灵活就业社保和职工社保的区别在于参加的险种不同、缴费基数不同、缴费比例不同、缴费主体不同、户籍限制不同、缴费意愿不同。很多没有固定工作单位的灵活就业人员为了让自己的养老、医疗等方面得到保证,选择以灵活就业身份参加职工社保。
据新社通app数据显示,防城港灵活就业养老保险缴费基数2024-2025年最新标准如下:
2025年防城港城镇职工社会保险缴费基数用人单位及其职工(包括有雇工的个体工商户及其雇工)分别按2024年度全口径省平的60%(4053.6元/月)和300%(20268元/月)核定缴费基数的下限和上限执行。
个人缴费比例:20%;
(注:本文数据仅供参考,具体以当地缴费标准为准)
防城港灵活就业人员的社保缴费标准是多少?根据新社通app-社保缴费查询工具提供的最新数据如下:

新社通APP社保计算器,一键算出您的社保缴费明细!
新社通社保计算器计算所得,数据仅供参考。
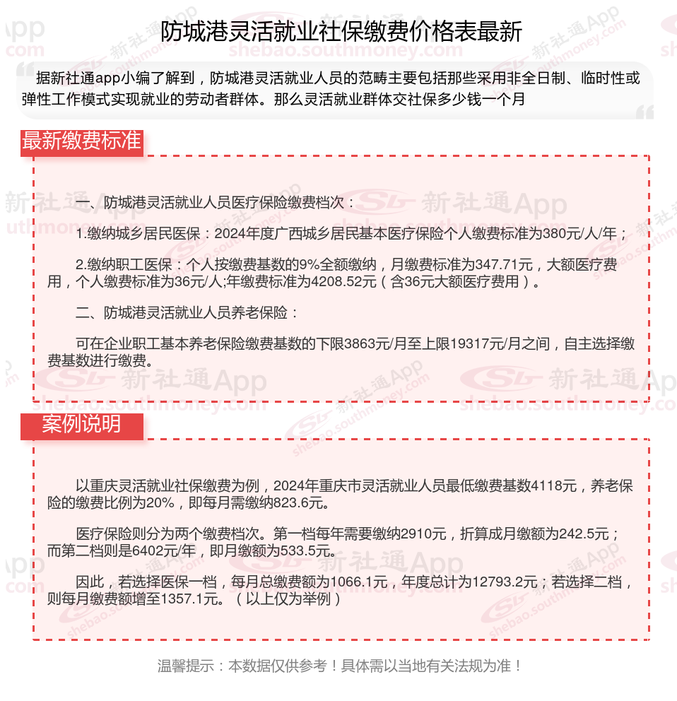
一、防城港灵活就业人员医疗保险缴费档次:
1.缴纳城乡居民医保:2024年度广西城乡居民基本医疗保险个人缴费标准为380元/人/年;
2.缴纳职工医保:个人按缴费基数的9%全额缴纳,月缴费标准为347.71元,大额医疗费用,个人缴费标准为36元/人;年缴费标准为4208.52元(含36元大额医疗费用)。
二、防城港灵活就业人员养老保险:
可在企业职工基本养老保险缴费基数的下限3863元/月至上限19317元/月之间,自主选择缴费基数进行缴费。
社保是否能自己缴纳?
个人是可以自己交社保的。
社保自己交是可以的,灵活就业社保是面向自由职业者、灵活就业等无雇主的劳动者所推出的一种社保类型,包含基本养老保险和医疗保险两类,部分地区还包含了生育和失业保险;
目前随着社会的发展,除了北京以外的城市基本都已经开放了外地户籍缴纳灵活就业社保的资格;
比如在上海,年满16周岁且男性未满60周岁、女性未满55周岁,在上海市劳动就业的自雇人员、无雇工个体工商户、未在用人单位参加基本养老、医疗保险的非全日制从业人员以及其他灵活就业人员均可自己交灵活就业社保。
社保需要缴纳多少年,才能领取养老金?
一般情况下,参加基本养老保险的个人,达到法定退休年龄时累计缴费满15年的,就可以按月领取基本养老金。例如,一位普通职工从25岁开始参保,一直正常缴费,到40岁时累计缴费满15年,在达到法定退休年龄(男性60岁、女性干部55岁、女性工人50岁)后就可以领取养老金。
温馨提示:本数据源于网络,仅供参考!具体需以当地具体法规为准!