据新社通app数据显示,西藏拉萨灵活就业养老保险缴费基数2024-2025年最新标准如下:
2025年西藏拉萨城镇职工社会保险缴费基数用人单位及其职工(包括有雇工的个体工商户及其雇工)分别按2024年度全口径省平的60%(6927.6元/月)和300%(34638元/月)核定缴费基数的下限和上限执行。
个人缴费比例:20%;
(注:本文数据仅供参考,具体以当地缴费标准为准)
2025西藏拉萨灵活就业社保缴费价格是多少钱一个月?根据新社通app-社保缴费查询工具提供的最新数据如下:

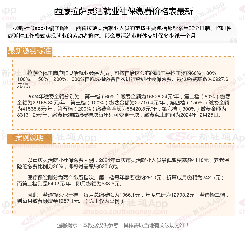
拉萨个体工商户和灵活就业参保人员,可按自治区公布的职工平均工资的60%、80%、100%、150%、200%、300%自愿选择缴费档次进行缴纳社会保险费。最低缴费基数为6927.6元/月。
2024年缴费金额分别为:第一档(60%)缴费金额为16626.24元/年,第二档(80%)缴费金额为22168.32元/年,第三档(100%)缴费金额为27710.4元/年,第四档(150%)缴费金额为41565.6元/年,第五档(200%)缴费金金额为55420.8元/年,第六档(300%)缴费金额为83131.2元/年。缴费标准或缴费档次每年只可变更一次,缴费截止时间为2024年12月25日。
社会保险断交有什么影响?
养老保险:如果是短暂断交的话,问题不大。但是还是会有以下两方面的影响:
(1)养老金会相应降低养老金“多缴多得,长缴长得”。简单来说,如果中断时间越长,缴费就越少,参保年限也就相应减少,个人账户累计储存额也越少,养老金也越低。
(2)影响养老金的办理时间此外,如果你因为断缴而导致缴纳年限不够,想要退休后领取养老金,只能是延长缴费年限,还需继续延长缴费,达到领取条件后オ能办理领取养老金手续。
医保待遇:在中断缴费期间,您可能无法享受医疗保险的待遇。这意味着,如果在此期间生病或需要就医,相关的医疗费用可能无法报销。重新缴纳社保后,医保待遇会重新生效,但可能需要等待一段时间(如连续缴费满一定时间)后才能享受全额报销。
生育保险:生育保险在全国所有的地区,要求必须要在生小孩之前的,连续12个月来缴纳生育保险,才能够享受到生育保险的待遇。部分地区可能要求是连续9个月,但总而言之一定要保证一个连续的交费,如果一旦出现社保中断,也就是我们生育保险的中断,那么就无法正常享受到生育保险。包括生育津贴和生育报销待遇,都是无法正常享受的。
失业保险、工伤保险、生育保险:这三种保险都是可以到了新单位后续上的,因此停交关系不大。
工伤保险:这个对于工伤保险的影,响相对来说就比较小了,因为工伤保险享受到的是随时缴纳随时享受,不存在任何连续交费,也不存在任何中断交费的情形,可以说工伤保险是五类社保当中,影响最小的一类社保保险,所以即便出现中断交费也不会影响到我们工伤保险的报销,只要是你正常参保交费期间,那么都能够享受到工伤的待遇。
社保断了八年能补缴吗?2025社保补缴新规
职工社保补缴的时间红线
2025年,社保补缴迎来了重要调整,其中最引人关注的便是补缴时间的限制。按照要求,职工补缴社保时,如果断缴时间超过两年,将很难再进行补缴。犹如一道红线,将对众多职工的社保权益产生深远影响。
补缴时间的计算方式是以断缴的实际时长为依据,从断缴的次月开始计算,累计超过两年的,就会超出允许的补缴范围。
例如,小张在2023年5月离职后社保断缴,那么从2023年6月开始计算,到2025年6月,如果他还未补缴社保,就超过了两年的期限,可能无法顺利补缴。
可补缴的特殊情形
虽然2025年社保补缴收紧,但在一些特殊情形下,职工仍有机会补缴社保。
单位原因导致断缴:如果是因为用人单位的原因,如漏缴、少缴等,导致职工社保断缴,那么单位可以申请为职工补缴。在这种情况下,单位需要承担相应的滞纳金和利息。
例如,某企业因财务人员疏忽,漏缴了员工2023年1月至3月的社保,该企业在2025年发现后,可以向社保部门申请为员工补缴这三个月的社保费用,同时支付相应的滞纳金。
特殊群体的补缴情况:一些特殊群体也享有特殊的补缴。
比如2011年前退休的国有企业事业单位职工,如果退休时社保未缴满15年,按2025年,能一次性补缴;1961-1982年下乡的知青,到退休年龄社保缴费不足15年的,也有机会一次性补缴;男性满65岁、女性满60岁,并且在2011年之前就参保的退休人员,要是社保没缴满15年,同样可以一次性补缴。
》想知道自己社保缴纳多少钱吗?快来新社通app社保在线计算器,一键测算!
新社通社保计算器计算所得,数据仅供参考。
温馨提示:本数据源于网络,仅供参考!具体需以当地具体法规为准!