灵活就业社保成为很多自由职业者和打工人空窗期的最佳选择。那具体缴费是多少呢?接下来随社保网小编一起了解灵活就业人员社保缴费的详情。
一、四川成都灵活就业人员社会保险缴费档次表,2025年最新个人社保养老保险缴费标准一览

二、社保交什么档次最划算?
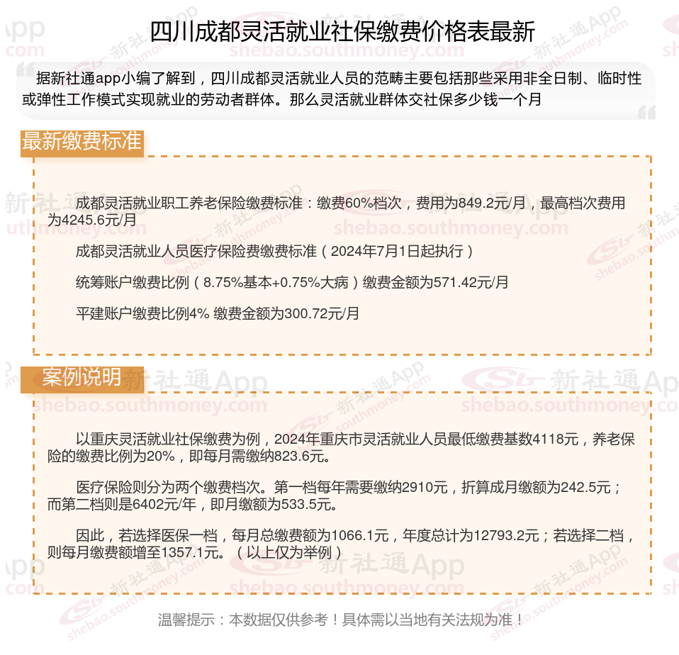
大家好,今天我们来聊聊社保缴费档次的那些事儿。社保缴费档次其实很简单,主要分为四个档次:最低档(40%)、一档(60%)、二档(80%)和三档(100%)。具体怎么选,咱们一起来看看。
60%档次
这个档次的缴费基数是上年社会平均工资的60%。按照上面的例子,缴费基数就是1800元。月缴费金额大概是692.37元。这个档次相对来说比较适中,既能保证一定的保护,也不会给经济带来太大压力。
100%档次
这个档次的缴费基数是上年社会平均工资的100%。按照上面的例子,缴费基数就是3000元。月缴费金额大概是979.77元。这个档次适合那些经济条件较好,想要更高保护的朋友。
40%档次
这个档次的缴费基数是上年社会平均工资的40%。比如说,去年社会平均工资是3000元,那你选最低档的话,缴费基数就是1200元。养老、基本医疗、大病互助和生育险共同组成,月缴费金额大概是548.57元。这个档次适合预算有限的朋友,但需要注意的是,缴费档次越高,未来领取的养老金也会越多哦。
80%档次
这个档次的缴费基数是上年社会平均工资的80%。按照上面的例子,缴费基数就是2400元。月缴费金额大概是835.97元。这个档次适合那些想要更高保护的朋友,缴费越高,未来领取的养老金也会越多。
总的来说,社保缴费档次的选择还是要根据自己的实际情况来定。预算有限的朋友可以选择最低档,而想要更高保护的朋友可以选择更高的档次。当然,缴费年限也是一个重要的因素,缴得越久,未来领取的养老金也会越多。
四、2025年四川成都灵活就业社保的缴费方式有哪些?
五、2025年四川成都灵活就业社保缴费待遇
四川成都灵活就业交社保15年能领多少钱是需取决于基础养老金和个人账户养老金的多少,每个地区的社保缴纳的标准不同、个人缴纳的费用多少都是没法固定的。灵活就业社保的缴费比例要求会比较高,但是相应的退休待遇和在职人员参保人是一样的,养老金的计算也是相同的,下面以杭州按照最低缴费基数缴纳,灵活就业社保的人员社保退休待遇计算为例,如下:
杭州市按2023年最低缴费基数为3957元,计发基数为7238元,灵活就业参保人按照最低缴费基数缴纳15年,在60周岁退休可领取的养老金为:
1、基础养老金=(7238+7238×0.54)÷2×15×1%=835.98元;
2、个人账户养老金=3957×8%×12×15÷139=409.93元;
每月总养老金为835.989+409.93=1245.919元。
tip:四川成都养老金计算公式:养老金=基础养老金+个人账户养老金:(1)基础养老金=(全省上年度在岗职工月平均工资+本人指数化月平均缴费工资)÷2×缴费年限×1%=全省上年度在岗职工月平均工资(1+本人平均缴费指数)÷2×缴费年限×1%。(2)个人账户养老金=个人账户储存额÷计发月数(50岁为195、55岁为170、60岁为139)。(3)过渡性养老金=当年的养老金计发基数×视同缴费指数×视同缴费年限×过渡系数。
以上就是新社通小编带来四川成都灵活就业社保缴费知识,内容供参考,希望对你有帮助,欢迎关注/下载新社通APP解锁更多社保专业资讯。