社会保险体系旨在为劳动者提供基本生活支撑,包括养老保险、医疗保险、失业保险等,其中养老保险是确保退休人员基本生活需求的重要一环。
那么,2025年个体户社保缴费标准是多少钱一个月?根据新社通app-社保缴费查询工具提供的2025社保缴费标准详情数据:

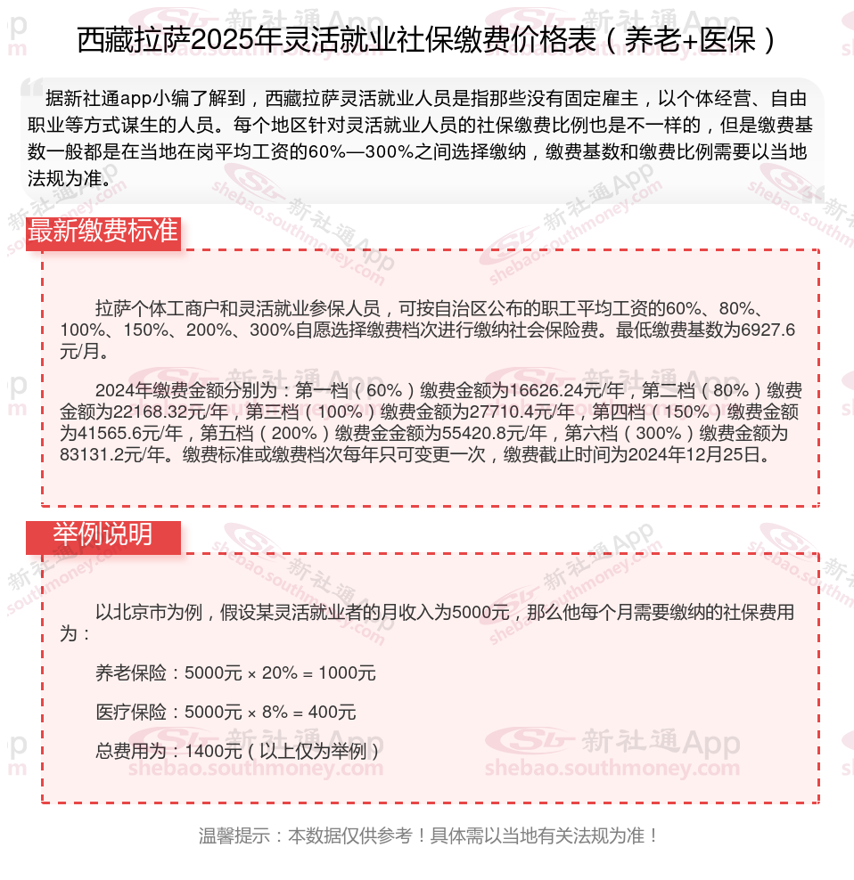
据新社通app数据显示,2024-2025年西藏拉萨灵活就业人员养老保险的缴费标准:
养老保险缴费基数的下限为6927.6元;养老保险缴费比例为20%。
(注:本文数据仅供参考,具体以当地缴费标准为准)
什么是社保缴纳基数?
社保缴费基数是社会平均工资的60%--300%为缴纳基数,每年社保都会在固定的时间,3月或者7月,各地不同,核定社保基数,并最新的最低基数和最高基数。一般而言,企业帮员工缴纳的都是最低基数的社保,当然也有些公司会根据上一年度岗位的平均工资作为基数为员工缴纳社保。
灵活就业保险不想交了,能退钱吗?
灵活就业社保退费的基本情况
灵活就业人员缴纳社保时,费用全部由个人承担,通常按照缴费基数的20%缴纳,其中只有8%进入个人账户,这部分费用在退保时是可以退还的。而另外的12%则划入统筹账户,这部分费用是无法退还的。因此,灵活就业人员如果选择退保,将会损失12%的社保费用。
灵活就业社保退费的流程
具体的退费流程可能因地区而异,但通常包括以下步骤:首先,参保人员需要提供相关证明材料,如出国定居证明、户口核销证明等;其次,需要向最后参保单位劳资负责处提交退保申请;然后,单位劳资负责人会持相关证明材料到社保大厅办理退保手续;最后,参保人员可以到单位领取返还的社保费用。
灵活就业社保退费的条件
灵活就业人员社保缴费可以退,但需要满足一定条件。一般来说,只有在参保人员死亡、出国定居或者缴费不满15年等特定情况下,才能申请退还个人账户部分的费用。此外,如果是参保人自己全额承担社保费用的,那么只能退还个人账户部分的三分之一,其余三分之二是属于单位缴费部分,无法退还。
需要注意的是,社保退保是一项严肃的事情,应该谨慎考虑。在退保前,建议咨询专业律师或社保机构工作人员,以确保自己的权益得到保护。
温馨提示:本数据源于网络,仅供参考!具体需以当地具体法规为准!