灵活就业人员具备以个人身份参与职工社保的资格,其缴费基数与当地社会平均工资紧密关联,缴费档次在社会平均工资的 60%至 300%区间内可自由抉择。南京灵活就业人员社保缴费最低标准是多少?下面随新社通小编一起了解灵活就业人员社保详情。
灵活就业社保与职工社保在参加的险种、缴费基数与比例、缴费主体与方式以及户籍限制与缴费意愿等方面都存在显著差异。因此,在选择社保类型时,应根据自身实际情况和需求进行权衡。
据新社通app数据显示,南京灵活就业人员养老保险缴费基数2024-2025年最新标准如下:
缴费基数下限暂按不低于4494元/月执行。按照个人20%的缴费费率,个人养老保险缴费金额低于898.8元/月。
(注:本文数据仅供参考,具体以当地缴费标准为准)
南京灵活就业社保缴费标准来了 灵活就业社保最低要交多少钱?根据新社通app-社保缴费查询工具提供的最新数据如下:

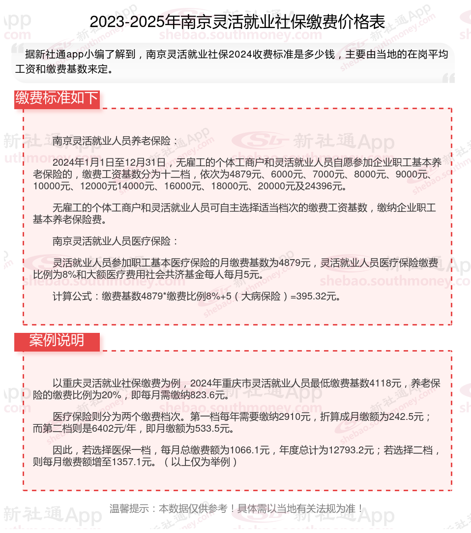
南京灵活就业人员养老保险:
2024年1月1日至12月31日,无雇工的个体工商户和灵活就业人员自愿参加企业职工基本养老保险的,缴费工资基数分为十二档,依次为4879元、6000元、7000元、8000元、9000元、10000元、12000元14000元、16000元、18000元、20000元及24396元。
无雇工的个体工商户和灵活就业人员可自主选择适当档次的缴费工资基数,缴纳企业职工基本养老保险费。
南京灵活就业人员医疗保险:
灵活就业人员参加职工基本医疗保险的月缴费基数为4879元,灵活就业人员医疗保险缴费比例为8%和大额医疗费用社会共济基金每人每月5元。
计算公式:缴费基数4879*缴费比例8%+5(大病保险)=395.32元。
》点击新社通app社保计算器,了解你的社保缴费明细!
新社通app数据所得,数据仅供参考。
社保不交了是不是可以退钱?
根据社保的相关法规,社保一般是不可以退的,但也有例外情况。如果不想缴纳社保的话,可以直接不缴纳,停掉社保之后即可。所缴的社保费用会继续存在个人账户里,等到退休年龄之后就可以自动进行取出。单位所交的部分则进行充公。
养老金重算补发主要针对以下几类人群:
部分早期退休人员:
在过去的养老金核算中,由于采用的是旧标准,导致部分退休人员到手的养老金少发了。方案调整后,这些早早退休的人员也能按照全新的、更合理的标准补齐以往的差额。
提前退休人员:
某些退休人员在法定退休年龄之前选择退休,他们的养老金计算方式可能与正常退休人员有所不同。如果后续方案调整导致提前退休人员的养老金计算标准发生变化,那么这些人员也可能享受养老金的重算补发。
养老金计发基数公布前已退休的人员:
这部分人员在养老金计发基数公布前就已经办理了退休手续,并开始领取养老金。由于他们的养老金是按照旧基数计算的,因此当新基数公布后,他们的养老金也需要进行重新核算,并补发差额部分。
2025年1月1日及以后退休的职工:
这部分人员在退休时,由于新的养老金计发基数可能尚未公布,因此他们的养老金会先按照旧基数进行预发。待新的养老金计发基数公布后,社保部门会对其养老金进行重新核算,并补发差额部分。这包括在职期间参加城镇职工基本养老保险并按法规缴费满一定年限的个人。
养老金计算标准调整受影响的人员:
当对养老金计算标准进行调整时,可能会导致部分已经退休的人员的养老金计算不准确。为了保险这部分人员的权益,有关部门会对其进行养老金重算,并补发差额部分。
温馨提示:本数据仅供参考!具体需以当地有关法规为准!