灵活就业社保:灵活就业社保是由个人自愿缴纳的,缴费比例和缴费基数可以根据个人实际情况自行选择。灵活就业社保的缴费方式相对灵活,可以通过银行代扣、网上缴费等方式进行。
那么,打工人社保要交多少钱一个月呢?根据新社通app-社保缴费查询工具提供的2025社保缴费标准详情数据:

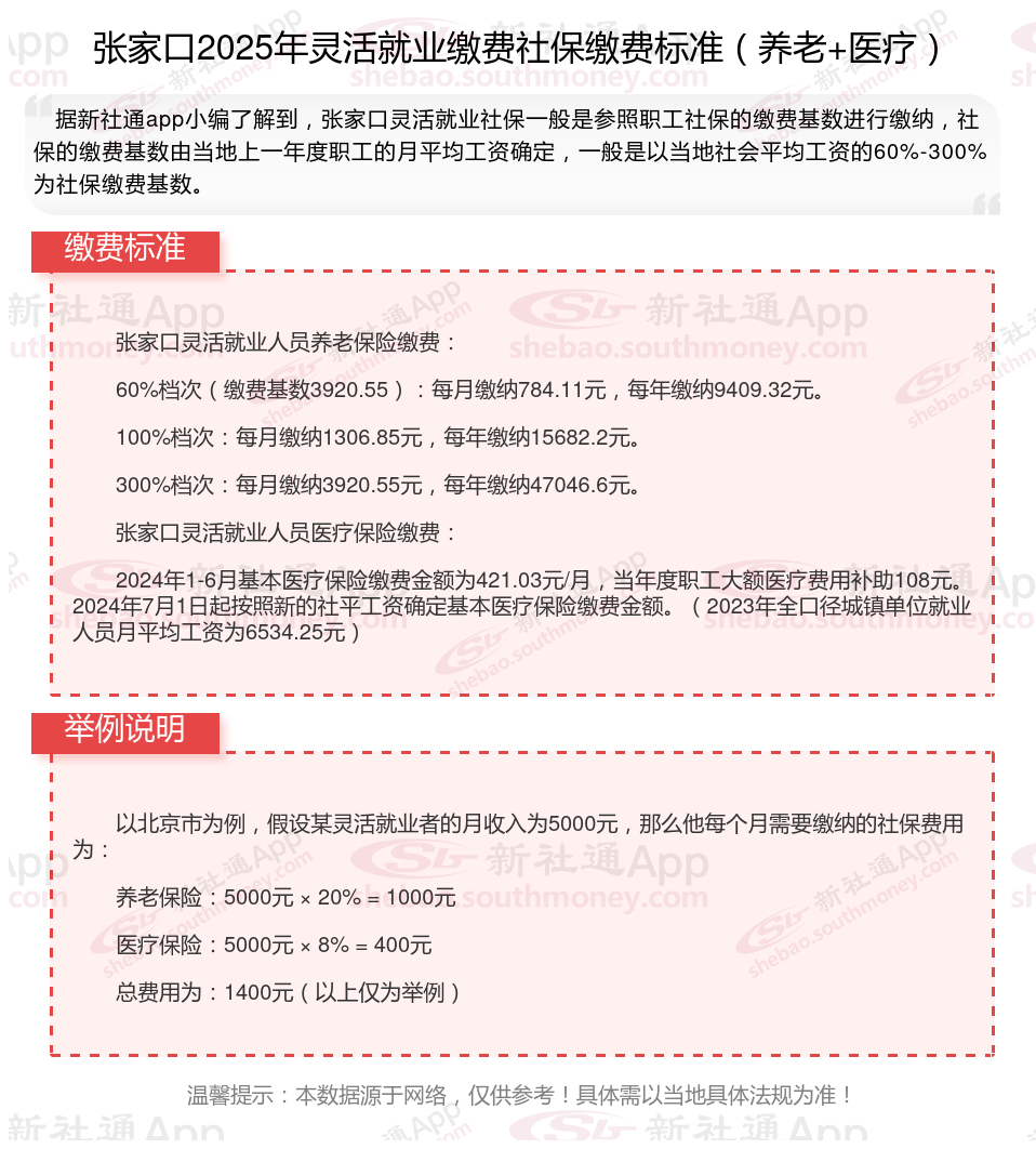
据新社通app数据显示,张家口灵活就业养老保险的缴费基数为:3920.55元。灵活就业人员参保缴费的比例为个人20%。
另外,需要注意的是,这些缴费标准可能会随着时间和方案的变化而调整。建议查阅相关消息或咨询当地社保部门。
(注:本文数据仅供参考,具体以当地缴费标准为准)
》》点击新社通app社保计算器,查询你的社保缴纳明细!
新社通app数据所得,数据仅供参考。
社保灵活就业不想交了 能退钱吗
灵活就业社保退费的基本情况
灵活就业人员缴纳社保时,费用全部由个人承担,通常按照缴费基数的20%缴纳,其中只有8%进入个人账户,这部分费用在退保时是可以退还的。而另外的12%则划入统筹账户,这部分费用是无法退还的。因此,灵活就业人员如果选择退保,将会损失12%的社保费用。
灵活就业社保退费的流程
具体的退费流程可能因地区而异,但通常包括以下步骤:首先,参保人员需要提供相关证明材料,如出国定居证明、户口核销证明等;其次,需要向最后参保单位劳资负责处提交退保申请;然后,单位劳资负责人会持相关证明材料到社保大厅办理退保手续;最后,参保人员可以到单位领取返还的社保费用。
灵活就业社保退费的条件
灵活就业人员社保缴费可以退,但需要满足一定条件。一般来说,只有在参保人员死亡、出国定居或者缴费不满15年等特定情况下,才能申请退还个人账户部分的费用。此外,如果是参保人自己全额承担社保费用的,那么只能退还个人账户部分的三分之一,其余三分之二是属于单位缴费部分,无法退还。
需要注意的是,社保退保是一项严肃的事情,应该谨慎考虑。在退保前,建议咨询专业律师或社保机构工作人员,以确保自己的权益得到保护。