灵活就业人员:按上年全省在岗职工月平均工资的60%-100%为缴费基数。
那么,定西灵活就业人员社保缴费标准2024-2025最新来了,交社保有什么好处?根据新社通app-社保缴费查询工具提供的2025社保缴费标准详情数据:

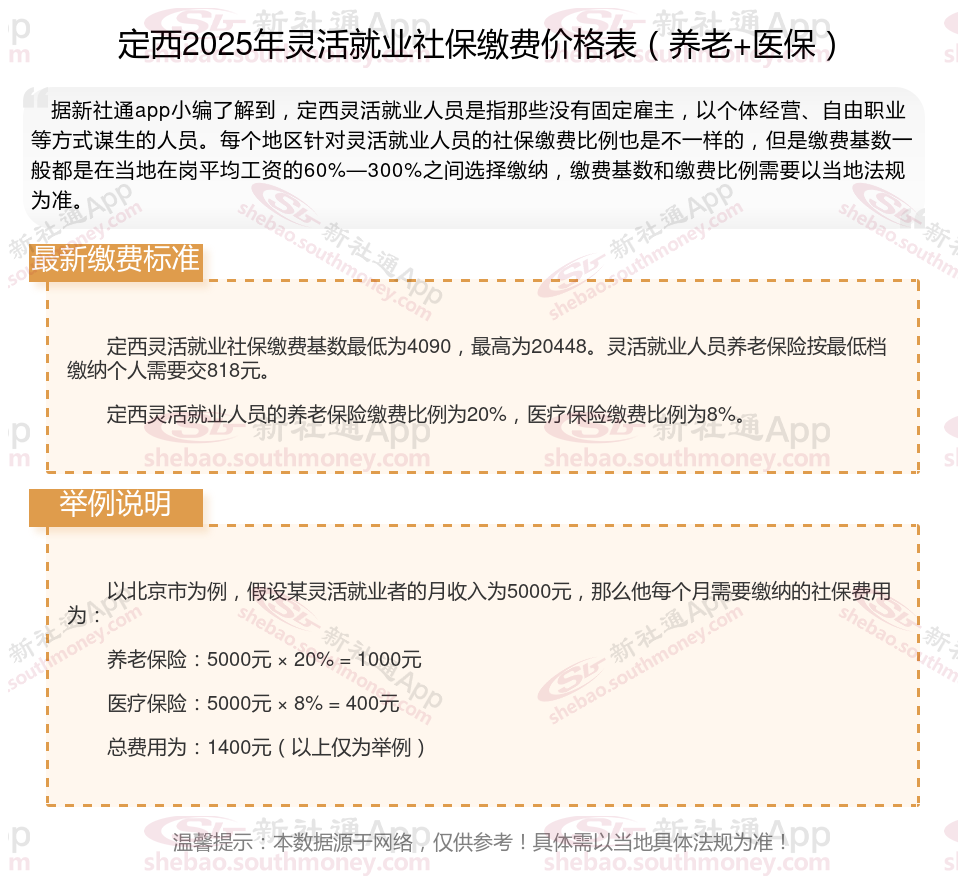
定西灵活就业社保缴费基数最低为4090,最高为20448。灵活就业人员养老保险按最低档缴纳个人需要交818元。
定西灵活就业人员的养老保险缴费比例为20%,医疗保险缴费比例为8%。
》点击新社通app社保计算器,了解你的社保缴费明细!
新社通app数据所得,数据仅供参考。
养老保险断交多久作废?
养老保险出现断缴,参保记录不会清0!社保经办机构会保留你的基本养老保险关系,保存全部参保缴费记录,个人账户储存额也会连续计算利息,已缴的养老保险费不会白缴。若累计缴费满15年,达到法定退休年龄,就可以按月领取基本养老金。但是需提醒大家,长时间断缴,相应的累计缴费时间就会相对较短,个人账户累计储存额会相对较少,最后到手的养老金也会相对较少。如果长时间中断社保缴费,到法定退休年龄时缴费年限不够,领取养老金的时间也要相应延后。
交社保,就是为了让老百姓在老了、病了、受伤了、失业了或者生孩子时,能从社会得到帮助。社保具体作用是:
社保涵盖养老保险、医疗保险、失业保险、工伤保险、生育保险等。
我们缴纳社保,可以让我们有稳定的生活条件,例如出现失业的时候,会给我们提供一定的经济补贴,让我们减少经济烦恼。
其次,大部分地区买车买房和社保挂钩,要求只有缴纳一定期限的社保,才能在当地买车买房;如果你想要在全新的城市生活以及安家,那么购买保险是非常重要的。
当然社保带给我们的好处远不止这些,具体的作用大家可以在当地部门进行了解哦。
温馨提示:本数据源于网络,仅供参考!具体需以当地具体法规为准!