据新社通app数据显示,枣庄灵活就业养老保险缴费基数2024-2025年最新标准如下:
2025年度,全省职工基本养老保险缴费基数上限为全口径工资的300%,即22078元/月;下限为全口径工资的60%,即4416元/月。
个人缴费比例:20%;
(注:本文数据仅供参考,具体以当地缴费标准为准)
枣庄灵活就业自己交社保一个月要交多少钱?灵活就业人员社保缴费按什么档次缴纳好,怎么选择划算?根据新社通app-社保缴费查询工具提供的最新数据如下:

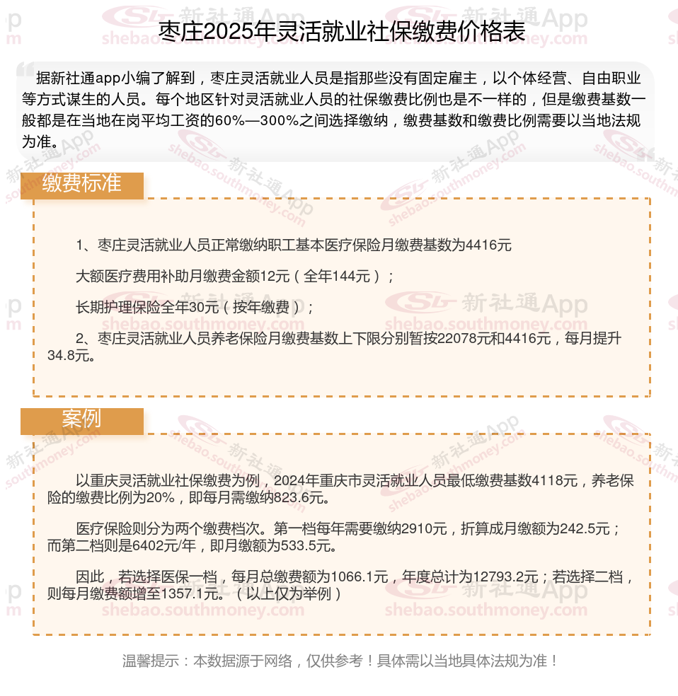
1、枣庄灵活就业人员正常缴纳职工基本医疗保险月缴费基数为4416元
大额医疗费用补助月缴费金额12元(全年144元);
长期护理保险全年30元(按年缴费);
2、枣庄灵活就业人员养老保险月缴费基数上下限分别暂按22078元和4416元,每月提升34.8元。
社保缴费基数分为上下限
缴费基数上限:职工工资收入超过上一年省、市在岗职工月平均工资算术平均数300%以上的部分不计入缴费基数。
缴费基数下限:职工工资收入低于上一年省、市在岗职工月平均工资算术平均数60%的,以上一年省、市在岗职工月平均工资算术平均数的60%为缴费基数。
社保缴费基数直接影响参保人员的社会保险待遇。缴费基数越高,个人帐户储存额就越多,可支配使用的医疗费用就越多,退休时领取的养老金也越高。
灵活就业交社保交哪个档次合适,哪个档次最划算?举例计算给你看
作为灵活就业人员,自己交养老保险时,面对0.6到3的缴费档位,到底选哪个最合适呢?3档的保费是0.6档的5倍,退休金会不会也是5倍呢?让我们来详细计算一下,看看哪个档位最划算。
首先,我们来看看2023年的社平工资是7121元,2024年沈阳社会基本养老保险参保人员缴费一共7个档位,月缴费金额从854.6元到4272.6元不等。
不同档位缴费情况
我们按照退休新规的最低缴费年限20年为例,在不考虑未来社平工资增长的情况下,不同档位缴费金额和个人账户进账金额如下:
0.6档:月缴费金额854.6元,20年合计总保费需要205104元,个人账户82042元。
0.7档:月缴费金额997元,20年合计总保费需要239280元,个人账户95712元。
0.8档:月缴费金额1139.4元,20年合计总保费需要273456元,个人账户109382元。
0.9档:月缴费金额1281.8元,20年合计总保费需要307632元,个人账户123053元。
1档:月缴费金额1424.2元,20年合计总保费需要341808元,个人账户136723元。
2档:月缴费金额2848.4元,20年合计总保费需要683616元,个人账户273446元。
3档:月缴费金额4272.6元,20年合计总保费需要1025424元,个人账户410170元。
不同缴费档位退休后养老金领取情况
以20年最低缴费年限为例,分别计算男——63岁退休;和女——58岁退休,不同缴费档位领取的养老金金额如下:
0.6档:63岁男退休金为2024元,8年回本;58岁女退休金为1862元,9年回本。
0.7档:63岁男退休金为2223元,9年回本;58岁女退休金为2035元,10年回本。
0.8档:63岁男退休金为2423元,9年回本;58岁女退休金为2208元,10年回本。
0.9档:63岁男退休金为2622元,10年回本;58岁女退休金为2380元,11年回本。
1档:63岁男退休金为2822元,10年回本;58岁女退休金为2553元,11年回本。
2档:63岁男退休金为4817元,12年回本;58岁女退休金为4279元,13年回本。
3档:63岁男退休金为6812元,13年回本;58岁女退休金为6005元,14年回本。
结论:缴费档位3的总保费是0.6的5倍,但退休金仅为3.2倍。档位越高,回本时间越长。对于灵活就业人员来说,建议按低档缴费,如果觉得退休金不够的话再补充一份商业养老年金。
(备注:数据仅供参考,具体以当地有关法规为准)