灵活就业社保成为很多自由职业者和打工人空窗期的最佳选择。那具体缴费是多少呢?
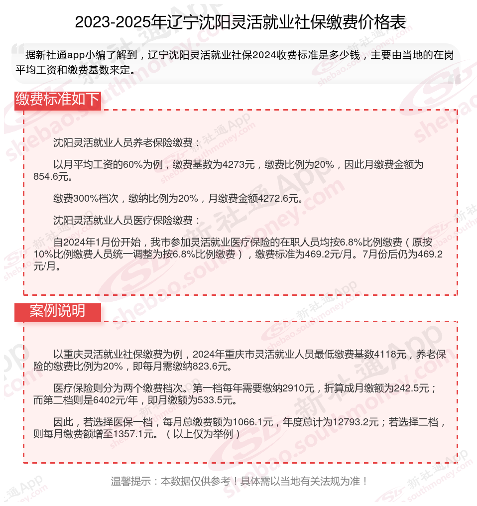
据新社通app数据显示,2024-2025年辽宁沈阳灵活就业人员养老保险的缴费标准:
养老保险缴费基数的下限为4273元;养老保险缴费比例为20%。
(注:本文数据仅供参考,具体以当地缴费标准为准)
个人交社保一个月多少钱?2025社保缴费标准,根据新社通app-社保缴费查询工具提供的2025社保缴费标准详情数据如下:

多数地区灵活就业人员养老保险缴费算法:上年度社会平均工资 × 缴费档次 × 20%(8%计入个人账户,12%计入社会统筹账户)缴费档次可以自主选择,各地区的档次划分有差异,一般包括60%、100%、300%等档位。
养老保险断缴后是不是就没有了?
不会作废。
养老保险缴纳可以接续计算。对于因某种原因单位或个人不按时足额缴纳基本养老保险费的,视为欠缴。欠缴月份无论全额欠缴还是部分欠缴均暂不记入个人账户,待单位或个人按补齐欠缴金额后方可补记入个人账户。职工所在企业欠缴养老保险费用期间,职工个人可以继续缴纳养老保险费用,所足额缴纳的费用记入个人账户,并计算为职工实际缴费年限。
出现欠缴情况,以后缴费采用滚动分配法记账:即缴费先补缴以前欠缴费用及利息后,剩余部分作为当月缴费。职工由于各种原因而中断工作的,不缴纳基本养老保险费用,也不计算缴费年限。其个人账户由原经办机构予以保留,个人账户继续计息。职工调动或中断工作前后个人账户的储存额累计计算,不间断计息。
温馨提示:本数据仅供参考!具体需以当地有关法规为准!