2025东营4050补贴主要针对的是年龄在40岁以上的女性和50岁以上的男性,这些人群通常因为年龄较大而面临就业困难。
“灵活就业4050社保补贴”需要以灵活就业身份参加职工养老和医疗保险,补贴标准不超过实际缴费的三分之二,最长3年,距离退休不足5年的可延长到退休。补贴对象包括国企下岗人员、低保家庭等。申请流程需要提交身份证、银行账户等。那么东营4050灵活就业困难人员社保补贴标准是多少?东营4050社保补贴需要符合什么条件?接下来随新社通APP小编具体了解一下4050社保补贴内容。
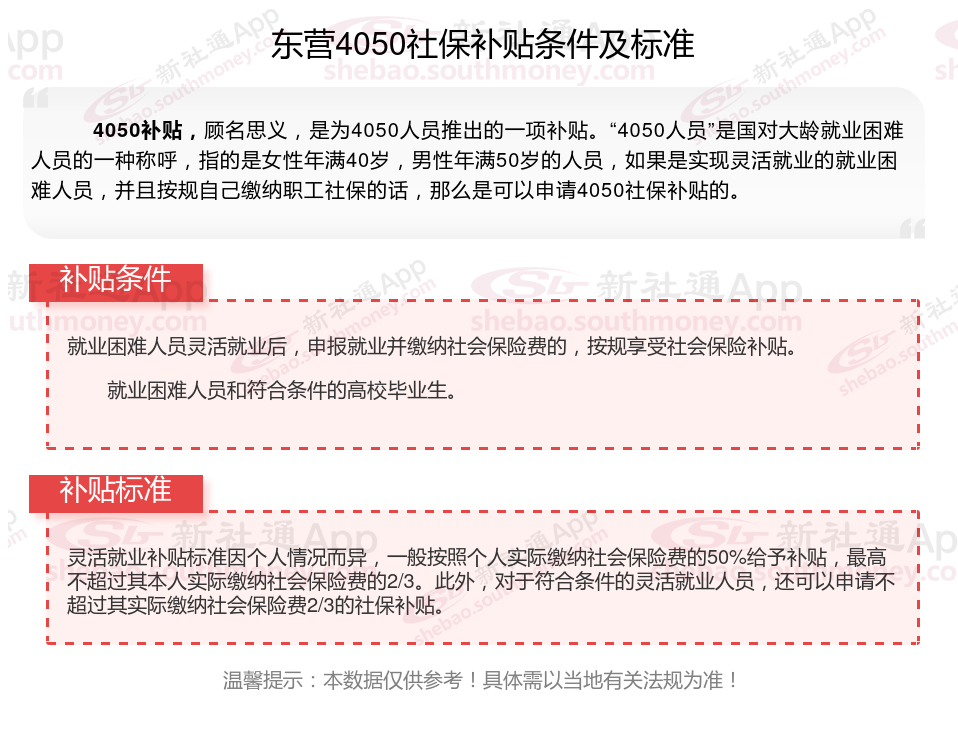
一、2025年东营4050社保补贴标准及条件是多少?

》》点击新社通app社保计算器,查询你的社保缴纳明细!
新社通app数据所得,数据仅供参考。
二、2025年东营灵活就业4050社保补贴申请流程
东营4050社保补贴如何办理?
1.女满40周岁以上,男满50周岁以上,具有东营户口,持有再就业优惠证,可到辖区社区居委会办理灵活就业人员认定。需提供:单位或户主雇佣证明、户口簿、再就业优惠证、代扣银行账号、交纳社保费的单据。(具体手续向社区居委会咨询)。
2.凭认定完的《东营市灵活就业人员认定申请表》原件、复印件,个人身份证或户口簿原件到地税局办税服务中心办理“4050”补贴对象参保手续,养老保险、失业保险两个险都必须参保。
3.每个月都必须到银行打印当月交纳的社保费单据。
4.于每季度的第一个月的前七个工作日到街道劳动事务所申请补贴,凭缴费单据、灵活就业认定证明、再就业优惠证、银行账户,由街道汇总后,将社保补贴直接划拨到个人银行账户。
东营4050社保补贴办理所需材料:
1、《灵活就业人员社保补贴申请表》原件;
2、《灵活就业证明》(一张原件,一张复印件);
3、申办人第二代身份证和户口本复印件;
4、《档案托管合同书》复印件;
5、从其他公共托管机构转移到市档案托管中心的申请人需提供往年度社保补贴享受情况证明。
三、东营不可以领取灵活就业4050社保补贴的六类人:
东营不可以领取灵活就业4050社保补贴的六类人:
1、农村户口;
2、非就业困难人员;
3、超出自住房,有多余商品房或车辆;
4、超出法定退休年龄的;
5、未失业登记;
6、未以灵活就业人员身份交社保。
三类人符合领取灵活就业4050社保补贴的标准:贫困户、低保对象、重度残疾人等三类主要就业困难人员。
不过,符合特殊情况的部分农村户口人员是可以申请的,具体要咨询当地社保部门了。
四、2025年领了4050补贴就不能领失业金了吗
领取失业保险金与4050补贴并不直接冲突,但需要满足各自的条件。一般来说,失业人员如果符合的法规,即可以领取失业保险金。这些条件包括:失业前用人单位和本人已经缴纳失业保险费满一年,非因本人意愿中断就业,已经进行失业登记,并有求职要求。
而4050补贴则是针对特定年龄段(通常为女性40岁以上、男性50岁以上)的就业困难人员提供的一种社保补贴。领取4050补贴也需要满足一定的条件,如年龄要求、就业状况以及社保缴纳情况等。
因此,如果失业人员在领取失业保险金期间达到了4050补贴的年龄要求,并且满足其他相关条件,是可以同时申请领取4050补贴的。但需要注意的是,两种补贴的申请流程和所需材料可能有所不同,建议咨询当地劳动就业部门或相关机构以获取具体信息。
综上所述,领取失业保险金并不影响申请4050补贴的资格,但需要分别满足两者的条件。
五、2025年东营灵活就业社保补贴年龄要求如下
东营灵活就业社保补贴的年龄限制?主要包括女性满40周岁以上,男性满50周岁以上。此外,有些地区还要求女性满45周岁以上,男性满45周岁以上也可以申请灵活就业保险补贴?。
东营4050灵活就业补贴申请条件
?年龄及残疾情况?:
女性满40周岁以上,男性满50周岁以上,以及中、重度残疾人可以申请灵活就业保险补贴?。
?就业情况?:
在社区从事家务服务并与社区居民形成服务关系的灵活就业人员。
没有固定工作单位,岗位和工作时间不固定,但能够取得收入的其他灵活就业人员。
已实现灵活就业满30日,并在户口所在区县劳动部门办理了个人就业登记的人员。
实现灵活就业并以灵活就业身份参保的符合条件的高校毕业生?。
六、?东营社保断缴到底有哪些影响?社保断交的影响有以下几点:
社保缴费中断对个人会造成哪些影响,社保缴费中断该怎么办?
社保缴费中断对个人会造成以下影响:
养老金待遇减少:如果社保缴费中断,累计缴费年限会缩短,导致最终领取的养老金金额减少。
医疗报销权益丧失:社保中断期间,可能无法享受医疗报销等福利待遇。
退休时间延后:如果到法定退休年龄时缴费年限不够,需要顺延缴费满15年后才可办理退休手续。
个人账户累计减少:社保中断会导致个人账户累计金额相对较少。
针对社保缴费中断的情况,应对方法包括:
补缴:如果是因为换工作或其他原因导致社保断缴,可以通过补缴来恢复正常状态。
调整户籍地:如果因换工作、换城市等原因导致社保断缴,可以尝试回到原户籍地继续参保。
查询并补缴:可以通过社保局或相关平台查询自己的社保缴费记录,并根据法规进行补缴。
转移接续:对于因换工作、换城市等原因导致的社保断缴,可以考虑转移接续的方式处理。
总之,面对社保缴费中断的情况,应积极采取方法,如补缴、调整户籍地等,以避免可能带来的负面影响。同时,也要注意不要轻易断缴,以免影响未来的养老金领取和医疗报销权益。
以上就是东营4050灵活就业社保补贴的相关内容,欢迎关注新社通/下载新社通APP了解更多五险一金专业资讯。