灵活就业社保的缴费比例全部由个人承担,养老保险的缴费比例为20%。此外,灵活就业人员的缴费基数可以选择当地上年度在岗职工平均工资的60%-300%之间的任意比例。
那么,社保打工人缴费需要多少钱一个月呢?根据新社通app-社保缴费查询工具提供的2025社保缴费标准详情数据:

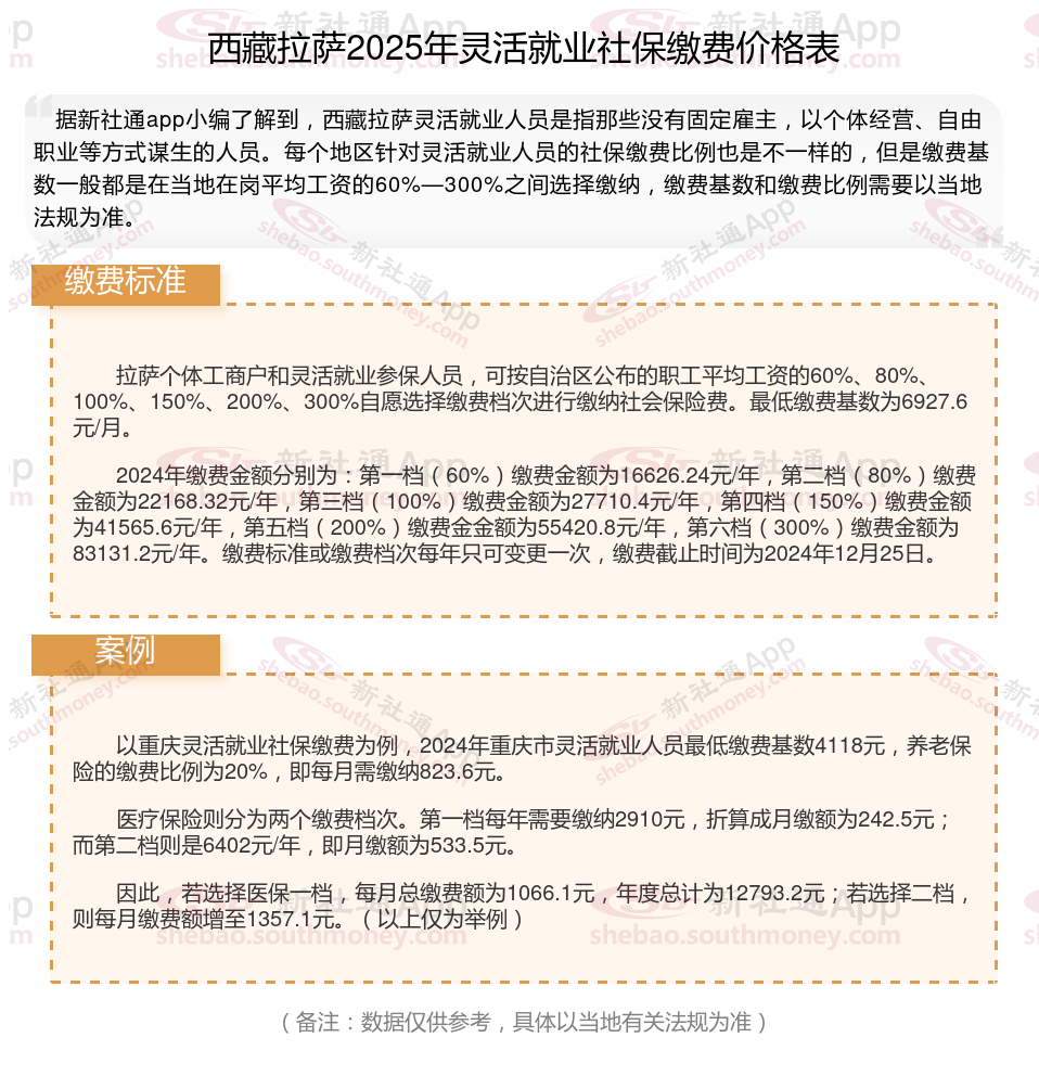
据新社通app数据显示,西藏拉萨灵活就业养老缴费基数明细如下:
养老缴费缴费基数为:6927.6元;
个人缴费比例:20%;
(注:本文数据仅供参考,具体以当地缴费标准为准)
灵活就业社保的缴费比例全部由个人承担,养老保险的缴费比例为20%。此外,灵活就业人员的缴费基数可以选择当地上年度在岗职工平均工资的60%-300%之间的任意比例。
那么,社保打工人缴费需要多少钱一个月呢?根据新社通app-社保缴费查询工具提供的2025社保缴费标准详情数据:

据新社通app数据显示,西藏拉萨灵活就业养老缴费基数明细如下:
养老缴费缴费基数为:6927.6元;
个人缴费比例:20%;
(注:本文数据仅供参考,具体以当地缴费标准为准)
灵活就业人员领4050补贴能领到多少钱辽源灵活就业人员4050补贴领取最新标准2025新规
2025-05-31 15:34社保知识
社保是否转移成功怎么查询(2025年5月31日)
2025-05-31 15:33社保知识
社保要缴够多少年可以退休?社保卡需要交多少钱?(2025-05-31)
2025-05-31 15:28社保知识
社保档次几时才能更改档次?(2025/05/31)
2025-05-31 15:28社保知识
2025年内蒙古呼和浩特社保缴纳基数价格表,灵活就业社保交多少?5月31日
2025-05-31 15:27社保知识