据新社通app数据显示,安徽合肥灵活就业养老保险缴费基数2024-2025年最新标准如下:
2025年度,全省职工基本养老保险缴费基数上限为全口径工资的300%,即21133元/月;下限为全口径工资的60%,即4227元/月。
个人缴费比例:20%;
(注:本文数据仅供参考,具体以当地缴费标准为准)
安徽合肥社保缴费多少钱?下表是2024-2025年安徽合肥社保费用明细参考,根据新社通app-社保缴费查询工具提供的最新数据如下:

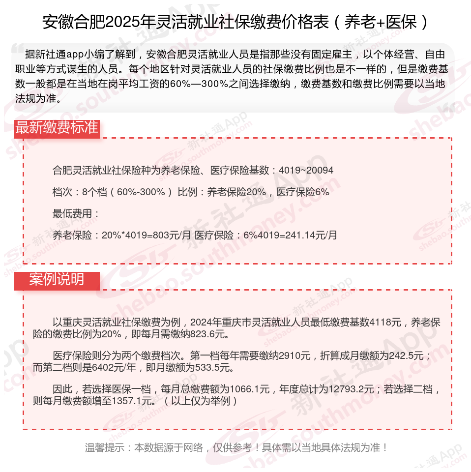
合肥灵活就业社保险种为养老保险、医疗保险基数:4019~20094
档次:8个档(60%-300%) 比例:养老保险20%,医疗保险6%
最低费用:
养老保险:20%*4019=803元/月 医疗保险:6%4019=241.14元/月
灵活就业的社保缴费金额因地区和个人选择的缴费基数而异。例如,2024年山东最低缴费基数为4416元,最高缴费基数为22078元;2024年内蒙古自治区最低缴费基数为4863元,
最高缴费基数为24315元。养老保险缴费比例一般为缴费基数的20%,医疗保险通常为当地上年度月平均工资的4.2%
温馨提示:本数据仅供参考!具体需以当地有关法规为准!