灵活就业社保成为很多自由职业者和打工人空窗期的最佳选择。那具体缴费是多少呢?
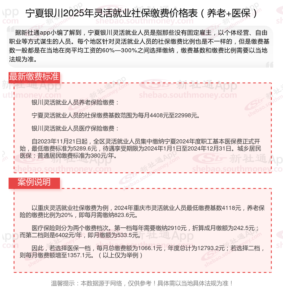
据新社通app数据显示,宁夏银川灵活就业养老保险缴费基数2024-2025年最新标准如下:
最低缴费基数:5070元;
个人缴费比例:20%;
(注:本文数据仅供参考,具体以当地缴费标准为准)
打工人交社保一个月多少钱?2025社保缴费标准,根据新社通app-社保缴费查询工具提供的2025社保缴费标准详情数据如下:

灵活就业社保通常允许灵活就业者在一定范围内自主选择,以适应他们不同的经济状况和需求。
养老保险断交是不是就作废了呢?
社保断缴了,之前缴的是不会的清0的,根据相关要求,参加基本养老保险的个人,达到法定退休年龄时累计缴费满十五年的,可以按月领取基本养老金。这里的“累计缴费满十五年”是指个人按缴纳养老保险的累计年限,社保断缴并不会影响之前的缴费记录。
(备注:数据仅供参考,具体以当地有关法规为准)