灵活就业社保是指那些未与用人单位签订正式劳动合同,采取弹性工时、弹性收入、非固定工作场所等灵活就业形式的劳动者所参加的社会保险。
据新社通app数据显示,成都灵活就业人员养老缴费基数2024-2025年最新标准如下:
养老保险最低缴费基数为:4511元;
个人缴费比例:20%,个人缴费金额:902.2元;
(注:本文数据仅供参考,具体以当地缴费标准为准)
成都社保缴费多少钱?下表是2024-2025年成都社保费用明细参考,根据新社通app-社保缴费查询工具提供的最新数据如下:

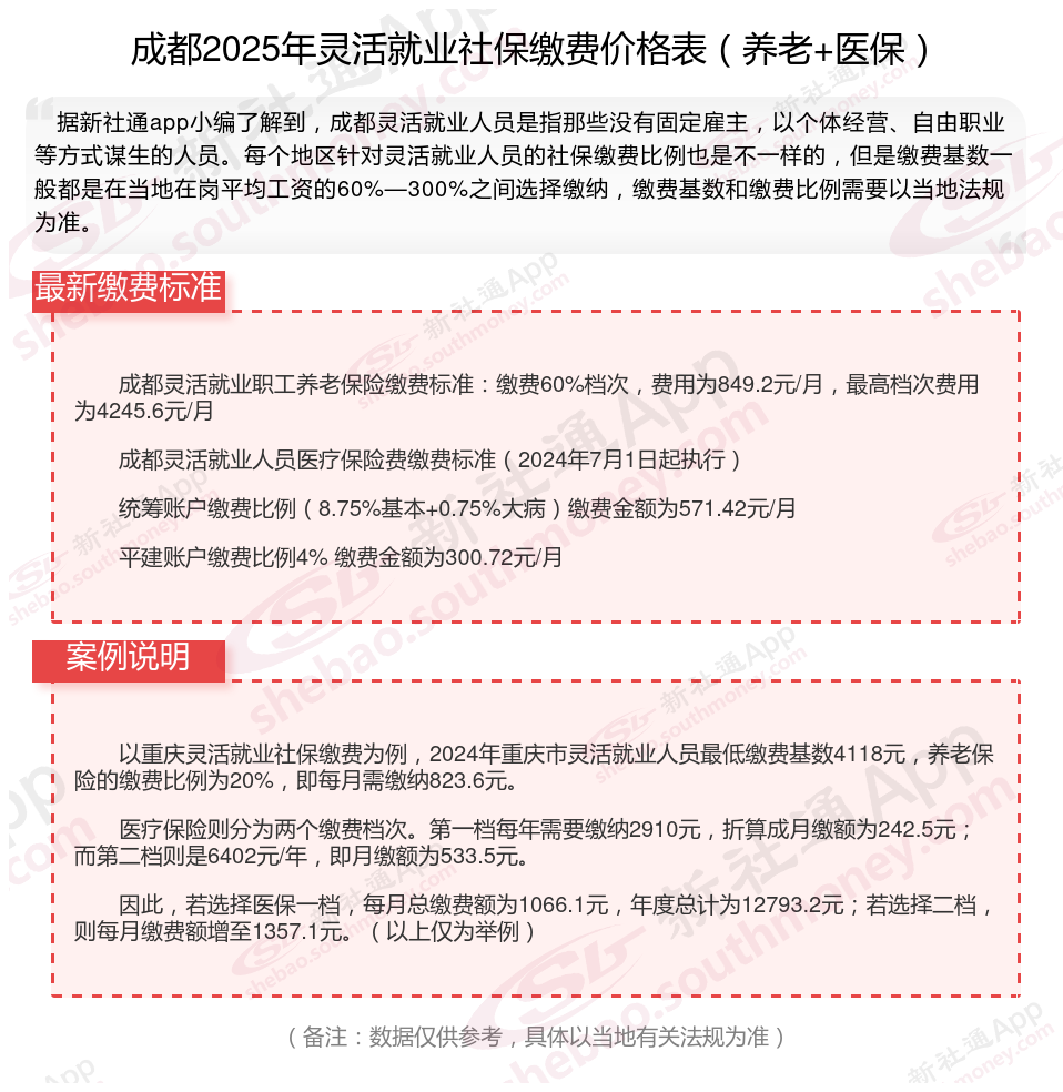
成都灵活就业职工养老保险缴费标准:缴费60%档次,费用为849.2元/月,最高档次费用为4245.6元/月
成都灵活就业人员医疗保险费缴费标准(2024年7月1日起执行)
统筹账户缴费比例(8.75%基本+0.75%大病)缴费金额为571.42元/月
平建账户缴费比例4% 缴费金额为300.72元/月
灵活就业人员参加职工基本医疗保险的缴费基数,通常为当地上年度城镇在岗职工月平均工资的一定比例,具体比例按照各地法规要求,常见为80%。例如,若当地上年度城镇在岗职工月平均工资为5000元,那么以80%为比例计算,缴费基数即为4000元。缴费比例同样按照各地法规要求,一般在4%至8%之间。以4%为例,若缴费基数为4000元,则每月需缴纳的医疗保险费用为4000元×4%=160元,具体以当地法规要求为准。
温馨提示:本数据仅供参考!具体需以当地有关法规为准!