社保是实施的一种社会保险,包括养老保险、医疗保险、失业保险、工伤保险和生育保险等,权益较为全面。新农合主要是针对农村居民的医疗保险体系。
那么,2025年打工人社保缴费标准是多少钱一个月?根据新社通app-社保缴费查询工具提供的2025社保缴费标准详情数据:

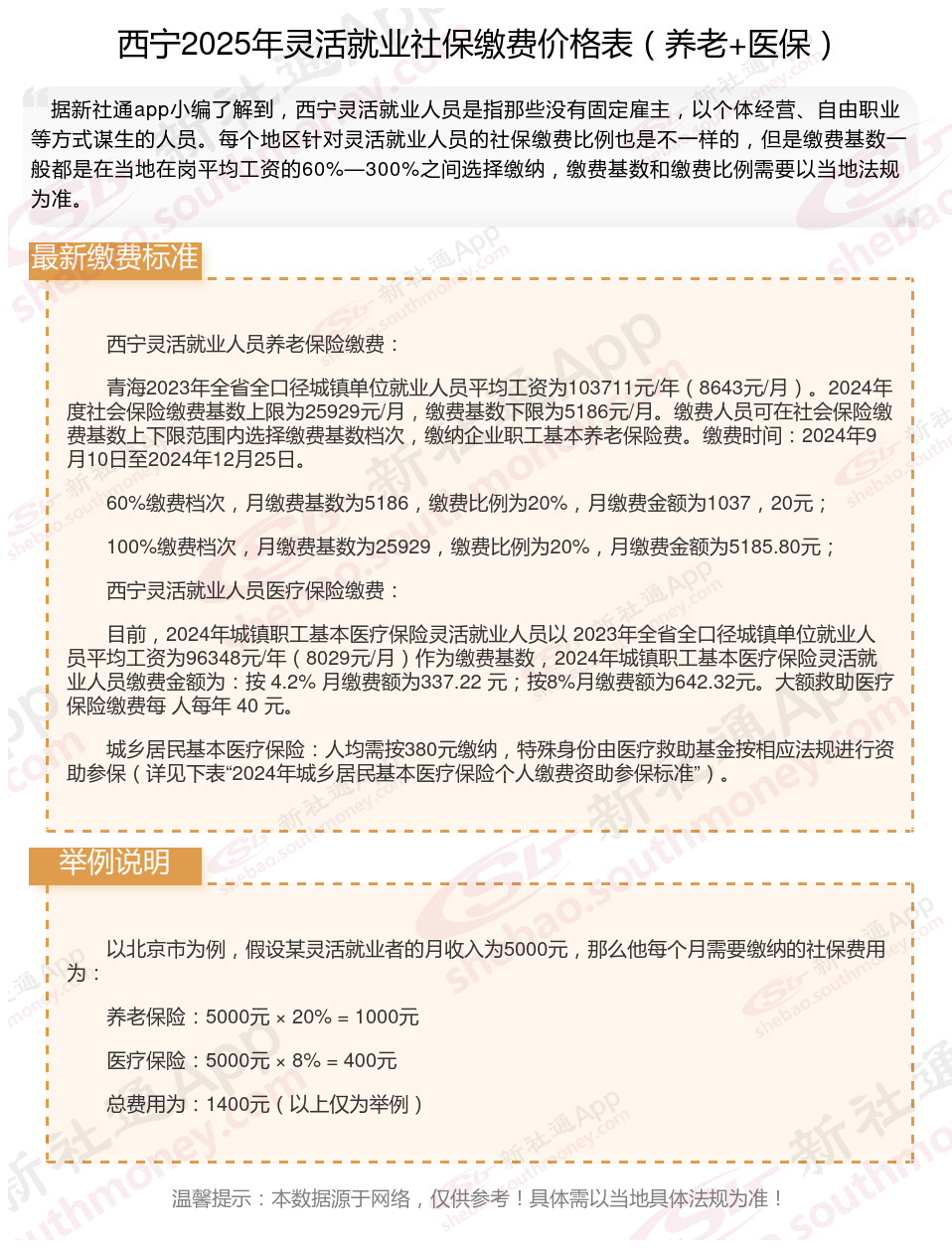
据新社通app数据显示,2024-2025年西宁灵活就业人员养老保险的缴费标准:
养老保险缴费基数的下限为5186元;养老保险缴费比例为20%。
(注:本文数据仅供参考,具体以当地缴费标准为准)
社保断缴有影响大吗?
养老保险一旦出现中断现象会影响将来养老金的领取,中断的时间越长亏损的养老金越大。
(1)中断期间不计算工龄,将来会亏损工龄工资;
(2)中断期间没有个人账户金的进入,将来造成个人账户金减少;
(3)到退休年龄是会将一生所中断的时间累加,累计中断12个月就会前推一年计算养老金。
无法使用医保报销或报销额度有限:如果中途没有按时缴纳医疗保险的费用,第二个月就不能享受医疗报销,仅可以使用账户余额,生病去医院的花费都要自己掏钱,要是断缴超过3个月想使用医保报销一般需要重新缴纳费用满6个月。一般医保持续缴费的时间越长每年可以报销的额度就越高,要是断缴超过3个月那连续缴费的时间就会被清0。
生育保险:大多要求连续缴费满一定期限(如6个月)才能报销,断交可能影响报销资格。
失业保险、工伤保险、生育保险:这三种保险都是可以到了新单位后续上的,因此停交关系不大。
工伤保险:单位需依法为职工缴纳工伤保险,职工发生工伤后,可享受工伤保险待遇。如单位在员工在职期间未按要求缴纳造成欠缴断缴的,职工发生工伤后,由单位全额承担工伤待遇,社保部门不予理赔补助。职工从单位离职后,单位为其做人员停保,工伤保险暂停缴费,重新就业后新单位正常为其参保,发生工伤后仍可享受工伤保险待遇,不受影响。
社保灵活就业不想交了 能退钱吗
灵活就业社保退费的基本情况
灵活就业人员缴纳社保时,费用全部由个人承担,通常按照缴费基数的20%缴纳,其中只有8%进入个人账户,这部分费用在退保时是可以退还的。而另外的12%则划入统筹账户,这部分费用是无法退还的。因此,灵活就业人员如果选择退保,将会损失12%的社保费用。
灵活就业社保退费的流程
具体的退费流程可能因地区而异,但通常包括以下步骤:首先,参保人员需要提供相关证明材料,如出国定居证明、户口核销证明等;其次,需要向最后参保单位劳资负责处提交退保申请;然后,单位劳资负责人会持相关证明材料到社保大厅办理退保手续;最后,参保人员可以到单位领取返还的社保费用。
灵活就业社保退费的条件
灵活就业人员社保缴费可以退,但需要满足一定条件。一般来说,只有在参保人员死亡、出国定居或者缴费不满15年等特定情况下,才能申请退还个人账户部分的费用。此外,如果是参保人自己全额承担社保费用的,那么只能退还个人账户部分的三分之一,其余三分之二是属于单位缴费部分,无法退还。
需要注意的是,社保退保是一项严肃的事情,应该谨慎考虑。在退保前,建议咨询专业律师或社保机构工作人员,以确保自己的权益得到保护。
(备注:数据仅供参考,具体以当地有关法规为准)