“五险”指的是五种保险,包括养老保险、医疗保险、失业保险、工伤保险和生育保险;“一金”指的是住房公积金。其中养老保险、医疗保险和失业保险,这三种险是由企业和个人共同缴纳的保费,工伤保险和生育保险完全是由企业承担的。
接下来了解一下,成都灵活就业人员社保缴费标准是多少?退休能领多少钱呢?根据新社通app-社保缴费查询工具提供的2025社保缴费标准详情数据:

提示:若您想知道更多的社保缴纳明细,可点击下方使用查询社保计算器,新社通app还为您提供社保养老规划方案。
新社通社保计算器计算所得,数据仅供参考。
据新社通app数据显示,成都灵活就业养老保险缴费基数2024-2025年最新标准如下:
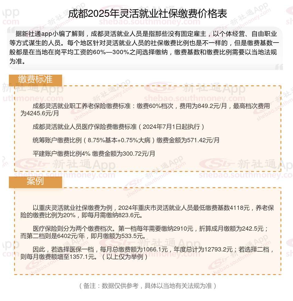
最低缴费基数:4511元;
个人缴费比例:20%;
(注:本文数据仅供参考,具体以当地缴费标准为准)
社保需要缴纳多少年才有退休金?
社保交满15年并且达到法定退休年龄可以领取退休金。根据《中华人民共和国社会保险法》第十六条参加基本养老保险的个人,达到法定退休年龄时累计缴费满十五年的,按月领取基本养老金。
参加基本养老保险的个人,达到法定退休年龄时累计缴费不足十五年的,可以缴费至满十五年,按月领取基本养老金;也可以转入新型农村社会养老保险或者城镇居民社会养老保险,按照法规享受相应的养老保险待遇。
法定的退休年龄为女性55周岁,男性60周岁,社保养老金即是按照这两个年龄段进行领取。
参保人员在达到法定退休年龄时累计缴费满十五年的,能够按月领取基本养老金。累计缴费不足十五年的,可以缴费至满十五年,也可以转入新型农村社会养老保险或者城镇居民社会养老保险。建立基本养老金正常调整机制,并根据职工的平均工资增长、物价上涨情况,可适时地提高基本养老保险待遇水平。
养老金的计算公式主要包括三个部分:基础养老金、个人账户养老金和过渡性养老金(如有)。
基本养老金=基础养老金+个人账户养老金+过渡性养老金+增发养老金
养老金计算方法说明 基础养老金的计算: 基础养老金按照参保人退休前一年本职工作月平均工资和参保人月平均缴费工资指数计算。
个人账户养老金是指根据参保人员退休时其基本养老保险个人账户储存额计算出来的养老金。其计算公式为:
个人账户养老金 = 个人账户储存额 ÷ 计发月数
个人账户养老金的计算则是:个人账户累计储存额÷计发月数。这部分的计算依赖于个人在养老保险期间的累计储存额以及养老金的计发月数。
增发养老金=上一年成都在岗职工月平均工资×个人平均缴费工资指数×累计缴费年限(含视为缴费年限)×增发比例。
退休2025基本养老金计算方式如下:
基本养老金=基础养老金+个人账户养老金+过渡性养老金
退休养老金=基础养老金+个人养老金。
养老金计算方法说明 基础养老金的计算: 基础养老金按照参保人退休前一年本职工作月平均工资和参保人月平均缴费工资指数计算。
退休上年度社平工资:指上一年度全省在岗职工月平均工资(也称为养老金计发基数),这一数据由相关部门统计并公布。
本人平均缴费指数:是实际缴费指数和视同缴费指数按照各自缴费年限加权平均值。缴费指数等于当年的缴费基数除以上年度的社平工资,对应着60%~300%的缴费档次,一般在0.6~3之间。
缴费年限:包括实际缴费年限和视同缴费年限。实际缴费年限是指个人实际缴纳养老保险费的年限;视同缴费年限则是指个人在实行养老保险体系前,按照计算的连续工龄或工作年限。
个人账户养老金是指根据参保人员退休时其基本养老保险个人账户储存额计算出来的养老金。其计算公式为:
个人账户养老金 = 个人账户储存额 ÷ 计发月数
基本养老金根据个人累计缴费年限、缴费工资、当地职工平均工资、个人账户金额、城镇人口平均预期寿命等因素确定。
养老金和退休工资是一回事吗?
资金渠道不同:
养老金的资金来源则是社会保险资金。领取养老金的人员需要在退休前缴纳养老保险费用,且缴费年限不少于15年。
退休金的资金来源主要针对未参加养老保险的退休人员。这些人员在退休之前不需要缴纳任何费用。
概念不同:
而养老保险说的是按照法律法规,当参保人到达要求的解除劳动义务年龄界限后,为保证他们在离岗之后能正常生活而建立的一种保险体系。我们可以理解为:退休金是由个体或者单位体支付给你的,而养老金则是支付给你的。
退休金是个人在退休后按照相关法规要求从原工作单位或社会保险机构获得的一种经济待遇。退休金的发放通常基于个人在工作期间的年限、工资水平以及相关法规要求。退休金可以来自于养老保险基金、企业年金、个人储蓄等多种来源。
缴费方式不同:
而养老保险则是我们平时所缴纳的社保中的其中一个,一般由参保人所在的单位进行代缴,部分计入参保人个人账户。
退休金是不用缴纳任何费用的。
领取方式不同:
社会养老保险金由相关部门机构统一发放,养老金的领取问题方面,对每个社会成员有统一的养老金领取规则。
法律依据:《中华人民共和国社会保险法》第十六条,参加基本养老保险的个人,达到法定退休年龄时累计缴费不足十五年的,可以缴费至满十五年,按月领取基本养老金;也可以转入新型农村社会养老保险或者城镇居民社会养老保险,按照相关法规享受相应的养老保险待遇。
按退休金的支付方式可分为一次支付退休金和分期支付退休金。前者指在职工退休后一次支付退休金,企业支付退休金后对职工退休退职无任何给付义务,后者指在职工退休后分期支付退休金,直至死亡为止,如按月或按年支付退休金;
温馨提示:本数据源于网络,仅供参考!具体需以当地具体法规为准!