社会保险的主要项目包括养老保险、医疗保险、失业保险、工伤保险、生育保险。
那么,2025年个体户社保缴费标准是多少钱一个月?根据新社通app-社保缴费查询工具提供的2025社保缴费标准详情数据:

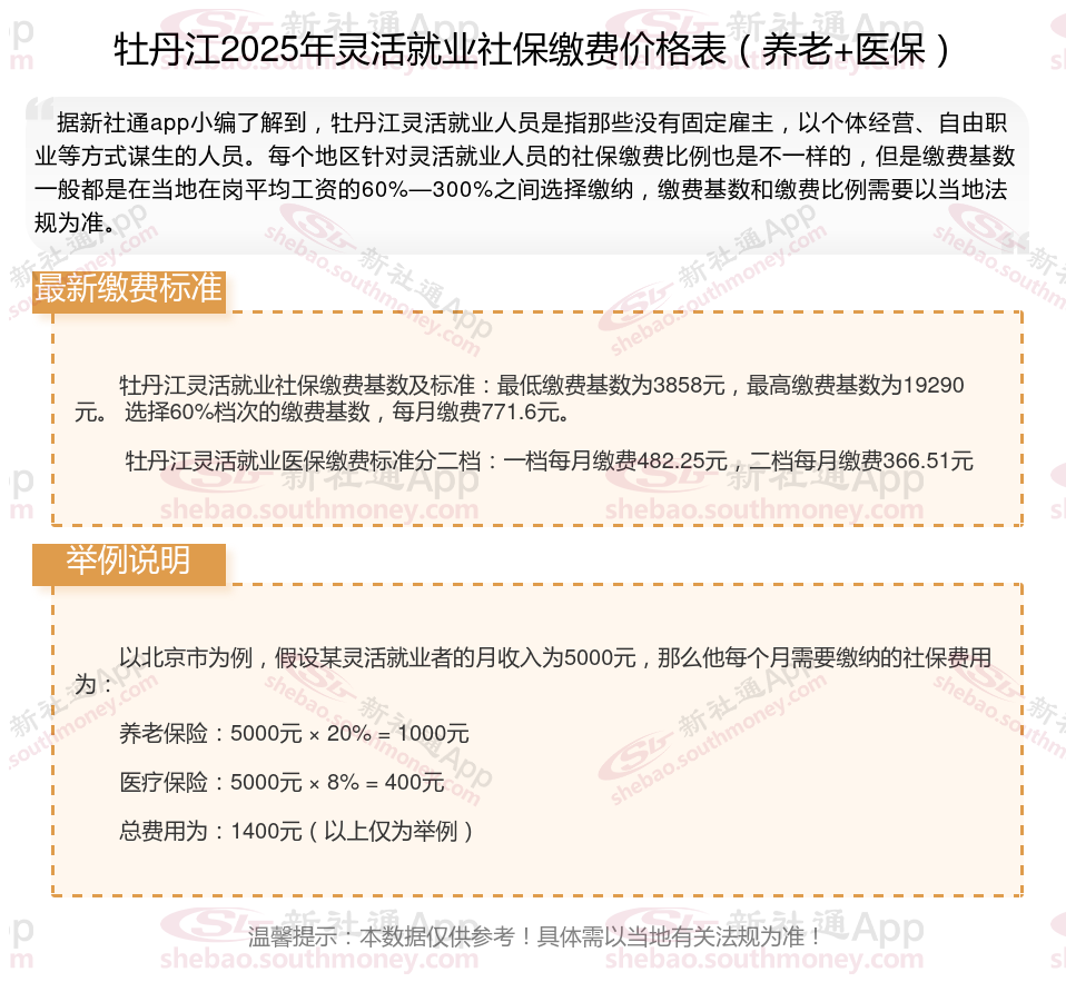
据新社通app数据显示,牡丹江灵活就业养老保险缴费基数2024-2025年最新标准如下:
2025年牡丹江城镇职工社会保险缴费基数用人单位及其职工(包括有雇工的个体工商户及其雇工)分别按2024年度全口径省平的60%(4206元/月)和300%(21030元/月)核定缴费基数的下限和上限执行。
个人缴费比例:20%;
(注:本文数据仅供参考,具体以当地缴费标准为准)
社保续交需要哪些手续?
社保断交后,个人可以选择续交,方式主要有以下几种:
一、通过单位续交
如果是单位职工,社保断交后可直接通过单位续交。联系单位的人事部门,按照相关流程办理社保续交手续。单位会根据职工的工资和社保法规,为职工缴纳相应的社保费用。
二、个人自行续交
对于灵活就业者或其他自主缴费的人员,需要自行前往当地社保局办理续交手续。具体流程如下:
准备相关材料,如身份证、户口本等有效证件;
前往户口所在地的社保服务中心,进行失业登记(如有需要);
申请办理个人缴费手续,根据个人经济状况选择合适的缴费基数和缴费档次;
按照要求的时间和要求缴纳社保费用。
三、通过支付宝等线上平台续交
部分地区已开通线上社保续交服务,如支付宝等。个人可通过这些平台完成社保续交操作。具体流程如下:
打开支付宝APP,点击“社保”选项;
进入社保页面后,点击“电子社保卡”选项;
在电子社保卡页面中,找到并点击“中断补缴”功能;
按照页面提示,完成补缴操作。
灵活就业保险不想交了,能退钱吗?
灵活就业社保退费的基本情况
灵活就业人员缴纳社保时,费用全部由个人承担,通常按照缴费基数的20%缴纳,其中只有8%进入个人账户,这部分费用在退保时是可以退还的。而另外的12%则划入统筹账户,这部分费用是无法退还的。因此,灵活就业人员如果选择退保,将会损失12%的社保费用。
灵活就业社保退费的条件
灵活就业人员社保缴费可以退,但需要满足一定条件。一般来说,只有在参保人员死亡、出国定居或者缴费不满15年等特定情况下,才能申请退还个人账户部分的费用。此外,如果是参保人自己全额承担社保费用的,那么只能退还个人账户部分的三分之一,其余三分之二是属于单位缴费部分,无法退还。
灵活就业社保退费的流程
具体的退费流程可能因地区而异,但通常包括以下步骤:首先,参保人员需要提供相关证明材料,如出国定居证明、户口核销证明等;其次,需要向最后参保单位劳资负责处提交退保申请;然后,单位劳资负责人会持相关证明材料到社保大厅办理退保手续;最后,参保人员可以到单位领取返还的社保费用。
需要注意的是,社保退保是一项严肃的事情,应该谨慎考虑。在退保前,建议咨询专业律师或社保机构工作人员,以确保自己的权益得到保护。
温馨提示:本数据源于网络,仅供参考!具体需以当地具体法规为准!