灵活就业人员具备以个人身份参与职工社保的资格,其缴费基数与当地社会平均工资紧密关联,缴费档次在社会平均工资的 60%至 300%区间内可自由抉择。阳泉灵活就业人员社保缴费最低标准是多少?下面随新社通小编一起了解灵活就业人员社保详情。
职工社保与灵活就业社保在参加的险种、缴费主体与比例、缴费基数与比例、户籍限制与缴费意愿以及保险对象与享受待遇等方面都存在显著差异。
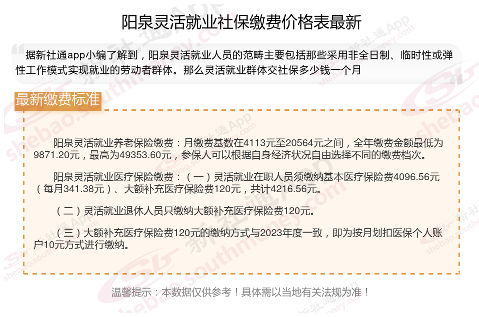
据新社通app数据显示,阳泉灵活就业养老保险缴费基数2024-2025年最新标准如下:
2025年度,全省职工基本养老保险缴费基数上限为全口径工资的300%,即20564元/月;下限为全口径工资的60%,即4113元/月。
个人缴费比例:20%;
(注:本文数据仅供参考,具体以当地缴费标准为准)
阳泉灵活就业社保缴费标准来了 灵活就业社保最低要交多少钱?根据新社通app-社保缴费查询工具提供的最新数据如下:

阳泉灵活就业养老保险缴费:月缴费基数在4113元至20564元之间,全年缴费金额最低为9871.20元,最高为49353.60元,参保人可以根据自身经济状况自由选择不同的缴费档次。
阳泉灵活就业医疗保险缴费:(一)灵活就业在职人员须缴纳基本医疗保险费4096.56元(每月341.38元)、大额补充医疗保险费120元,共计4216.56元。
(二)灵活就业退休人员只缴纳大额补充医疗保险费120元。
(三)大额补充医疗保险费120元的缴纳方式与2023年度一致,即为按月划扣医保个人账户10元方式进行缴纳。
》点击新社通app社保计算器,了解你的社保缴费明细!
新社通app数据所得,数据仅供参考。
社保打算停交了,之前所交社保的钱,还能退回来吗?
根据社保的相关法规,社保一般是不可以退的,但也有例外情况。如果不想缴纳社保的话,可以直接不缴纳,停掉社保之后即可。所缴的社保费用会继续存在个人账户里,等到退休年龄之后就可以自动进行取出。单位所交的部分则进行充公。
养老金重算补发有哪些人?
遗留问题退休人员:
这部分人员可能由于之前的原因,如养老保险制不完善、个人档案不全等,导致养老金计算不准确或未能及时发放。随着养老保险制的不断完善和相关方案的公布,这部分人员的养老金问题会得到逐步解决,并可能享受养老金的重算补发。
提前退休人员:
某些退休人员在法定退休年龄之前选择退休,他们的养老金计算方式可能与正常退休人员有所不同。如果后续方案调整导致提前退休人员的养老金计算标准发生变化,那么这些人员也可能享受养老金的重算补发。
养老金计发基数公布前退休的人员:
在养老金计发基数公布之前就已经办理退休手续的人员,由于当时无法采用最新的计发基数进行计算,因此也可能在基数公布后获得养老金的重算补发。
2025年1月1日及以后退休的职工:
这部分人员在退休时,由于新的养老金计发基数可能尚未公布,因此他们的养老金会先按照旧基数进行预发。待新的养老金计发基数公布后,社保部门会对其养老金进行重新核算,并补发差额部分。这包括在职期间参加城镇职工基本养老保险并按法规缴费满一定年限的个人。
方案调整前已退休但受方案变化影响的人员:
如果对养老金方案进行调整,导致部分已退休人员的养老金计算标准发生变化,那么这些人员也可以享受养老金的重算补发。例如,当养老金计发公式或相关参数发生变化时,之前已经按照旧标准领取养老金的人员就有资格获得补发。
温馨提示:本数据源于网络,仅供参考!具体需以当地具体法规为准!