据新社通app数据显示,2024-2025年湖北随州灵活就业人员养老保险的缴费标准是根据缴费基数来确定的:
个人养老保险缴费比例为20%,缴费基数的下限为3800元。
(注:本文数据仅供参考,具体以当地缴费标准为准)
湖北随州灵活就业自己交社保一个月要交多少钱?灵活就业人员社保缴费按什么档次缴纳好,怎么选择划算?根据新社通app-社保缴费查询工具提供的最新数据如下:

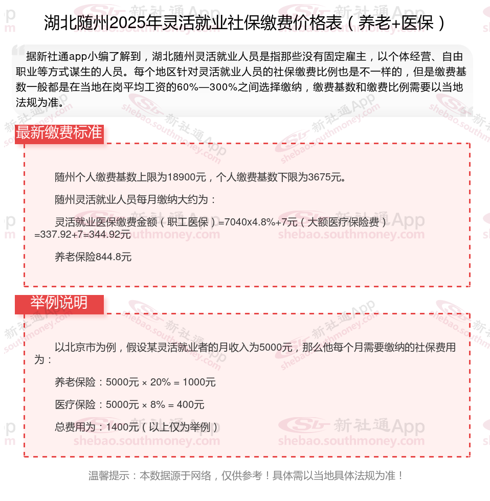
随州个人缴费基数上限为18900元,个人缴费基数下限为3675元。
随州灵活就业人员每月缴纳大约为:
灵活就业医保缴费金额(职工医保)=7040x4.8%+7元(大额医疗保险费)=337.92+7=344.92元
养老保险844.8元
确定缴费基数的方法:
确定社保缴费基数的方法通常依据上一年度职工的工资收入情况。
1.需要计算职工上一年度的月平均工资,这通常涉及对工资总额进行平均处理,以消除不同月份工资波动的影响。
2.根据当地社保要求的基数范围,将计算得出的月平均工资与上下限进行比较,以确定最终的缴费基数。
3.如果月平均工资高于上限,则按上限作为缴费基数;如果低于下限,则按下限作为缴费基数;如果处于上下限之间,则按实际月平均工资作为缴费基数。
4.需要注意的是,当职工工资收入无法确定时,其缴费基数通常按照当地劳动部门公布的当地上一年职工平均工资来确定。
这种确保社保缴费的公平性和可持续性,避免因工资收入的不确定性而导致社保缴费基数的失真。
灵活就业保险怎么买最划算?你知道吗
今天我们就来详细了解一下灵活就业社保缴纳档次,看看不同档位的选择对未来领取养老金的影响。
个人灵活就业社保60%、80%、100%三个档次,怎么交最划算?
假设:平均工资是6500元,按最低档60%缴纳,那么缴费基数就是3900缴费比例20%,每个月缴纳的费用就是780元,1年合计9360元。
按照60%的档次,交够15年养老保险后退休了,能领到的养老金每个月是1000元左右;如果交了30年,能领取的养老金在2100元左右。
按照100%的档位,那么我们每个月缴纳社保的费用大约是1300元,交15年退休,每月能领到1400多元;如果交30年就可以领到2900元左右。
对于灵活就业人员来说,建议按低档缴费,如果觉得退休金不够的话再补充一份商业养老年金。
企业年金是什么?
企业年金是指企业及其职工在依法参加基本养老保险的基础上自主建立的补充养老保险制。由企业缴费、职工个人缴费、企业年金基金投资运营收益三个部分组成。
企业缴费每年不超过本企业职工工资总额的8%,企业和职工个人缴费合计不超过本企业职工工资总额的12%,具体所需费用由企业和职工-方协商确定。
温馨提示:本数据源于网络,仅供参考!具体需以当地具体法规为准!