2025甘肃武威灵活就业4050社保补贴是一项面向特定年龄段的就业困难人群的社会保险补贴。
“灵活就业4050社保补贴”主要是针对大龄就业困难人群的社保补贴,申请条件包括年龄、就业困难、灵活就业并自费缴纳社保,需要持有失业登记证,不同地区可能有细微差别,比如农村户口的限制。那么甘肃武威4050灵活就业困难人员社保补贴标准是多少?甘肃武威4050社保补贴需要符合什么条件?接下来随新社通APP小编具体了解一下4050社保补贴内容。
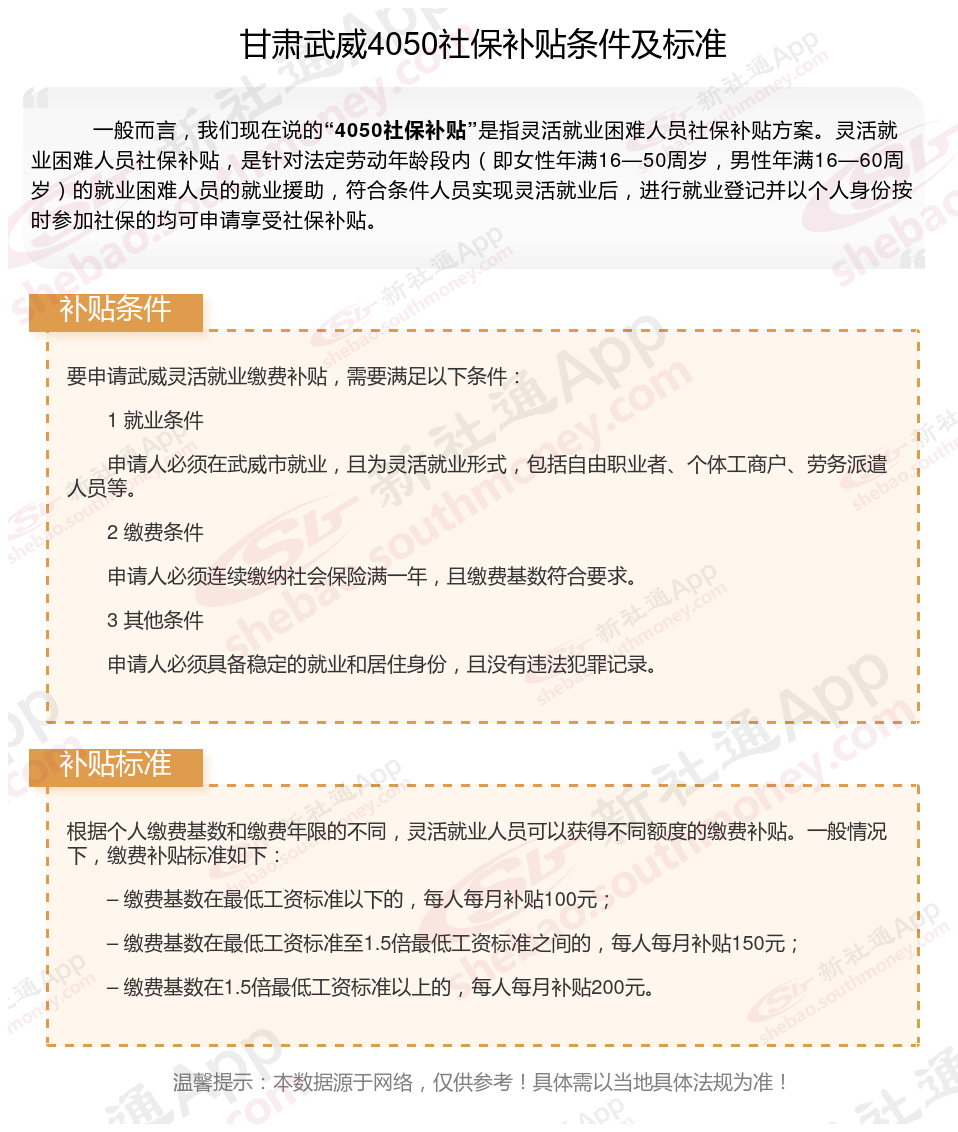
一、2025年甘肃武威灵活就业4050社保补贴标准及条件是什么

》》还不知道自己社保缴纳明细吗?点击新社通app社保计算器,查询所在城市社保缴费明细!
新社通app数据所得,数据仅供参考。
二、2025年4050和失业金可以一起领取吗
4050补贴和失业金在某些情况下可以同时领取,但具体情况因地区而异。在领取失业保险金期间,如果符合4050社保补贴的条件,是可以申请4050社保补贴的。然而,有些地区可能有特殊法规,在领取失业保险金期间不能领取4050社保补贴。
4050社保补贴方案主要是针对女性满40岁、男性满50岁的就业困难人员,以灵活就业形式参加社会保险的人员提供的补贴。通常补贴申领年限为三年,如果女性满45周岁,男性55周岁再申请,补贴申领可以至退休(最长年限五年)。
三、甘肃武威灵活就业4050社保补贴去哪里办理?
甘肃武威灵活就业4050社保申请可以在户口所在地乡镇、街道(开发委)所属社区(村)办理。
1.申请资料:《再就业优惠证》或《就业失业登记证》原件及复印件、身份证复印件、灵活就业证明1份、《审核认定表》一式两份、银行出具的加盖公章的缴纳社会保险费单据。
2.申请地点:到户口所在地乡镇、街道(开发委)所属社区(村)办理申报登记手续。
3.申请时间:2-4月。
四、甘肃武威灵活就业4050社保补贴申请流程:
甘肃武威4050社保补贴如何办理,申请流程如下:(1)符合领取条件的灵活就业人员向街道劳保机构申报就业,并凭《再就业优惠证》、社会保险缴费凭证等相关材料,向街道劳保机构提出社会保险补贴申请;
(2)街道劳保机构核实灵活就业人员的就业情况,出具灵活就业证明,并为其向当地县级以上劳保部门申请社会保险补贴;
(3)经劳保部门审核、财部门复核后,将补贴资金直接支付给本人;社会保险补贴标准按灵活就业人员实际缴纳社会保险费的一定比例计算。具体补贴方法由各、自治区、直辖市根据《资金管理通告》制定。
五、?甘肃武威社保断缴的影响有哪些?
?社保断交会对个人产生多方面的影响,主要包括以下几个方面?:?
?医疗保险待遇停止?:断交后,次月就无法享受医保报销福利,所有医疗费用需自费。如果断交超过3个月,连续缴费时间会重新计算,医保报销的上限也可能降低。
?生育保险受影响?:有生育计划的人士,断交后将无法享受生育津贴和生育医疗费用报销。不同城市对连续缴纳时间的要求不同,有的需要6个月,有的则需要9个月甚至1年。
?购房和购车资格受限?:在很多城市,社保缴纳情况与购房、购车资格紧密相关。断交后,可能需要重新计算缴纳时长,影响购房和购车计划。
?养老金领取受影响?:养老保险需要累计缴满15年才能在退休后领取养老金。虽然中断不会导致记录清0,但会影响缴费年限和养老金的领取金额。如果中断时间较长,可能会导致养老金减少。
?其他福利受损?:社保还与公租房申请、子女上学等方面挂钩。断交后,可能会失去申请公租房的资格,影响子女在当地公立学校就读。
?应对建议?:
?及时补缴?:尽量在断交后尽快补缴,以减少影响。医疗保险断交后3个月内续保,续保次月可以正常使用;超过3个月再续保有3-6个月的等待期。
?了解当地法规:不同城市的社保法规有所不同,应了解自己所在城市的具体要求,以便更好地规划社保缴纳。
通过了解这些影响和应对方法,可以更好地管理个人的社保缴纳,减少因断交带来的不便和损失。
以上就是甘肃武威4050灵活就业困难人员社保补贴的相关内容,欢迎关注新社通/下载新社通APP了解更多五险一金专业资讯。