据新社通app数据显示,成都灵活就业人员养老保险缴费基数2024-2025年最新标准如下:
缴费基数下限暂按不低于4511元/月执行。按照个人20%的缴费费率,个人养老保险缴费金额低于902.2元/月。
(注:本文数据仅供参考,具体以当地缴费标准为准)
重庆灵活就业社保缴费标准,选哪个档位最划算?根据新社通app-社保缴费查询工具提供的最新数据如下:

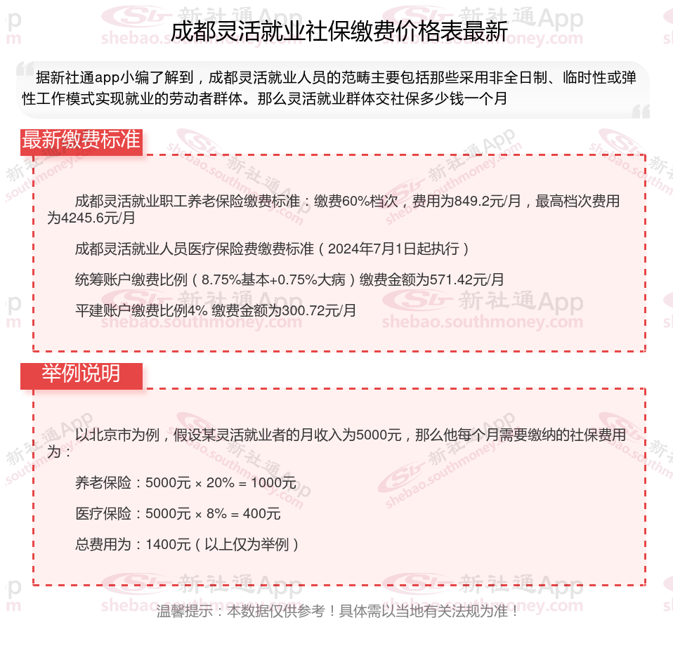
成都灵活就业职工养老保险缴费标准:缴费60%档次,费用为849.2元/月,最高档次费用为4245.6元/月
成都灵活就业人员医疗保险费缴费标准(2024年7月1日起执行)
统筹账户缴费比例(8.75%基本+0.75%大病)缴费金额为571.42元/月
平建账户缴费比例4% 缴费金额为300.72元/月
灵活就业保险怎么买最划算?以成都地区为例
今天我们就来详细了解一下灵活就业保险怎么买最划算?以成都市的灵活就业社保,看看不同档位的选择对未来领取养老金的影响。
灵活就业目前有7个缴费档位,分别是60%、80%、100%、150%、200%、250%和300%。我们摘取了4个档位进行演示,假设从30岁开始缴纳,缴20年,60岁退休。
4个档位分别可以领到1700元、2392元、4077元和5762元每个月,这是未考虑物价上涨因素的。目前物价平均每年上涨2%,30年后大概上涨60%,社平工资上涨的同时每月缴纳的费用也在上涨。
不管是职工社保还是灵活就业,只要缴纳的基数一致,未来领取的养老金金额就一样。只不过职工社保,单位承担了统筹部分的缴纳,职工只负担个人账户部分。灵活就业不管统筹还是个人账户都是自己承担。
在每月缴费不变的情况下,把社保档位降到60%,剩余的金额用来补充商业年金,效果会更好。比如,100%的档位由原来的2392元每月上升到3008元,200%由原来的4077元上升到6193元,300%由原来的5762元上升到8993元。
总结:对于灵活就业人员来说,建议按低档缴费,如果觉得退休金不够的话再补充一份商业养老年金。
温馨提示:本数据仅供参考!具体需以当地有关法规为准!