据新社通app数据显示,青岛灵活就业养老保险缴费基数2024-2025年最新标准如下:
2025年青岛城镇职工社会保险缴费基数用人单位及其职工(包括有雇工的个体工商户及其雇工)分别按2024年度全口径省平的60%(4416元/月)和300%(22078元/月)核定缴费基数的下限和上限执行。
个人缴费比例:20%;
(注:本文数据仅供参考,具体以当地缴费标准为准)
青岛社保缴费多少钱?下表是2024-2025年青岛社保费用明细参考,根据新社通app-社保缴费查询工具提供的最新数据如下:

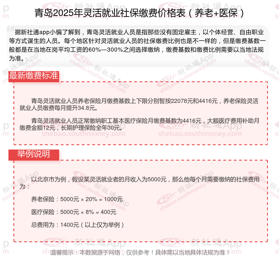
青岛灵活就业人员养老保险月缴费基数上下限分别暂按22078元和4416元,养老保险灵活就业人员缴费每月提升34.8元。
青岛灵活就业人员正常缴纳职工基本医疗保险月缴费基数为4416元,大额医疗费用补助月缴费金额12元,长期护理保险全年30元。
》点击新社通app社保计算器,了解你的社保缴费明细!
新社通app数据所得,数据仅供参考。
灵活就业社保缴费比例主要包括养老保险和医疗保险两部分。
养老保险缴费比例
灵活就业人员的养老保险缴费比例为20%,而企业职工的基本养老保险缴费比例为24%(其中单位承担16%,个人承担8%)。这意味着灵活就业人员需要自己承担全部的20%养老保险费用。
医疗保险缴费比例
灵活就业人员的医疗保险缴费比例为10%,而企业职工的基本医疗保险缴费比例为11%(其中单位承担8%,个人承担3%)。自2024年3月1日起,上海灵活就业人员的医疗保险缴费比例调整为10%。
个人养老金可以补交吗?
个人养老金是可以补交的,但具体补交方案和法规可能因地区和养老保险类型而异。以下是对个人养老金补交方案的详细介绍:
补交方式如下:
一次性补交:这种方式通常适用于特定的人群和情况,如一些地区对于在社保制实施前就已经参加工作的人员,在达到退休年龄时缴费年限不足的,可以一次性补交。
分期补交:按照一定的期限和金额逐步完成补交。
补缴养老金的条件有哪些?
达到退休年龄时缴费年限不足:
在达到法定退休年龄时,如果养老保险缴费年限不足,个人可以在符合一定条件下进行补交,以满足领取养老金的条件。
因单位原因未按时足额缴纳:
如果因单位原因未按时足额缴纳养老保险费,职工可以要求单位进行补交。
综上所述,个人养老金在一定条件下是可以补交的,但具体补交方案、流程、标准和注意事项可能因地区而异。因此,在办理补交手续前,可以咨询当地社保经办机构或相关部门以获取准确信息。
温馨提示:本数据仅供参考!具体需以当地有关法规为准!