社保即社会保险,是依法建立的一种社会保险体系,旨在保护公民在年老、疾病、工伤、失业、生育等情况下依法从我家和社会获得物质帮助的权利。社会保险通过立法形式实施,以劳动者为保险对象,涵盖养老保险、医疗保险、失业保险、工伤保险和生育保险等主要项目。
那么,2025年自己怎么交社保?根据新社通app-社保缴费查询工具提供的2025社保缴费标准详情数据:

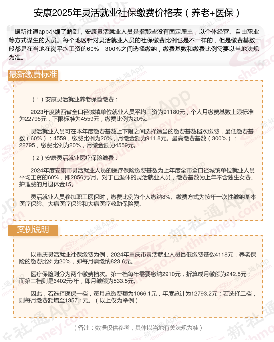
据新社通app数据显示,安康灵活就业养老缴费基数明细如下:
养老缴费缴费基数为:4559元;
个人缴费比例:20%;
(注:本文数据仅供参考,具体以当地缴费标准为准)
社保续交需要哪些手续?
1.用人单位申请补缴社会保险费,应当在《补缴申请表》或其他书面材料上签字(盖章)确认不包含发生工伤后补缴社会保险费的情形,按要求向区社会保险经办窗口或经办机构提交相关材料,经审核通过后,到区社会保险经办窗口前台办理补缴手续。
2.用人单位发生工伤后申请补缴工伤保险费的,向区社会保险经办窗口或经办机构提交区社会保险稽核机构出具的稽核文书及相关补缴材料,经审核通过后,到区社会保险经办窗口前台办理补缴手续。
3.灵活就业人员补缴失业保险费向区失业保险经办机构提出申请,经区失业保险经办机构初审,市社会保险经办机构复核后,凭初审、复核材料,到区社会保险经办窗口办理补缴手续。
4.灵活就业人员申请补缴中断期间的养老、医疗保险费向区社会保险经办窗口提交相关材料,经窗口工作人员审核通过后办理,某些情况社保经办机构不予办理的可以选择代缴公司。
温馨提示:本数据源于网络,仅供参考!具体需以当地具体法规为准!