2025湛江4050补贴主要针对的是年龄在40岁以上的女性和50岁以上的男性,这些人群通常因为年龄较大而面临就业困难。
多数地区只有4050人员可以领取社保补贴,现在扩大了补贴对象及范围,通过就业困难人员认证,实现灵活就业,并且自己缴纳职工社保的灵活就业人员,一般都能申请灵活就业社保补贴。那么湛江4050灵活就业社保补贴标准是多少钱?湛江4050社保补贴条件是什么?接下来随新社通APP小编了解一下最新资讯。
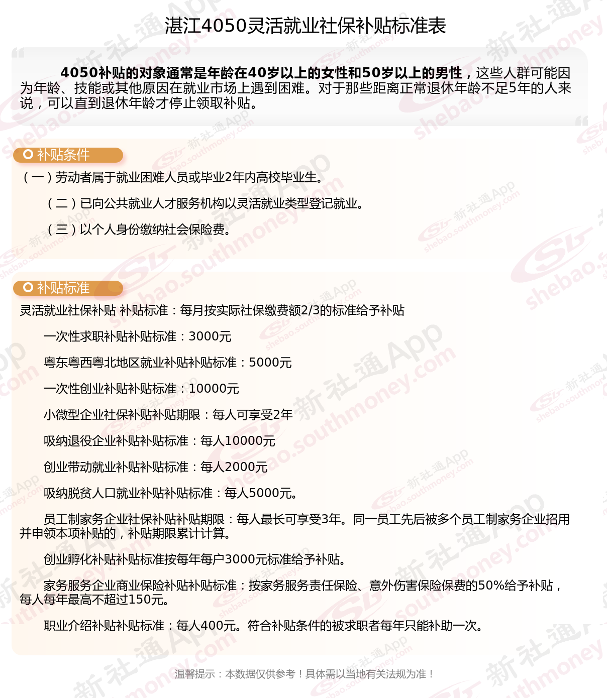
一、湛江灵活就业人员领4050补贴能领到多少钱,补贴补多少呢?(湛江4050社保补贴标准2025)

二、湛江灵活就业4050社保补贴申请流程:
湛江怎样可以申请4050社保补贴?材料与流程如下:
准备材料
《就业失业登记证》原件和复印件。
灵活就业个人缴纳的养老保险、医疗保险凭证的原件,或社保经办机构开具的个人缴费证明。
身份证原件和复印件。
如有个体工商营业执照,需提供原件和复印件。
本人填写的相关表格。
申领流程
线下申请
申请人缴纳当年度养老、医疗保险费用后,携带上述材料至当地档案托管中心灵活就业人员社保补贴受理窗口进行初审,领取《申请表》和灵活就业证明。
灵活就业证明需由申办人在其户口所在地社区劳动工作站登记盖章。
持《申请表》、《灵活就业证明》及身份证、户口本等相关材料到街道(乡镇)劳动事务所申请复核,经审核无误后签字盖章。
三、?4050补贴到账哪里查询有没有到账?4050补贴怎么查询?
4050补贴到账或者4050补贴查询需要在保经办机构或支付宝查询到账。具体如下:
1、线下查询:可以携带身份证及社保卡前往当地社保经办机构的办理服务地方进行查询;
2、线上查询:可以通过支付宝或者所在城市的社保官网来进行查询。下面以支付宝为例,流程如下:
(1)进入支付宝页面,点击市民中心;
(2)进入市民中心页面,点击社保;
(3)进入社保页面,点击4050社保补贴查询即可。
通常申领年限为三年,女性满45周岁,男性55周岁申请的,补贴申领至退休(就是最长年限五年)达到退休年龄的就没有补贴了。
四、湛江不可以领取灵活就业4050社保补贴的六类人:
湛江不符合领取4050社保补贴的六类人如下:
1、非就业困难人员;
2、超出自住房,有多余商品房或车辆;
3、未以灵活就业人员身份交社保;
4、超出法定退休年龄的;
5、未失业登记;
6、农村户口。
三类人符合领取灵活就业4050社保补贴的标准:贫困户、低保对象、重度残疾人等三类主要就业困难人员。
不过,符合特殊情况的部分农村户口人员是可以申请的,具体要咨询当地社保部门了。
五、?想领4050补贴就不能领失业金了吗
4050补贴和失业金在某些情况下可以同时领取,但具体情况因地区而异。?在领取失业保险金期间,如果符合4050社保补贴的条件,是可以申请4050社保补贴的。然而,有些地区可能有特殊法规,在领取失业保险金期间不能领取4050社保补贴。?
4050社保补贴方案主要是针对女性满40岁、男性满50岁的就业困难人员,以灵活就业形式参加社会保险的人员提供的补贴。通常补贴申领年限为三年,如果女性满45周岁,男性55周岁再申请,补贴申领可以至退休(最长年限五年)。
六、湛江4050补贴领取后影响退休金吗
办理了4050补贴对以后退休没有影响。具体如下:
领取4050社保补贴并不会对退休工资产生影响。根据《中华人民共和国社会保险法》的相关法规,基本养老保险实行社会统筹与个人账户相结合,基金由用人单位和个人缴费以及补贴等组成。4050补贴作为补贴的一部分,其目的是为了帮助困难群体缴纳社会保险,而并非直接增加或减少退休工资。
4050社保补助是国针对灵活就业人员、下岗失业人员等困难群体,因经济困难无法按时缴纳社会保险而设立的一种补助。目的是通过国的社保补助,减轻这部分群众的经济压力,确保他们在达到法定退休年龄时能够顺利办理退休。
退休工资的计算主要基于个人缴费年限、缴费基数以及个人账户储存额等因素,与是否领取4050补贴无关。
以上就是湛江4050灵活就业社保补贴的相关内容,欢迎关注新社通/下载新社通APP了解更多五险一金专业资讯。