灵活就业人员社保只参加养老保险和医疗保险,部分地区可参加失业保险。
据新社通app数据显示,琼海灵活就业人员养老缴费基数2024-2025年最新标准如下:
养老保险最低缴费基数为:4830元;
个人缴费比例:20%,个人缴费金额:966元;
(注:本文数据仅供参考,具体以当地缴费标准为准)
琼海社保缴费多少钱?下表是2024-2025年琼海社保费用明细参考,根据新社通app-社保缴费查询工具提供的最新数据如下:

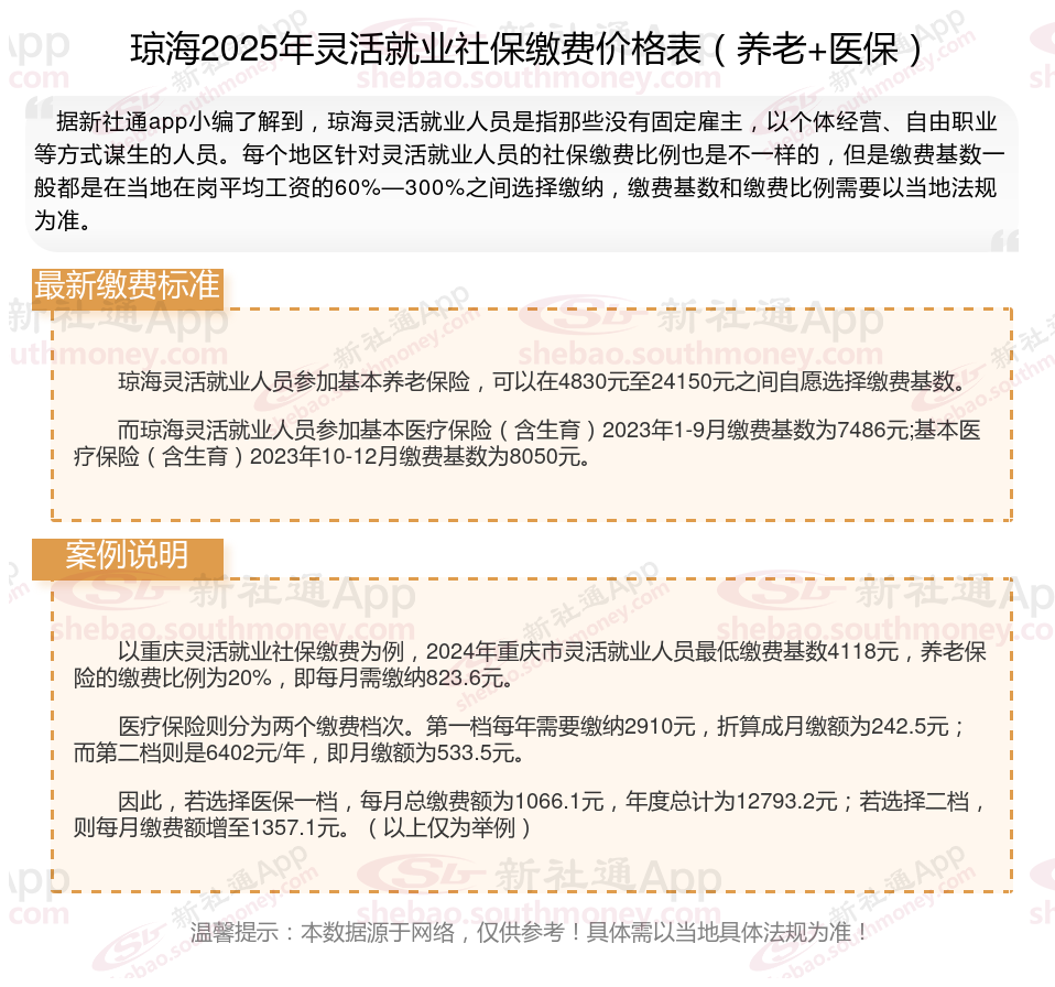
琼海灵活就业人员参加基本养老保险,可以在4830元至24150元之间自愿选择缴费基数。
而琼海灵活就业人员参加基本医疗保险(含生育)2023年1-9月缴费基数为7486元;基本医疗保险(含生育)2023年10-12月缴费基数为8050元。
灵活就业人员:按上年全省在岗职工月平均工资的60%-100%为缴费基数。
温馨提示:本数据源于网络,仅供参考!具体需以当地具体法规为准!