灵活就业社保的缴费基数通常是根据上年全省在岗职工月平均工资的40%~100%来确定,而养老保险的缴费比例为20%,医疗保险的缴费比例则根据当地上年度城镇在岗职工月平均工资的80%为基数,按4.2%或8%的比例缴纳。
那么,社保灵活就业者缴费需要多少钱一个月呢?根据新社通app-社保缴费查询工具提供的2025社保缴费标准详情数据:

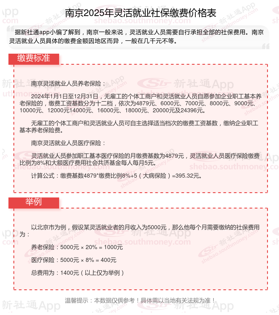
据新社通app数据显示,南京灵活就业养老保险缴费基数2024-2025年最新标准如下:
2025年度,全省职工基本养老保险缴费基数上限为全口径工资的300%,即24396元/月;下限为全口径工资的60%,即4494元/月。
个人缴费比例:20%;
(注:本文数据仅供参考,具体以当地缴费标准为准)