据新社通app数据显示,自贡灵活就业人员养老保险缴费基数2024-2025年最新标准如下:
缴费基数下限暂按不低于4511元/月执行。按照个人20%的缴费费率,个人养老保险缴费金额低于902.2元/月。
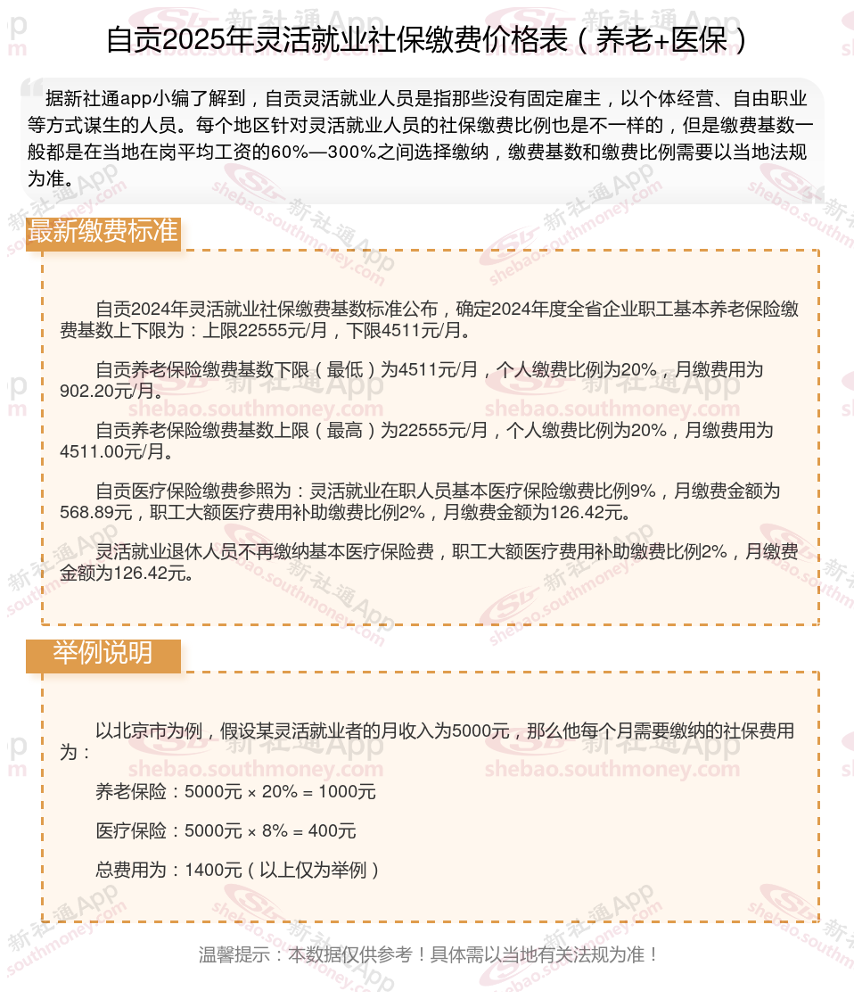
(注:本文数据仅供参考,具体以当地缴费标准为准)
那么,自贡打工人社保一个月多少钱?根据新社通app-社保缴费查询工具提供的2025社保缴费标准详情数据:

社保需要交多少年才可以领养老金?
法定退休年龄根据不同人群和工种有所不同。通常情况下,男性职工的法定退休年龄是60周岁,女性干部的法定退休年龄是55周岁,女性工人的法定退休年龄是50周岁。然而,对于从事井下、高空、高温、特别繁重体力劳动或其他有害身体健康的工作的职工,退休年龄有所提前。具体为男职工年满55周岁、女职工年满45周岁。此外,如果职工因病或非因工致残,由医院证明并经有关部门确认完全丧失劳动能力的,退休年龄为男年满50周岁、女年满45周岁。
请注意,退休年龄的具体法规可能会根据方案调整而有所变化,建议您咨询当地社保部门或人力资源部门以获取最准确的信息。