2025葫芦岛4050补贴主要针对的是年龄在40岁以上的女性和50岁以上的男性,这些人群通常因为年龄较大而面临就业困难。
4050补贴主要是针对大龄就业困难人群的社保补贴,申请条件包括年龄、就业困难、灵活就业并自费缴纳社保,需要持有失业登记证,不同地区可能有细微差别,比如农村户口的限制。那么葫芦岛4050灵活就业社保补贴标准是多少钱?葫芦岛4050社保补贴条件是什么?接下来随新社通APP小编了解一下最新资讯。
一、2025年葫芦岛灵活就业4050社保补贴在哪办理?
葫芦岛灵活就业4050社保申请可以在户口所在地乡镇、街道(开发委)所属社区(村)办理。
1.申请资料:《再就业优惠证》或《就业失业登记证》原件及复印件、身份证复印件、灵活就业证明1份、《审核认定表》一式两份、银行出具的加盖公章的缴纳社会保险费单据。
2.申请地点:到户口所在地乡镇、街道(开发委)所属社区(村)办理申报登记手续。
3.申请时间:2-4月。
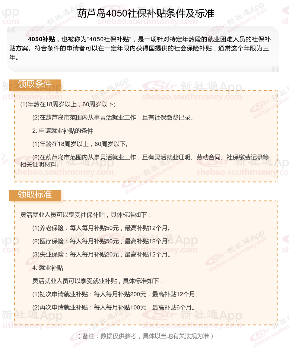
二、2025年葫芦岛灵活就业4050社保补贴标准及条件是什么?来了解一下

三、2025年葫芦岛灵活就业4050社保补贴申请流程:
葫芦岛申请4050社保补贴的具体流程如下:
准备材料与初步申请
申请人需符合4050社保补贴的条件,即女性年满40周岁,男性年满50周岁,且已按规及时缴纳社会保险费,并被相关部门认定为就业困难人员。此步骤中,就业困难人员需进行失业登记和申请就业困难人员认定。
符合条件的申请人,需携带本人身份证、托管合同书和缴费票据原件,于缴纳当年度养老、医疗保险三日后,前往市档案托管中心灵活就业人员社保补贴受理窗口进行初审。在初审过程中,申请人将领取《申请表》和灵活就业证明。《申请表》需填写一至七栏,并贴上照片,而缴费票号、缴费金额和补贴金额部分则无需填写。
材料审核与复核
灵活就业证明需由申办人在其户口所在地社区劳动工作站进行登记盖章,以证实其灵活就业状态。
申请人需持《申请表》、《灵活就业证明》及本人身份证、户口本等相关材料(一式三份)前往街道(乡镇)劳动事务所进行复核。经审核无误后,劳动事务所将签字盖章,并留存一份材料。
申报手续与补贴发放
复核通过后,申请人需持相关材料到市档案托管中心受理窗口办理申报手续。市档案托管中心将查阅档案,核对申请人的出生年月等情况,确保无误后汇总上报劳动部门。
劳动部门将对上报的材料进行审核,审核通过后报部门拨付资金。
按照发放时间,申办人需凭身份证和《受理卡》到指定银行领取社保补贴。
在办理过程中,申请人需确保提供的所有材料真实有效,且符合相关法规。如有任何疑问或需要进一步的帮助,可咨询当地社保部门或相关机构。此外,值得注意的是,4050社保补贴法规可能因地区而异,具体流程和要求请以当地法规为准。
四、2025年领了灵活就业补贴影响退休金的吗
有些许影响。
40,50人员属于灵活就业人员,缴纳社保的费用的绝对金额虽然相对较少,但计算养老金时,只会影响个人帐户养老金部分,且影响很有限,少缴少得。
五、葫芦岛社保断交的影响有以下几点:
社保断缴会对个人产生多方面的影响,主要包括以下几点:
?养老金待遇减少?:社保缴费中断会导致累计缴费年限缩短,从而影响最终领取的养老金金额。因此,长期断缴可能会显著降低退休后的养老金水平。
?医疗报销权益丧失?:在社保中断期间,个人可能无法享受医疗报销等福利待遇。如果中断时间超过一定期限(如3个月),重新缴费后可能需要等待一段时间(如6个月)才能再次享受医保待遇。
?生育保险无法报销?:生育保险通常需要连续缴纳一定期限(如9个月或12个月)才能享受相关待遇。如果社保中断,可能会导致生育保险无法报销,从而增加生育期间的经济负担。
?影响购房、购车和入户?:在一些城市,非本地户口的人想要购房、购车或入户,需要连续缴纳社保达到一定时限。如果社保中断,可能需要重新计算缴费期限,从而错失相关优惠或法规。
?其他影响?:社保中断还可能影响个人在失业、工伤等方面的权益。例如,失业保险需要在失业前连续缴纳一定期限的社保才能领取;工伤保险则需要在参保状态下才能享受相应待遇。
针对社保断缴的问题,个人应积极采取方法进行补缴或调整户籍地等,以避免可能带来的负面影响。同时,也建议个人在换工作或换城市时,注意及时转移接续社保关系,确保社保缴费的连续性。
需要注意的是,不同地区的社保法规可能有所不同。因此,在遇到社保断缴问题时,建议咨询当地社保机构或相关部门以获取最准确的信息和方法。
以上就是葫芦岛4050灵活就业社保补贴的相关内容,欢迎关注新社通/下载新社通APP了解更多五险一金专业资讯。