据新社通app数据显示,抚州灵活就业养老保险最低缴费基数为:3839元;个人的缴费比例分别为:20%;
个人缴费金额:767.8元。
(注:本文数据仅供参考,具体以当地缴费标准为准)
抚州灵活就业自己交社保一个月要交多少钱?灵活就业人员社保缴费按什么档次缴纳好,怎么选择划算?根据新社通app-社保缴费查询工具提供的最新数据如下:

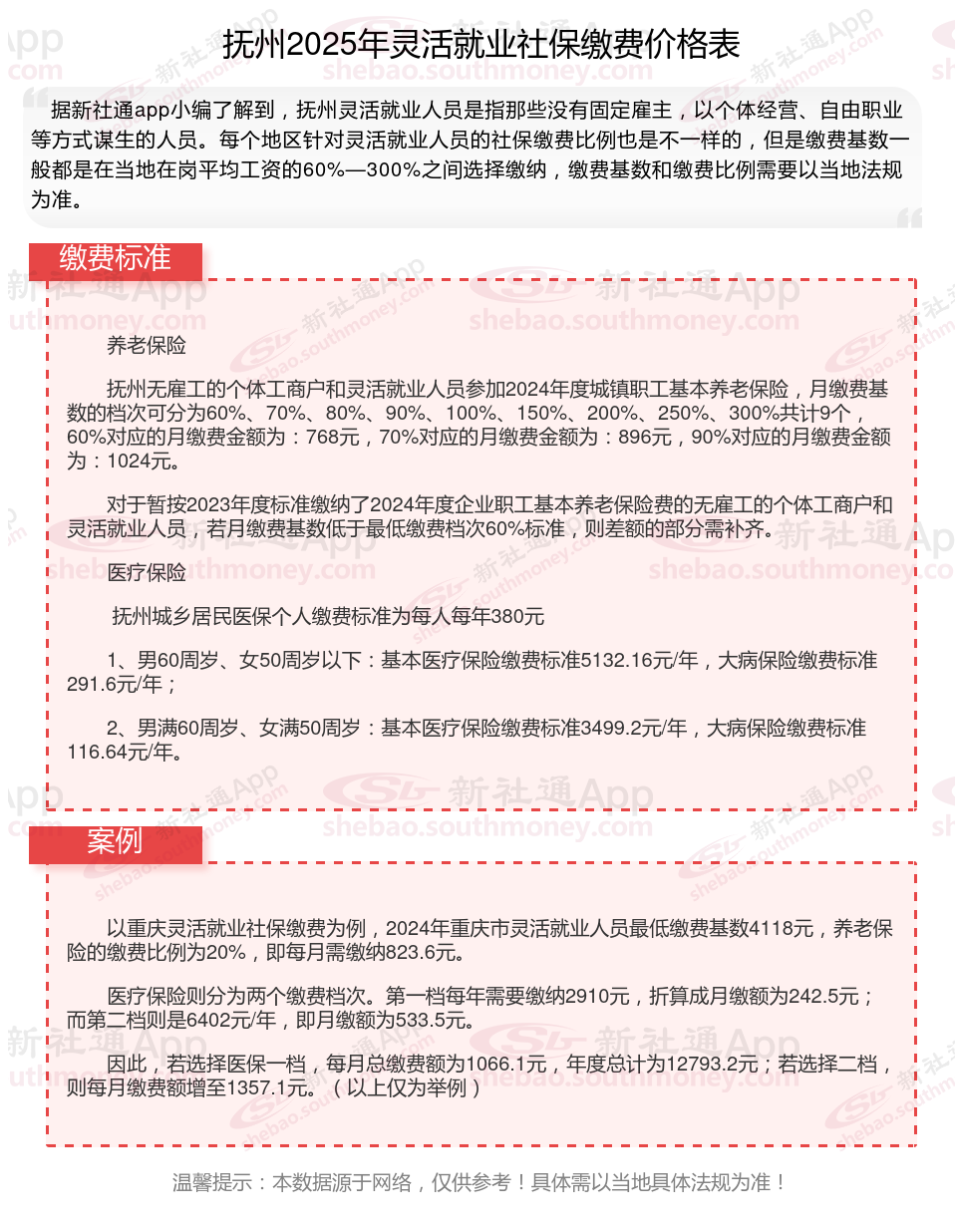
养老保险
抚州无雇工的个体工商户和灵活就业人员参加2024年度城镇职工基本养老保险,月缴费基数的档次可分为60%、70%、80%、90%、100%、150%、200%、250%、300%共计9个,60%对应的月缴费金额为:768元,70%对应的月缴费金额为:896元,90%对应的月缴费金额为:1024元。
对于暂按2023年度标准缴纳了2024年度企业职工基本养老保险费的无雇工的个体工商户和灵活就业人员,若月缴费基数低于最低缴费档次60%标准,则差额的部分需补齐。
医疗保险
抚州城乡居民医保个人缴费标准为每人每年380元
1、男60周岁、女50周岁以下:基本医疗保险缴费标准5132.16元/年,大病保险缴费标准291.6元/年;
2、男满60周岁、女满50周岁:基本医疗保险缴费标准3499.2元/年,大病保险缴费标准116.64元/年。
社保缴费基数也叫社会保险缴费基数,是参保单位和参保人员缴纳社会保险费的依据。社会保险缴费基数×缴费比例=应缴社会保险费。缴费单位不按要求申报的,社会保险经办机构可暂按其上一年月缴费基数的百分之一百一十确定。
灵活就业社保缴费档次怎么选?哪个档位最划算?
今天我们就来详细了解一下灵活就业保险怎么买最划算?以成都市的灵活就业社保,看看不同档位的选择对未来领取养老金的影响。
灵活就业目前有7个缴费档位,分别是60%、80%、100%、150%、200%、250%和300%。我们摘取了4个档位进行演示,假设从30岁开始缴纳,缴20年,60岁退休。
4个档位分别可以领到1700元、2392元、4077元和5762元每个月,这是未考虑物价上涨因素的。目前物价平均每年上涨2%,30年后大概上涨60%,社平工资上涨的同时每月缴纳的费用也在上涨。
不管是职工社保还是灵活就业,只要缴纳的基数一致,未来领取的养老金金额就一样。只不过职工社保,单位承担了统筹部分的缴纳,职工只负担个人账户部分。灵活就业不管统筹还是个人账户都是自己承担。
在每月缴费不变的情况下,把社保档位降到60%,剩余的金额用来补充商业年金,效果会更好。比如,100%的档位由原来的2392元每月上升到3008元,200%由原来的4077元上升到6193元,300%由原来的5762元上升到8993元。
总结:对于灵活就业人员来说,建议按低档缴费,如果觉得退休金不够的话再补充一份商业养老年金。
温馨提示:本数据仅供参考!具体需以当地有关法规为准!