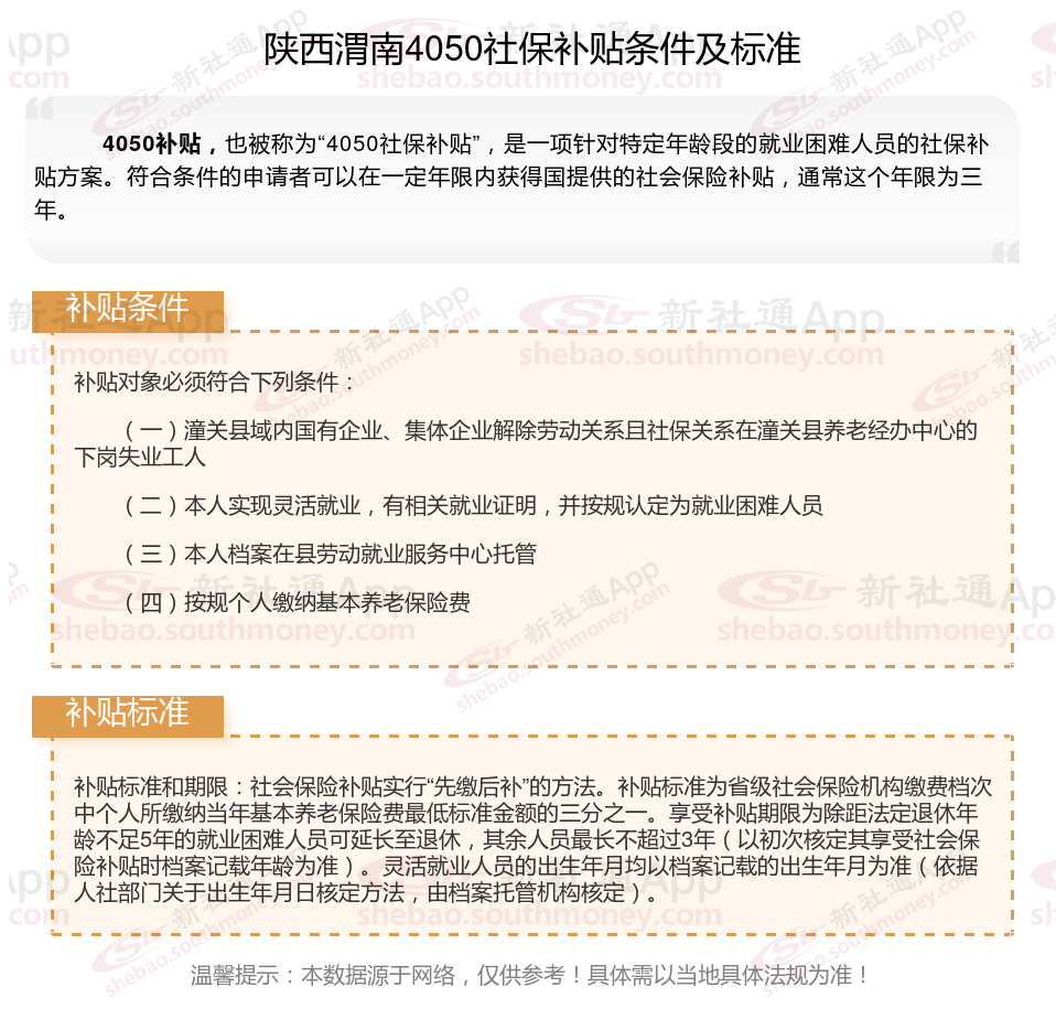
陕西渭南4050社保补贴新规2025年最新标准,就业困难人员灵活就业社保补贴标准是多少钱一个月?2025陕西渭南灵活就业4050社保补贴是一项面向特定年龄段的就业困难人群的社会保险补贴。
陕西渭南4050灵活就业社保补贴是什么?今天聊一下4050补贴话题。4050补贴听起来像是一个针对特定年龄人群的社保补贴。比如女性需年满40周岁,男性需年满50周岁(以申请当年12月31日为截止日期)。那么陕西渭南4050灵活就业社保补贴标准是多少钱?陕西渭南4050社保补贴可以领取多少?接下来随新社通APP小编了解一下陕西渭南4050灵活就业社保补贴的最新资讯。
一、2025年陕西渭南4050社保补贴申请流程
陕西渭南4050社保补贴的领取流程是什么?
准备申请材料
本人身份证、户口簿原件及复印件
就业失业登记证原件及复印件
社会保险缴费凭证原件及复印件,如社保缴费发票、银行代扣社保的流水清单等
灵活就业证明,需到相关部门或社区开具,证明自身处于灵活就业状态
本人银行卡或存折原件及复印件,用于接收补贴资金
其他可能需要的材料,如残疾证、低保证、单亲家庭证明等,依个人具体情况而定
提交申请
线下申请:携带材料到户籍所在地的社区居委会、街道办事处劳动工作站或当地就业服务中心等相关部门提交申请,并填写《4050 社保补贴申请表》
线上申请:部分地区支持线上申报,需登录当地人力资源和社保局官网或指定的服务平台,找到 “4050 社保补贴申请” 入口,按要求注册登录后,如实填写个人信息、就业失业情况、社保缴费情况等,并上传申请材料的电子文档进行申报
审核与公布
社区或街道等基层部门收到申请后,会对申请人的身份、就业情况、社保缴费情况等进行初审,核实材料的真实性和完整性
初审通过后,相关信息会被报送至上级就业服务部门或人社部门进行复核,复核通过的申请人名单将在社区、街道或当地人社部门网站等进行公布,公布期一般为 5-7 天,接受社会监督
补贴发放
公布无异议后,部门会将补贴资金拨付至指定账户。一般是按月、按季度或按年发放,具体发放时间和方式以当地法规为准。
二、陕西渭南4050社保补贴新规2025年最新标准,2025年陕西渭南4050社保补贴条件是什么?

三、?怎样查社保卡里面的补贴款4050的补贴有多少?
1. 社保局发放:通过社保局发放的4050补贴,可以在社保局柜台进行查询。需要提供户口所在地社保局的工作凭证、个人身份证原件和复印件以及补贴发放的存折账号,工作人员核实后,会告知补贴的发放情况。
2. 银行发放:如果4050补贴是银行发放,可以到银行柜台或者银行ATM机上进行查询。需要提供银行卡的账号,如果补贴已经到账,会有提示音提醒。
3. 支付宝查询:如果4050补贴是通过支付宝发放,可以登录支付宝账号,在首页点击“市民中心”选项,选择“社保”选项,进入页面后点击“4050补贴查询”即可查看补贴的发放情况。
四、农村户口能领4050补贴吗?
农村户口是可以申请4050社保补贴的。
农村户口的灵活性:虽然最初主要针对城镇个体工商户,但现已放宽至农村户口,只要满足条件,农村户口人员同样可以申请4050社保补贴。
社保缴纳要求:申请人必须是以灵活就业人员身份缴纳了城镇职工社保,包括养老保险和医疗保险。
地区差异:由于各地执行标准可能有所不同,建议申请人向当地社保部门进行详细咨询,以了解具体的申请要求和流程。
综上所述,农村户口在满足一定条件下是可以申请4050社保补贴的。申请人需关注当地的具体执行标准,并按照流程进行申请。
五、?陕西渭南社保断缴有什么影响?这些资格可能受影响!
?社保断交会对个人产生多方面的影响,主要包括以下几个方面?:?
?医疗保险待遇停止?:断交后,次月就无法享受医保报销福利,所有医疗费用需自费。如果断交超过3个月,连续缴费时间会重新计算,医保报销的上限也可能降低。
?生育保险受影响?:有生育计划的人士,断交后将无法享受生育津贴和生育医疗费用报销。不同城市对连续缴纳时间的要求不同,有的需要6个月,有的则需要9个月甚至1年。
?购房和购车资格受限?:在很多城市,社保缴纳情况与购房、购车资格紧密相关。断交后,可能需要重新计算缴纳时长,影响购房和购车计划。
?养老金领取受影响?:养老保险需要累计缴满15年才能在退休后领取养老金。虽然中断不会导致记录清0,但会影响缴费年限和养老金的领取金额。如果中断时间较长,可能会导致养老金减少。
?其他福利受损?:社保还与公租房申请、子女上学等方面挂钩。断交后,可能会失去申请公租房的资格,影响子女在当地公立学校就读。
?应对建议?:
?及时补缴?:尽量在断交后尽快补缴,以减少影响。医疗保险断交后3个月内续保,续保次月可以正常使用;超过3个月再续保有3-6个月的等待期。
?了解当地法规:不同城市的社保法规有所不同,应了解自己所在城市的具体要求,以便更好地规划社保缴纳。
通过了解这些影响和应对方法,可以更好地管理个人的社保缴纳,减少因断交带来的不便和损失。
以上就是陕西渭南4050灵活就业社保补贴的相关内容,欢迎关注新社通/下载新社通APP了解更多五险一金专业资讯。