社会保险是一种为丧失劳动能力、暂时失去劳动岗位或因健康原因造成损失的人口提供收入或补偿的社会和经济体系。其主要项目包括:
养老保险:为解决劳动者在达到解除劳动义务的劳动年龄界限或因年老丧失劳动能力后的基本生活而建立的社会保险体系。
医疗保险:补偿疾病所带来的医疗费用,由社会或企业提供必要的医疗服务或物质帮助。
失业保险:通过立法强制实行,由社会集中建立的保险体系,为失业人员提供物质帮助。
工伤保险:为因工作受伤的劳动者提供医疗救治和经济补偿。
生育保险:为生育妇女提供医疗服务和生育津贴。
接下来了解一下,辽宁辽阳灵活就业人员社保缴费标准是多少?退休能领多少钱呢?根据新社通app-社保缴费查询工具提供的2025社保缴费标准详情数据:

了解您的社保缴纳明细——新社通app计算器!点击下方使用!
新社通社保计算器计算所得,数据仅供参考。
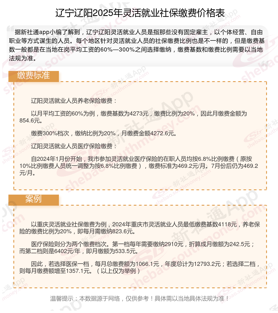
据新社通app数据显示,辽宁辽阳灵活就业养老保险的缴费基数为:4273元。灵活就业人员参保缴费的比例为个人20%。
另外,需要注意的是,这些缴费标准可能会随着时间和方案的变化而调整。建议查阅相关消息或咨询当地社保部门。
(注:本文数据仅供参考,具体以当地缴费标准为准)
社保续交需要哪些手续?
个人续交社保需要下列手续:先向社保经办机构提出续交的申请;然后提交申请表格、本人的身份证、社保卡等资料;再由社保经办机构审核其需要缴纳的费用;最后按要求缴纳即可。
基本养老保险交满15年,基本医疗保险交满20年。
根据相关要求:
1、在同一城市,累计缴纳基本养老保险满15年,基本医疗保险20年,退休时,即按缴纳所在城市标准发放最低基本养老金,执行缴纳所在城市医疗保险标准。
2、流动工作人员,在每一城市,基本养老保险与基本医疗保险均未够年限,而在所有城市的累计缴纳基本养老保险满15年,基本医疗保险满20年,则按其户藉所在地标准发放基本养老金,执行户籍所在地医疗保险标准。
3、在所有城市,基本养老保险与基本医疗保险缴纳均不够年限,则在退休时,按当年度所在地社保缴纳基数,一次性补足年限的基本养老与基本医疗。
养老金金额主要是由基础养老金以及个人账户养老金两者共同组成。
基础养老金=(全省上年度在岗职工月平均工资+本人指数化月平均缴费工资)÷2×缴费期限×1%。
退休金(养老金)的计算方式主要依据《中华人民共和国社会保险法》及其细则。一般来说,基本养老金由统筹养老金和个人账户养老金两部分组成:
统筹养老金:根据个人累计缴费年限、缴费工资、当地职工平均工资等因素确定。具体计算公式可能因地区而异,但基本原则是根据个人的缴费贡献和当地经济发展水平来综合确定。
个人养老金:每一个月的养老保险缴费,都会形成一部分个人账户养老金。缴费年限越长,个人账户的积累也就越丰厚。
这里的“计发月数”是按照退休时的年龄来定的,不同的年龄有不同的数值。
过渡性养老金,主要指的是建立个人账户以前的缴费年限和视同缴费年限计算的。
增发养老金=上一年辽宁辽阳在岗职工月平均工资×个人平均缴费工资指数×累计缴费年限(含视为缴费年限)×增发比例。
退休金计算方法:
基本养老金=基础养老金+个人账户养老金+过渡性养老金+增发养老金
基础养老金=(全省上年度在岗职工月平均工资+本人指数化月平均缴费工资)÷2×缴费期限×1%。
退休金(养老金)的计算方式主要依据《中华人民共和国社会保险法》及其细则。一般来说,基本养老金由统筹养老金和个人账户养老金两部分组成:
统筹养老金:根据个人累计缴费年限、缴费工资、当地职工平均工资等因素确定。具体计算公式可能因地区而异,但基本原则是根据个人的缴费贡献和当地经济发展水平来综合确定。
个人养老金:每一个月的养老保险缴费,都会形成一部分个人账户养老金。缴费年限越长,个人账户的积累也就越丰厚。
这里的“计发月数”是按照退休时的年龄来定的,不同的年龄有不同的数值。
过渡性养老金,主要指的是建立个人账户以前的缴费年限和视同缴费年限计算的。
增发养老金=上一年辽宁辽阳在岗职工月平均工资×个人平均缴费工资指数×累计缴费年限(含视为缴费年限)×增发比例。
退休养老金就是退休工资吗?
缴费方式不同:
而养老保险则是我们平时所缴纳的社保中的其中一个,一般由参保人所在的单位进行代缴,部分计入参保人个人账户。
退休金是不用缴纳任何费用的。
资金渠道不同:
养老金的资金来源则是社会保险资金。领取养老金的人员需要在退休前缴纳养老保险费用,且缴费年限不少于15年。
退休金的资金来源主要针对未参加养老保险的退休人员。这些人员在退休之前不需要缴纳任何费用。
概念不同:
而养老保险说的是按照法律法规,当参保人到达要求的解除劳动义务年龄界限后,为保证他们在离岗之后能正常生活而建立的一种保险体系。我们可以理解为:退休金是由个体或者单位体支付给你的,而养老金则是支付给你的。
退休金一般指基本养老金。 基本养老金是指在劳动者年老或丧失劳动能力后,根据他们对社会所作的贡献和所具备的享受养老保险资格或退休条件,由基本养老保险基金以货币形式支付的养老保险待遇,主要用于保证员工退休后的基本生活。
领取方式不同:
养老金则是按月领取。领取养老金的主体主要是企事业单位的退休人员。
按退休金的支付方式可分为一次支付退休金和分期支付退休金。前者指在职工退休后一次支付退休金,企业支付退休金后对职工退休退职无任何给付义务,后者指在职工退休后分期支付退休金,直至死亡为止,如按月或按年支付退休金;
温馨提示:本数据仅供参考!具体需以当地有关法规为准!