社会保险是给国民的一项福利,保险范围广,程度也相对较低,但社保是基础,商业保险是补充,社保的功能是商保不能替代的,所以在条件允许的前提下,建议先购买社保,再考虑商保。社保的养老保险缴纳足够15年就可以领取养老金,医疗保险缴纳够20年,在退休后还可以享受医疗保险待遇。
那么,2025年自由职业社保缴费标准是多少钱一个月?根据新社通app-社保缴费查询工具提供的2025社保缴费标准详情数据:

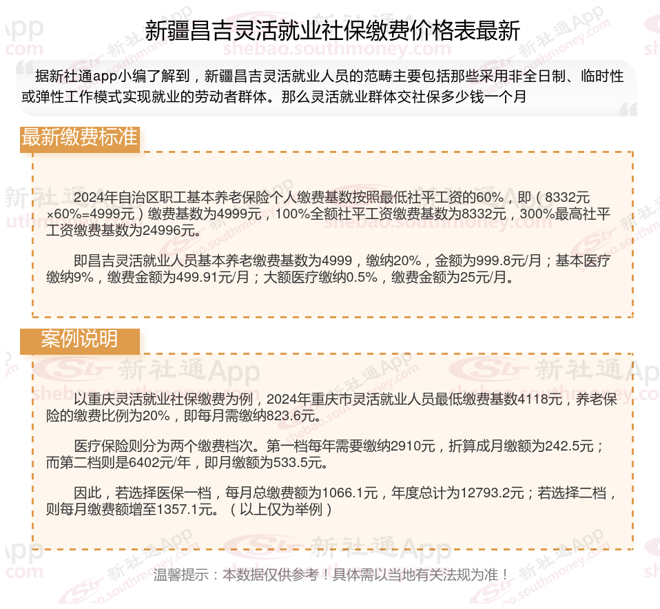
据新社通app数据显示,2024-2025年新疆昌吉灵活就业人员养老保险的缴费标准是根据缴费基数来确定的:
个人养老保险缴费比例为20%,缴费基数的下限为4999元。
(注:本文数据仅供参考,具体以当地缴费标准为准)
社保断缴有影响吗?
养老保险:是累计计算缴费年限的,断缴后不会立即作废,只要在退休前累计缴满15年,达到退休年龄后就能申请按月领取养老金。即使断缴时间过长,导致退休时缴费年限不足15年,也可以通过继续缴费至满15年或转入城乡居民社会养老保险等方式来解决。
医疗保险待遇中断:社保断缴一个月,最直接的影响就是医疗保险待遇的中断。一般来说,从社保断缴的次月起,医疗保险的报销待遇就会停止。这意味着,在断缴期间,如果生病或需要医疗服务,所有的医疗费用都需要由个人承担,无法享受医疗保险的报销待遇。部分地区要求,医保断缴超过一定期限(如三个月)后,即使重新参保,也需要等待一段时间(如六个月)才能恢复医保报销资格。
生育保险:生育保险报销的条件之一是保险要连续缴满12个月,如果中途断掉,后续则不能报销,也无法领取生育津贴。
失业保险、工伤险、生育保险:生育保险必须分娩或实施计划生育手术时,用人单位已为其参加生育保险且连续足额缴纳生育保险费满12个月。
生育保险:生育保险报销的条件之一是保险要连续缴满12个月,如果中途断掉,后续则不能报销,也无法领取生育津贴。
灵活就业个人社保不想交了,能退钱吗
灵活就业社保退费的基本情况
灵活就业人员缴纳社保时,费用全部由个人承担,通常按照缴费基数的20%缴纳,其中只有8%进入个人账户,这部分费用在退保时是可以退还的。而另外的12%则划入统筹账户,这部分费用是无法退还的。因此,灵活就业人员如果选择退保,将会损失12%的社保费用。
灵活就业社保退费的流程
具体的退费流程可能因地区而异,但通常包括以下步骤:首先,参保人员需要提供相关证明材料,如出国定居证明、户口核销证明等;其次,需要向最后参保单位劳资负责处提交退保申请;然后,单位劳资负责人会持相关证明材料到社保大厅办理退保手续;最后,参保人员可以到单位领取返还的社保费用。
灵活就业社保退费的条件
灵活就业人员社保缴费可以退,但需要满足一定条件。一般来说,只有在参保人员死亡、出国定居或者缴费不满15年等特定情况下,才能申请退还个人账户部分的费用。此外,如果是参保人自己全额承担社保费用的,那么只能退还个人账户部分的三分之一,其余三分之二是属于单位缴费部分,无法退还。
需要注意的是,社保退保是一项严肃的事情,应该谨慎考虑。在退保前,建议咨询专业律师或社保机构工作人员,以确保自己的权益得到保护。
温馨提示:本数据源于网络,仅供参考!具体需以当地具体法规为准!