社保个人交需要多少钱一个月?根据新社通app-社保缴费查询工具提供的2025社保缴费标准详情数据如下:

灵活就业社保:养老保险缴费比例为20%,医疗保险缴费比例为当地上年度城镇在岗职工月平均工资的80%的4.2%或8%。
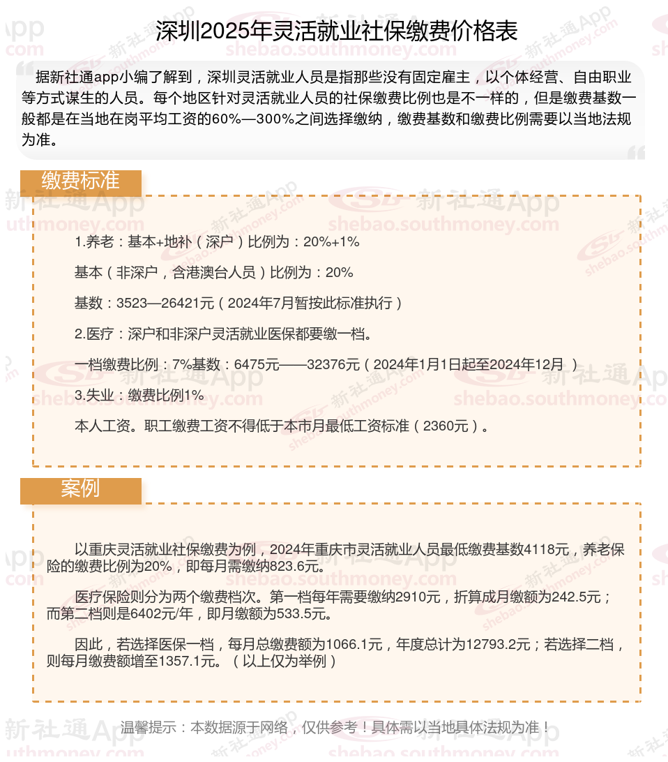
据新社通app数据显示,深圳灵活就业养老缴费基数明细如下:
养老缴费缴费基数为:3523元;
个人缴费比例:20%;
(注:本文数据仅供参考,具体以当地缴费标准为准)
社保个人交需要多少钱一个月?根据新社通app-社保缴费查询工具提供的2025社保缴费标准详情数据如下:

灵活就业社保:养老保险缴费比例为20%,医疗保险缴费比例为当地上年度城镇在岗职工月平均工资的80%的4.2%或8%。
据新社通app数据显示,深圳灵活就业养老缴费基数明细如下:
养老缴费缴费基数为:3523元;
个人缴费比例:20%;
(注:本文数据仅供参考,具体以当地缴费标准为准)