2025年四川自贡灵活就业人员社保需要交多少钱?2025灵活就业社保缴费标准的调整,既体现了法规的连续性,又适应了经济社会发展的要求。灵活就业人员应根据自身情况,合理选择缴费基数和缴费比例,确保自身权益得到充分保证。接下来随新社通APP小编一起来看看。
一、四川自贡灵活就业人员社保缴费基数2024-2025年最新标准是多少?灵活就业社保缴费待遇是怎样的?

二、四川自贡2025年灵活就业社保缴费比例
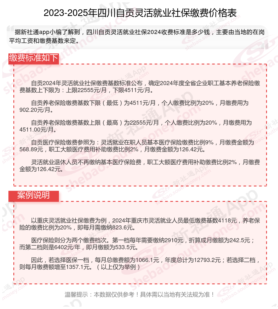
四川自贡灵活就业人员社保缴费比例不是固定的,它取决于个人选择的缴费基数和险种。一般来说,灵活就业人员可选择以当地上一年度月平均工资的60%~300%作为缴费基数,按一定比例进行缴费。养老保险的缴费比例通常为20%左右,其中8%进入个人账户,其余进入社会统筹。医疗保险的缴费比例各地法规不同,一般在4%~9%之间。
此外,灵活就业人员还可以根据自身情况选择是否缴纳失业保险,但工伤保险和生育保险通常由单位缴纳,个人无法缴纳。需要注意的是,具体的缴费比例和基数可能因地区和具体法规而有所不同,因此建议咨询当地的社保机构以获取最准确的信息。
总的来说,灵活就业人员社保缴费比例具有一定的灵活性,可以根据个人经济状况和需求进行选择。
三、四川自贡2025年灵活就业社保缴费基数及比例最新消息
四川自贡灵活就业社保参照职工社保的缴费基数进行缴纳。灵活就业社保由于各地区经济发展水平不一,职工月平均工资存在差异,所以各地区的社保缴费基数上下限也不同。
而社保缴费基数由当地上一年度职工的月平均工资确定,一般是以当地社会平均工资的60%-300%为社保缴费基数,基本上分为60%、80%、90%、100%、150%、200%、250%、300%等八个缴费档次。
四、四川自贡2025年灵活就业社保缴费待遇
四川自贡社保待遇的计发遵循“多缴多得、长缴多得”的原则,交的越久、交的越多,最后拿到手的退休工资就越多。灵活就业人员退休后,每月社保待遇由基础养老金和个人账户养老金两部分组成。
养老金计算方法为:每月能够领取的养老金=基础养老金+个人账户养老金,基础养老金=在退休时上年度在岗职工的月平均工资+(1+平均指数)/2×缴费年限×1%,个人账户养老金=个人账户养老金综合÷139(50岁为195个月、60岁为139个月)。
假如当地上年度在岗职工月平均工资为6500人民币,那么按照最低档(60%)的基础养老金计算为6500*(1+0.6)/2×15×1%=780人民币。按照最高档位(100%)缴费比例来计算,6500*(1+1)/2×15×1%=975人民币。个人账户养老金按照60%缴费,若为26000人民币,那么每月养老金则为26000÷139≈187人民币。个人账户养老金按照100%缴费,若为44000人民币,那么每月养老金则为44000÷139≈316人民币。以上,可以算出,若是灵活就业人员缴费社保15年,按照最低标准缴纳退休后每月可以领取到780+187=967人民币;按照最高标准则可以领取到975+316=1291人民币。
四川自贡灵活就业人员退休后享受哪些待遇?
一是办理退休手续按月领取养老金。职工基本养老保险缴费满15年,且男满60周岁、女满55周岁,可申请办理退休手续,经审批退休后,按月领取养老金。
二是每年可领取一次冬季取暖补贴。取暖补贴标准为每人1700元。
三是本人去世后有一次性丧葬补助金和抚恤金。
以上就是灵活就业社保缴费知识,内容供参考,希望对你有帮助,欢迎关注/下载新社通APP解锁更多社保专业资讯。