五险一金:即养老保险、医疗保险、失业保险、工伤保险、生育保险以及住房公积金。
接下来了解一下,南京灵活就业人员社保缴费标准是多少?退休能领多少钱呢?根据新社通app-社保缴费查询工具提供的2025社保缴费标准详情数据:

》快来计算您的社保缴纳计算明细,点击新社通app社保计算器,轻松测算!
新社通社保计算器计算所得,数据仅供参考。
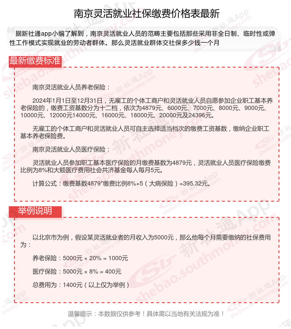
据新社通app数据显示,2024-2025年南京灵活就业人员养老保险的缴费标准是根据缴费基数来确定的:
个人养老保险缴费比例为20%,缴费基数的下限为4494元。
(注:本文数据仅供参考,具体以当地缴费标准为准)
断交社保影响大不大?
养老保险:是累计计算缴费年限的,断缴后不会立即作废,只要在退休前累计缴满15年,达到退休年龄后就能申请按月领取养老金。即使断缴时间过长,导致退休时缴费年限不足15年,也可以通过继续缴费至满15年或转入城乡居民社会养老保险等方式来解决。
生育保险:生育险能报销产检、分娩等费用,还能领取生育津贴,给生育家庭减轻经济负担。但不同城市对生育险的连续缴费时间有要求,如果生孩子前断缴,很可能无法享受这些待遇。
失业保险、工伤保险、生育保险:这三种保险都是可以到了新单位后续上的,因此停交关系不大。
工伤保险:和失业保险断交一个月的影响相对较小,但仍建议尽快补缴以保持连续性。
医疗保险待遇中断:社保断缴一个月,最直接的影响就是医疗保险待遇的中断。一般来说,从社保断缴的次月起,医疗保险的报销待遇就会停止。这意味着,在断缴期间,如果生病或需要医疗服务,所有的医疗费用都需要由个人承担,无法享受医疗保险的报销待遇。部分地区要求,医保断缴超过一定期限(如三个月)后,即使重新参保,也需要等待一段时间(如六个月)才能恢复医保报销资格。
基本养老保险交满15年,基本医疗保险交满20年。
根据相关要求:
1、在同一城市,累计缴纳基本养老保险满15年,基本医疗保险20年,退休时,即按缴纳所在城市标准发放最低基本养老金,执行缴纳所在城市医疗保险标准。
2、流动工作人员,在每一城市,基本养老保险与基本医疗保险均未够年限,而在所有城市的累计缴纳基本养老保险满15年,基本医疗保险满20年,则按其户藉所在地标准发放基本养老金,执行户籍所在地医疗保险标准。
3、在所有城市,基本养老保险与基本医疗保险缴纳均不够年限,则在退休时,按当年度所在地社保缴纳基数,一次性补足年限的基本养老与基本医疗。
养老金2025计算方法:
基本养老金是我们退休后最主要的收入来源,由基本养老保险基金支付。它的计算公式为:每月基本养老金=(基本养老金计发基数+指数化月平均缴费工资)÷2×缴费年限×1%。
个人账户养老金的计算公式为:个人账户储存额÷计发月数。个人账户储存额是指个人在工作期间缴纳的养老保险费以及利息等收入的总和。计发月数根据退休年龄确定,如60周岁为139,50周岁为195。
个人账户养老金的计算则是:个人账户累计储存额÷计发月数。这部分的计算依赖于个人在养老保险期间的累计储存额以及养老金的计发月数。
退休后退休金计算方法:
基本养老金是我们退休后最主要的收入来源,由基本养老保险基金支付。它的计算公式为:每月基本养老金=(基本养老金计发基数+指数化月平均缴费工资)÷2×缴费年限×1%。
关于缴费指数,实际上是等于当年的缴费基数除以上年度的社会平均工资。如果说当年始终按照上年度社平工资的60%缴费,平均缴费指数就是0.6。像上海等地,是从7月1日实施新的缴费基数上下限,上半年的缴费指数就会低于0.6。一般来说,差不多平均缴费指数多是在0.6~3之间。
根据基础养老金计算公式,在上面平均缴费指数的情况下,缴费年限20年可以领取16%~40%的退休上年度社平工资。
退休上年度社平工资,每一个省份都不一样的。
个人账户养老金的计算公式为:个人账户储存额÷计发月数。个人账户储存额是指个人在工作期间缴纳的养老保险费以及利息等收入的总和。计发月数根据退休年龄确定,如60周岁为139,50周岁为195。
本人指数化月平均缴费工资=全省上年度在岗职工月平均工资*本人平均缴费指数在上述公式中可以看到,在缴费年限相同的情况下,基础退休工资的高低取决于个人的平均缴费指数,个人的平均缴费指数就是自己实际的缴费基数与社会平均工资之比的历年平均值。低限为0.6,高限为3。
个人账户养老金的计算则是:个人账户累计储存额÷计发月数。这部分的计算依赖于个人在养老保险期间的累计储存额以及养老金的计发月数。
增发养老金=上一年南京在岗职工月平均工资×个人平均缴费工资指数×累计缴费年限(含视为缴费年限)×增发比例。
养老金和退休工资是一回事吗?
资金渠道不同:
养老金是由社会保险资金列支的,参加养老保险社会统筹的退休人员的退休待遇统称为养老金;
退休金一般都是相关部门列支,未参加养老保险社会统筹的退休人员(如公务员、事业单位人员,不含事业单位企业化管理的单位)的退休待遇简称退休金或退休生活费;
概念不同:
养老金是一种在退休后定期获得的经济收入,主要目的是为了确保退休人员在失去主要劳动收入来源后,仍能够维持一定的生活水平,满足基本的生活需求。养老金的来源多种多样,包括社会养老保险、企业年金和商业养老保险等。
退休金:是社会保险体系的重要组成部分,它对于保护老年人基本生活、维护社会稳定以及促进经济发展都具有重要意义。通过退休金,老年人可以在退休后获得稳定的经济来源,从而维持其基本生活水平。同时,退休金也有助于减轻年轻人的经济负担,促进社会和谐与发展。
缴费方式不同:
而养老保险则是我们平时所缴纳的社保中的其中一个,一般由参保人所在的单位进行代缴,部分计入参保人个人账户。
退休金是不用缴纳任何费用的。
领取方式不同:
社会养老保险金由相关部门机构统一发放,养老金的领取问题方面,对每个社会成员有统一的养老金领取规则。
法律依据:《中华人民共和国社会保险法》第十六条,参加基本养老保险的个人,达到法定退休年龄时累计缴费不足十五年的,可以缴费至满十五年,按月领取基本养老金;也可以转入新型农村社会养老保险或者城镇居民社会养老保险,按照相关法规享受相应的养老保险待遇。
退休金可以按月领取,也可以按年领取,甚至一次性支付。领取退休金的主体通常是事业单位的退休人员。
(备注:数据仅供参考,具体以当地有关法规为准)