2025南通4050补贴主要针对的是年龄在40岁以上的女性和50岁以上的男性,这些人群通常因为年龄较大而面临就业困难。
南通4050灵活就业社保补贴是什么?今天聊一下4050补贴话题。44050社保补贴标准据新社通app小编了解,通常,4050社保补贴包含基本医疗保险和基本养老保险两个险种,社保补贴金额为申请人实际缴纳基本养老保险和基本医疗保险金额的2/3,具体标准以当地社保局公布的数据为准!那么南通4050灵活就业社保补贴标准是多少钱?南通4050社保补贴可以领取多少?接下来随新社通APP小编了解一下南通4050灵活就业社保补贴的最新资讯。
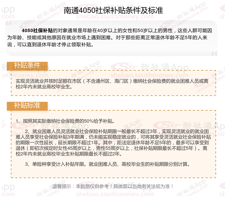
一、2023-2024年南通4050社保补贴标准及条件

二、南通灵活就业4050社保补贴申请流程:
1、南通灵活就业人员社保补贴申请条件
持有南通本市户籍,并在法定劳动年龄内从事灵活就业。
以灵活就业人员身份参加城镇职工社会保险。
符合以下条件之一的人员:
办理失业登记并被认定为就业困难人员后,实现灵活就业的人员。
灵活就业后进行就业登记并缴纳社会保险费的离校2年内未就业的高校毕业生。
毕业5年内自主创业、已进行就业登记并缴纳社会保险费的高校毕业生。
2、南通灵活就业人员社保补贴申请流程
线下办理:
前往户籍地或常住地所在社区进行受理。
提交相关材料,包括:《灵活就业人员社会保险补贴申请表》、申请人社保卡、申请人户口本、营业执照(个体工商户需提供)等。
基层相关部门受理、核实后,按参保地分别提交至市、县(区)就业部门审核。
经同级人社部门同意后向同级申请资金,并拨付补贴资金到申请人社保卡。
线上办理(以某地区为例):
登录网址:当地人社局网站。
进行个人办事(新用户请先注册)。
依次选择:就业创业 → 就业援助 → 就业困难人员社会保险补贴申领 → 网上办理。
按参保地选择对应的经办机构,并按有关提示正确填写信息,上传相关材料。
审核通过后,补贴资金将直接拨付到申请人社保卡。
3、南通灵活就业人员社保补贴申请注意事项
申请人需确保所提交的材料真实有效,如有虚假,将取消申请资格并承担相应法律责任。
申请人应关注方案变化,及时了解最新方案要求,确保申请流程顺利进行。
申请人应妥善保管相关证明材料,以备不时之需。
如遇问题或困难,申请人可咨询当地社保局或人社部门,寻求帮助。
请注意,以上信息仅供参考,具体申请条件和流程可能因地区而异,建议在实际申请前咨询当地社保局或人社部门获取详细信息。
三、南通不可以领取灵活就业4050社保补贴的六类人:
南通不可以领取灵活就业4050社保补贴的六类人:
1、未以灵活就业人员身份交社保;
2、非就业困难人员;
3、超出自住房,有多余商品房或车辆;
4、超出法定退休年龄的;
5、未失业登记;
6、农村户口。
三类人符合领取灵活就业4050社保补贴的标准:贫困户、低保对象、重度残疾人等三类主要就业困难人员。
不过,符合特殊情况的部分农村户口人员是可以申请的,具体要咨询当地社保部门了。
拓展知识:4050社保补贴含义
缴纳社保能够为自己当下的医疗提供保证减轻生活压力,也能积攒养老金为老年生活提前做准备,不少打工人都很重视社保的缴纳。但是对于少数人而言,可能出现在缴纳社保的过程中因资金紧张而断缴或直接放弃缴纳的情况。针对这种情况,公布了“4050补助金”这个补助方案,帮助满足条件的人减轻社保缴费压力。该方案主要是针对以灵活就业者身份参缴社会保险的人群,就业困难的大龄灵活就业人员在符合申请条件后每月可以领取一笔社保补贴。其中,“4050”指女性达到40岁以上,男性达到50岁以上,有些地区实施年龄有所延长,比如“4555”或者“4959”。
以上就是南通4050灵活就业社保补贴的相关内容,欢迎关注新社通/下载新社通APP了解更多五险一金专业资讯。