个人可以交社保吗
可以自己缴纳社保的。
只能缴纳养老金和医疗保险这两部分。
1、个人可以以自由职业者的身份上社保(养老+医疗);
2、参保条件:城镇户口或农转非户口;
3、缴费标准:以上一年本地社平工资为基础,养老缴费比例是20%,医疗约9%,目前尚有80%和100%两档可以选择。
法律依据
《社会保险法》第十二条
用人单位应当按照本单位职工工资总额的比例缴纳基本养老保险费,记入基本养老保险统筹基金。职工应当按照本人工资的比例缴纳基本养老保险费,记入个人账户。无雇工的个体工商户、未在用人单位参加基本养老保险的非全日制从业人员以及其他灵活就业人员参加基本养老保险的,应当按照缴纳基本养老保险费,分别记入基本养老保险统筹基金和个人账户。
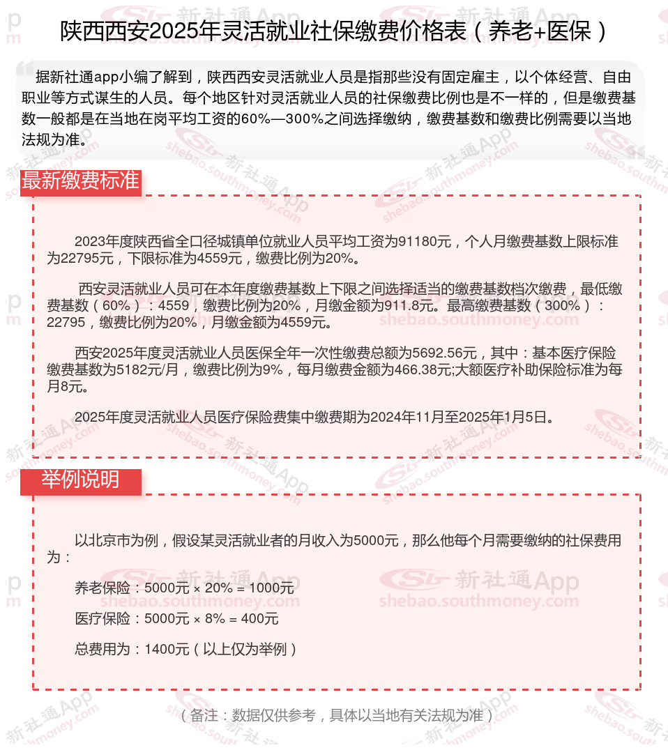
那么,社保打工人缴费需要多少钱一个月呢?根据新社通app-社保缴费查询工具提供的2025社保缴费标准详情数据:

据新社通app数据显示,陕西西安灵活就业养老保险缴费基数2024-2025年最新标准如下:
2025年陕西西安城镇职工社会保险缴费基数用人单位及其职工(包括有雇工的个体工商户及其雇工)分别按2024年度全口径省平的60%(4559元/月)和300%(22795元/月)核定缴费基数的下限和上限执行。
个人缴费比例:20%;
(注:本文数据仅供参考,具体以当地缴费标准为准)
》》还不知道自己社保缴纳明细吗?点击新社通app社保计算器,查询所在城市社保缴费明细!
新社通app数据所得,数据仅供参考。
温馨提示:本数据仅供参考!具体需以当地有关法规为准!