2025襄阳灵活就业4050社保补贴是一项面向特定年龄段的就业困难人群的社会保险补贴。
今天聊一下4050补贴话题。4050补贴听起来像是一个针对特定年龄人群的社保补贴。比如女性需年满40周岁,男性需年满50周岁(以申请当年12月31日为截止日期)。那么襄阳4050灵活就业社保补贴标准是多少钱?襄阳4050社保补贴条件是什么?接下来随新社通APP小编了解一下最新资讯。
一、2025年襄阳4050社保补贴申请流程是什么?2025年4050社保补贴申请步骤
襄阳4050社保补贴如何办理,申请流程如下:(1)符合领取条件的灵活就业人员向街道劳保机构申报就业,并凭《再就业优惠证》、社会保险缴费凭证等相关材料,向街道劳保机构提出社会保险补贴申请;
(2)街道劳保机构核实灵活就业人员的就业情况,出具灵活就业证明,并为其向当地县级以上劳保部门申请社会保险补贴;
(3)经劳保部门审核、财部门复核后,将补贴资金直接支付给本人;社会保险补贴标准按灵活就业人员实际缴纳社会保险费的一定比例计算。具体补贴方法由各、自治区、直辖市根据《资金管理通告》制定。
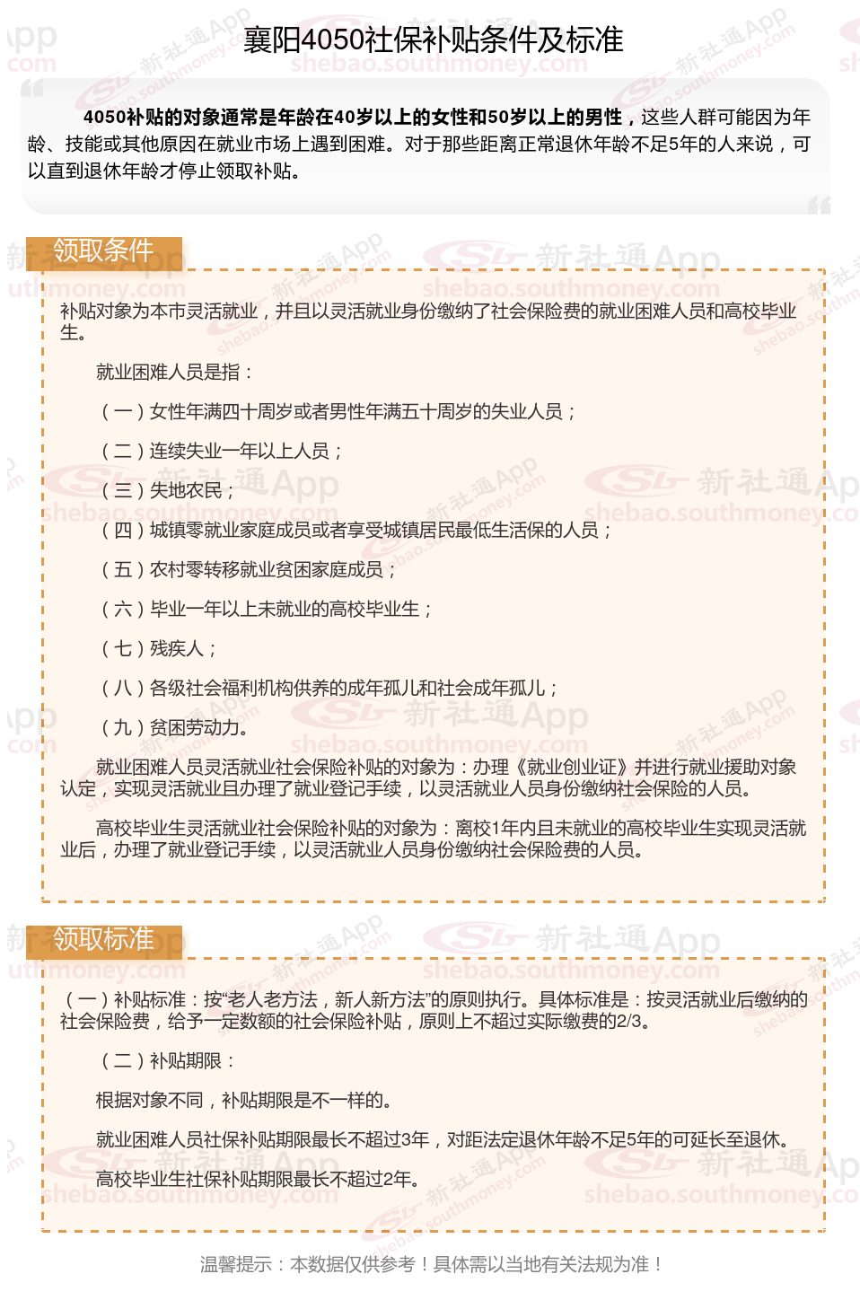
二、襄阳4050社保补贴标准及条件4050社保补贴,最新如下

三、?2025年想领4050补贴就不能领失业金了吗
缴纳失业保险费的人员失业后,没有了工作可以申请失业金。
同时,社保缴费面临中断,如果不想中断社保缴费,在没有找到新工作前,只能以灵活就业身份继续缴纳社保费。
继续缴费后,如果还符合4050补贴其他条件,可以申领社保补贴。
这样就可能面临一个问题:如果既申请了失业金,又申请了社保补贴,就有可能同时领取这两份钱。
问题的关键是:现在的方案允许同时领取这这份钱吗?
答案是,各地要求不一样,有的地区允许同时领。
有些地区法规,领取失业金后,就不能领取社保补贴,在审核环节发现有失业金领取记录,社保补贴就直接审核拒绝。
四、襄阳4050补贴领取后是不是影响退休金领取呢
办理了4050补贴对以后退休没有影响。具体如下:
领取4050社保补贴并不会对退休工资产生影响。
退休工资的计算主要基于个人缴费年限、缴费基数以及个人账户储存额等因素,与是否领取4050补贴无关。
4050社保补助是国针对灵活就业人员、下岗失业人员等困难群体,因经济困难无法按时缴纳社会保险而设立的一种补助。目的是通过国的社保补助,减轻这部分群众的经济压力,确保他们在达到法定退休年龄时能够顺利办理退休。
根据《中华人民共和国社会保险法》的相关法规,基本养老保险实行社会统筹与个人账户相结合,基金由用人单位和个人缴费以及补贴等组成。4050补贴作为补贴的一部分,其目的是为了帮助困难群体缴纳社会保险,而并非直接增加或减少退休工资。
五、襄阳不可以领取灵活就业4050社保补贴的六类人
襄阳不符合领取4050社保补贴的六类人如下:
1、非就业困难人员;
2、超出自住房,有多余商品房或车辆;
3、未以灵活就业人员身份交社保;
4、超出法定退休年龄的;
5、未失业登记;
6、农村户口。
三类人符合领取灵活就业4050社保补贴的标准:贫困户、低保对象、重度残疾人等三类主要就业困难人员。
不过,符合特殊情况的部分农村户口人员是可以申请的,具体要咨询当地社保部门了。
以上就是襄阳4050灵活就业社保补贴的相关内容,欢迎关注新社通/下载新社通APP了解更多五险一金专业资讯。