据新社通app数据显示,新疆哈密灵活就业人员养老缴费基数2024-2025年最新标准如下:
养老保险最低缴费基数为:4999元;
个人缴费比例:20%,个人缴费金额:999.8元;
(注:本文数据仅供参考,具体以当地缴费标准为准)
2025年新疆哈密灵活就业缴费标准个人交多少呢, 个人是可以自己交社保的吗?根据新社通app-社保缴费查询工具提供的最新数据如下:

新社通APP社保计算器,一键算出您的社保缴费明细!
新社通社保计算器计算所得,数据仅供参考。
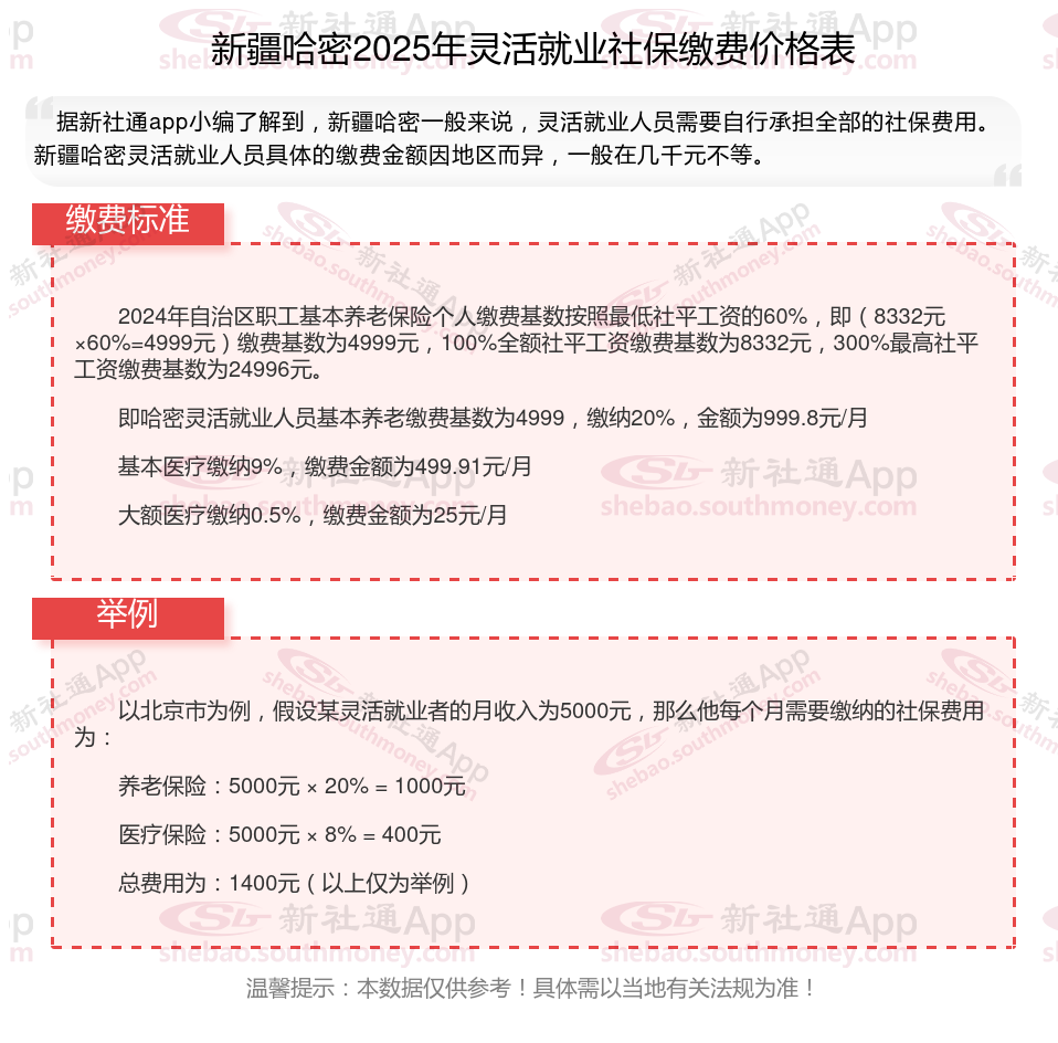
2024年自治区职工基本养老保险个人缴费基数按照最低社平工资的60%,即(8332元×60%=4999元)缴费基数为4999元,100%全额社平工资缴费基数为8332元,300%最高社平工资缴费基数为24996元。
即哈密灵活就业人员基本养老缴费基数为4999,缴纳20%,金额为999.8元/月
基本医疗缴纳9%,缴费金额为499.91元/月
大额医疗缴纳0.5%,缴费金额为25元/月
灵活就业社保与职工社保险种有什么不一样:
灵活就业人员社保只参加养老保险和医疗保险,部分地区可参加失业保险。
在职职工则须缴纳养老保险、医疗保险、工伤保险、生育保险以及失业保险这五大类。
个人是否能交社保呢?
个人可以缴社保的。
缴纳社保费方法:
1、凭身份证等有效证件到社会保险经办机构合作银行柜面缴纳;
2、直接到参保的社保经办机构缴纳;
3、通过社保经办机构或者合作银行推出的官网APP缴纳;
4、到合作银行或者社保经办机构推出的自助终端自助缴纳;
5、其他。
个人参加的社保为居民社保(包括新农合、新型农村社会养老保险、城镇居民基本医疗保险和城镇居民社会养老保险)和灵活就业社保(仅限于职工社保中的基本医疗保险和基本养老保险)。
城乡居民社保一年缴费一次,具体时间询问当地人社局;灵活就业社保可以选择按年缴纳或者按月缴纳,大部分灵活就业人员都是按月缴纳。
温馨提示:本数据仅供参考!具体需以当地有关法规为准!