2025年河南洛阳4050社保补贴新规 2025年河南洛阳4050社保补贴标准及条件是什么?2025河南洛阳4050补贴主要针对的是年龄在40岁以上的女性和50岁以上的男性,这些人群通常因为年龄较大而面临就业困难。
河南洛阳4050灵活就业社保补贴标准如何?“4050补贴”主要是针对大龄就业困难人群的社保补贴,申请条件包括年龄、就业困难、灵活就业并自费缴纳社保,需要持有失业登记证,不同地区可能有细微差别,比如农村户口的限制。那么河南洛阳4050灵活就业社保补贴标准是多少钱?河南洛阳4050社保补贴条件是什么?接下来随新社通APP小编了解一下河南洛阳4050灵活就业社保补贴标准最新资讯。
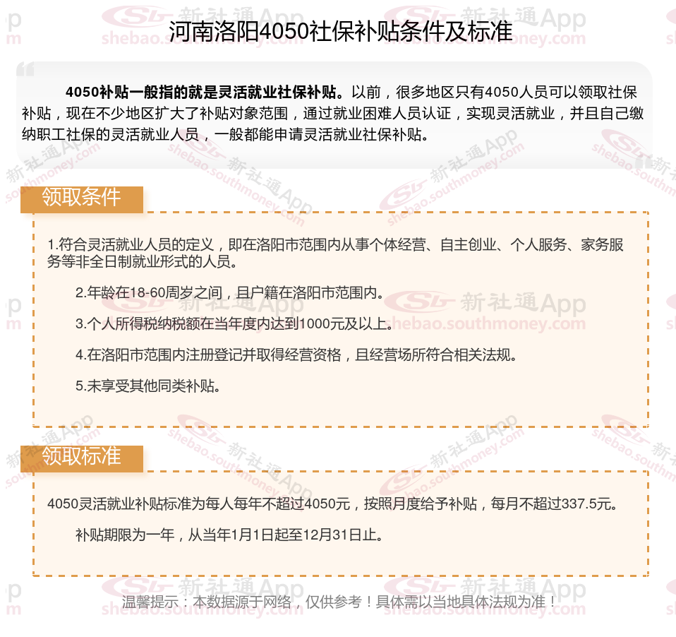
一、2025年河南洛阳4050社保补贴新规2025年河南洛阳4050社保补贴标准是什么,需要什么条件?

》》点击新社通app社保计算器,查询你的社保缴纳明细!
新社通app数据所得,数据仅供参考。
二、2025年河南洛阳灵活就业4050社保补贴申请流程:
河南洛阳4050社保补贴如何办理,申请流程如下:(1)符合领取条件的灵活就业人员向街道劳保机构申报就业,并凭《再就业优惠证》、社会保险缴费凭证等相关材料,向街道劳保机构提出社会保险补贴申请;
(2)街道劳保机构核实灵活就业人员的就业情况,出具灵活就业证明,并为其向当地县级以上劳保部门申请社会保险补贴;
(3)经劳保部门审核、财部门复核后,将补贴资金直接支付给本人;社会保险补贴标准按灵活就业人员实际缴纳社会保险费的一定比例计算。具体补贴方法由各、自治区、直辖市根据《资金管理通告》制定。
三、?河南洛阳社保断缴到底有哪些影响?社保断交的影响有以下几点:
社保断交有什么影响:中断缴费对社保享受待遇肯定是有影响的,尤其是对养老和医疗保险待遇的影响。
1、对养老保险的影响:养老保险退休待遇是根据多缴多得的原则计发的,中断缴费期间不计缴费年限和个人账户,必然会影响将来养老待遇的高低,甚至养老金正常调整金额的多少。
2、对医疗保险的影响:从眼前看,中断缴纳医疗保险费,也就意味着停止享受医疗保险待遇,恢复缴费时不补缴或中断3个月后再补缴的,还要执行6个月的住院和门诊特定项目医疗费用免付期,而患病却是随时都可能发生的,按规,中断缴费期间或免付期内发生的医疗费用只能由本人承担;从长远看,中断缴费还会影响合计缴费年限的长短,很可能造成到达退休年龄时不符合医疗保险最低缴费年限(男30年、女25年,其中实际缴费年限5-10年),从而影响到退休后医疗待遇的享受。
哪些资格会清0?除了影响社保待遇,社保断缴之后,还可能影响大家的积分落户资格、购房资格、购车资格、入学资格等等。
比如现在有的城市要求外来人员积分达标之后就可取得户口,在积分落户制中,对于社保缴纳是有一定的要求的,比如需要连续缴纳满一定的年限,如果断缴的话,那么资格就相当于清0了。
目前大多数城市的落户、外地户籍子女上学、居住证办理都需要一定社保缴纳年限,如果有这方面需求的,一定要小心不要让自己的社保断缴了。
总的来说,社保断缴的影响还是很大的,尤其是对非本地户籍人员来说,很可能会影响落户、购房、购车等资格。所以说,小编建议大家,在辞职之前一定要安排好自己的社保交接,尽量不要发生断缴的情况。
四、2025年农村户口能领4050补贴吗?
为什么很多农村户口的朋友无法领取4050补贴?主要原因是,需要是认证的就业困难人员。
一般情况下,只有城镇户籍的人口才会被认定为就业困难人员,所以农村户口的朋友,即使自己缴纳了城镇职工社保,也无法认定为就业困难人员,那么也就不能申请4050补贴,一般来说,只有失地农民等可以申领补贴。
当然,各地区具体执行方法有所不同,需要办理的朋友可以到当地的社保部门了解详细办理要求。
最后提醒大家,目前灵活就业社保补贴并不是统一的,所以各地的补贴领取条件、标准、方式等的差异都比较大,有些地区甚至可能没有相关法规,因此大家一定要以当地公布为准。
五、河南洛阳不可以领取灵活就业4050社保补贴的六类人:
河南洛阳不符合领取4050社保补贴的六类人如下:
1、非就业困难人员;
2、超出自住房,有多余商品房或车辆;
3、未以灵活就业人员身份交社保;
4、超出法定退休年龄的;
5、未失业登记;
6、农村户口。
三类人符合领取灵活就业4050社保补贴的标准:贫困户、低保对象、重度残疾人等三类主要就业困难人员。
不过,符合特殊情况的部分农村户口人员是可以申请的,具体要咨询当地社保部门了。
六、?想领4050补贴就不能领失业金了吗
4050补贴和失业金在某些情况下可以同时领取,但具体情况因地区而异。?在领取失业保险金期间,如果符合4050社保补贴的条件,是可以申请4050社保补贴的。然而,有些地区可能有特殊法规,在领取失业保险金期间不能领取4050社保补贴。?
4050社保补贴方案主要是针对女性满40岁、男性满50岁的就业困难人员,以灵活就业形式参加社会保险的人员提供的补贴。通常补贴申领年限为三年,如果女性满45周岁,男性55周岁再申请,补贴申领可以至退休(最长年限五年)。
以上就是河南洛阳4050灵活就业社保补贴的相关内容,欢迎关注新社通/下载新社通APP了解更多五险一金专业资讯。