灵活就业社保与职工社保在缴费主体、缴费基数与金额、缴纳险种以及户籍限制等方面存在显著差异。这些差异主要源于两种社保体系的设计初衷和适用对象的不同。
据新社通app数据显示,广东东莞灵活就业人员养老保险缴费基数2024-2025年最新标准如下:
缴费基数下限暂按不低于4546元/月执行。按照个人20%的缴费费率,个人养老保险缴费金额低于909.2元/月。
(注:本文数据仅供参考,具体以当地缴费标准为准)
广东东莞社保一个月自费多少钱?根据新社通app-社保缴费查询工具提供的最新数据如下:

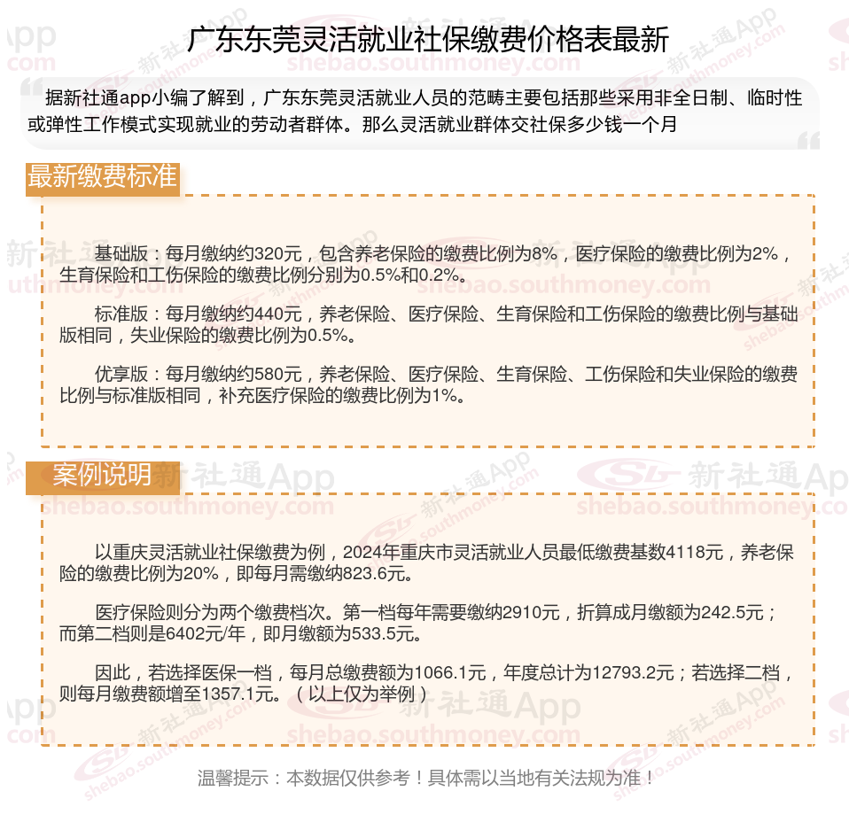
基础版:每月缴纳约320元,包含养老保险的缴费比例为8%,医疗保险的缴费比例为2%,生育保险和工伤保险的缴费比例分别为0.5%和0.2%。
标准版:每月缴纳约440元,养老保险、医疗保险、生育保险和工伤保险的缴费比例与基础版相同,失业保险的缴费比例为0.5%。
优享版:每月缴纳约580元,养老保险、医疗保险、生育保险、工伤保险和失业保险的缴费比例与标准版相同,补充医疗保险的缴费比例为1%。
温馨提示:本数据仅供参考!具体需以当地有关法规为准!