2025景德镇灵活就业4050社保补贴是一项面向特定年龄段的就业困难人群的社会保险补贴。
4050社保补贴标准据新社通app小编了解,通常,4050社保补贴包含基本医疗保险和基本养老保险两个险种,社保补贴金额为申请人实际缴纳基本养老保险和基本医疗保险金额的2/3,具体标准以当地社保局公布的数据为准!那么景德镇4050灵活就业困难人员社保补贴标准是多少?景德镇4050社保补贴需要符合什么条件?接下来随新社通APP小编具体了解一下4050社保补贴内容。
一、2025年景德镇4050社保补贴申请流程是什么?2025年4050社保补贴申请步骤
景德镇怎样可以申请4050社保补贴?材料与流程如下:
准备材料
《就业失业登记证》原件和复印件。
灵活就业个人缴纳的养老保险、医疗保险凭证的原件,或社保经办机构开具的个人缴费证明。
身份证原件和复印件。
如有个体工商营业执照,需提供原件和复印件。
本人填写的相关表格。
申领流程
线下申请
申请人缴纳当年度养老、医疗保险费用后,携带上述材料至当地档案托管中心灵活就业人员社保补贴受理窗口进行初审,领取《申请表》和灵活就业证明。
灵活就业证明需由申办人在其户口所在地社区劳动工作站登记盖章。
持《申请表》、《灵活就业证明》及身份证、户口本等相关材料到街道(乡镇)劳动事务所申请复核,经审核无误后签字盖章。
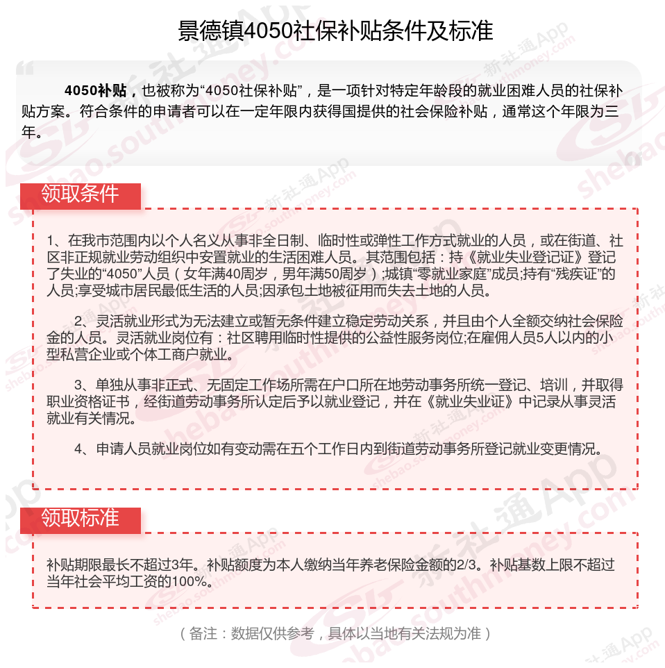
二、景德镇4050社保补贴标准及条件4050社保补贴,最新如下

三、?2025年4050和失业金可以一起领取吗
缴纳失业保险费的人员失业后,没有了工作可以申请失业金。
同时,社保缴费面临中断,如果不想中断社保缴费,在没有找到新工作前,只能以灵活就业身份继续缴纳社保费。
继续缴费后,如果还符合4050补贴其他条件,可以申领社保补贴。
这样就可能面临一个问题:如果既申请了失业金,又申请了社保补贴,就有可能同时领取这两份钱。
问题的关键是:现在的方案允许同时领取这这份钱吗?
答案是,各地要求不一样,有的地区允许同时领。
有些地区法规,领取失业金后,就不能领取社保补贴,在审核环节发现有失业金领取记录,社保补贴就直接审核拒绝。
四、景德镇领取4050补贴后,影响养老金水平吗
4050补贴领取后不影响退休金,需要的条件如下:
依法进行登记失业,并符合4050年龄条件,即男性年满50周岁、女性年满40周岁;
有劳动能力、有就业要求,并在各级公共就业服务机构进行了失业登记
就业困难认定期间必须依法缴纳社保费,含养老保险费和医疗保险费。
五、景德镇不可以领取灵活就业4050社保补贴的六类人
景德镇不可以领取灵活就业4050社保补贴的六类人:
1、未以灵活就业人员身份交社保;
2、非就业困难人员;
3、超出自住房,有多余商品房或车辆;
4、超出法定退休年龄的;
5、未失业登记;
6、农村户口。
三类人符合领取灵活就业4050社保补贴的标准:贫困户、低保对象、重度残疾人等三类主要就业困难人员。
不过,符合特殊情况的部分农村户口人员是可以申请的,具体要咨询当地社保部门了。
以上就是景德镇4050灵活就业社保补贴的相关内容,欢迎关注新社通/下载新社通APP了解更多五险一金专业资讯。