灵活就业人员的社保缴费比例是根据当地全口径城镇单位就业人员平均工资来确定的,灵活就业人员参加企业职工基本养老保险的缴费比例为20% , 其中12%计入统筹账户, 8%计入养老保险个人账户。从2024年1月开始,灵活就业人员还可以自愿选择参加工伤保险,具体缴费比例参照当地法规要求。
那么,社保灵活就业者缴费需要多少钱一个月呢?根据新社通app-社保缴费查询工具提供的2025社保缴费标准详情数据:

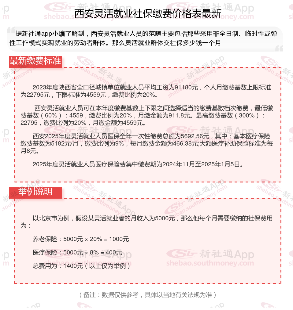
据新社通app数据显示,西安灵活就业人员养老缴费基数2024-2025年最新标准如下:
养老保险最低缴费基数为:4559元;
个人缴费比例:20%,个人缴费金额:911.8元;
(注:本文数据仅供参考,具体以当地缴费标准为准)