据新社通app数据显示,2024-2025年广东东莞灵活就业人员养老保险的缴费标准是根据缴费基数来确定的:
个人养老保险缴费比例为20%,缴费基数的下限为4546元。
(注:本文数据仅供参考,具体以当地缴费标准为准)
广东东莞社保缴费多少钱?下表是2024-2025年广东东莞社保费用明细参考,根据新社通app-社保缴费查询工具提供的最新数据如下:

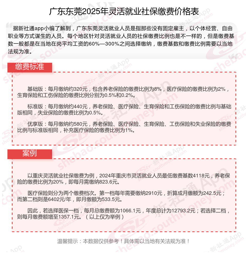
基础版:每月缴纳约320元,包含养老保险的缴费比例为8%,医疗保险的缴费比例为2%,生育保险和工伤保险的缴费比例分别为0.5%和0.2%。
标准版:每月缴纳约440元,养老保险、医疗保险、生育保险和工伤保险的缴费比例与基础版相同,失业保险的缴费比例为0.5%。
优享版:每月缴纳约580元,养老保险、医疗保险、生育保险、工伤保险和失业保险的缴费比例与标准版相同,补充医疗保险的缴费比例为1%。
》点击新社通app社保计算器,了解你的社保缴费明细!
新社通app数据所得,数据仅供参考。
灵活就业社保养老保险缴费比例一般为20%,医疗保险缴费比例则根据当地法规而定。
养老保险个人可以补交吗?
个人养老金是可以补交的,但具体补交方案和法规可能因地区、保险类型以及个人情况而有所不同。以下是对个人养老金补交方案的详细介绍:
个人养老金可以补交吗?
因单位原因未按时足额缴纳:
如果用人单位未在法定时间内为员工缴纳养老保险,员工有权要求单位进行补交。
单位应承担补交费用,并可能还需支付滞纳金。
个人达到法定退休年龄时缴费年限不足:
在达到法定退休年龄时,如果个人养老保险缴费年限不足15年,可以选择补交以满足领取养老金的条件。
补交方式可能包括一次性补交或分期补交,具体取决于当地方案。
补交方式如下:
分期补交:个人也可以选择按照一定的期限和金额逐步完成补交。
一次性补交:适用于特定人群和情况,如一些地区对于在社保制实施前就参加工作的人员,在达到退休年龄时缴费年限不足的,可以一次性补缴。
综上所述,个人养老金在一定条件下是可以补交的,但具体补交方案、流程、标准和注意事项可能因地区而异。因此,在办理补交手续前,可以咨询当地社保经办机构或相关部门以获取准确信息。
温馨提示:本数据源于网络,仅供参考!具体需以当地具体法规为准!