长沙4050社保补贴新规2025年最新标准,就业困难人员灵活就业社保补贴标准是多少钱一个月?2025长沙灵活就业4050社保补贴是一项面向特定年龄段的就业困难人群的社会保险补贴。
“灵活就业4050社保补贴”主要是针对大龄就业困难人群的社保补贴,申请条件包括年龄、就业困难、灵活就业并自费缴纳社保,需要持有失业登记证,不同地区可能有细微差别,比如农村户口的限制。那么长沙4050灵活就业困难人员社保补贴标准是多少?长沙4050社保补贴需要符合什么条件?接下来随新社通APP小编具体了解一下4050社保补贴内容。
一、2025年长沙4050社保补贴申请流程
长沙4050社保补贴如何办理?
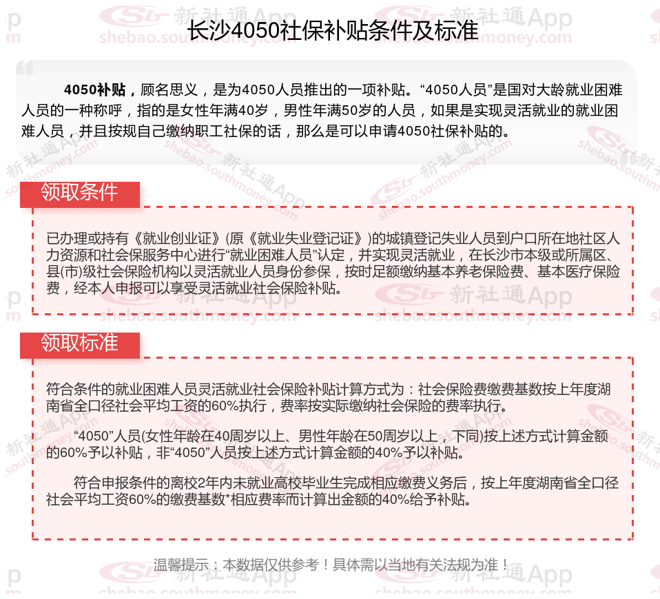
1.女满40周岁以上,男满50周岁以上,具有长沙户口,持有再就业优惠证,可到辖区社区居委会办理灵活就业人员认定。需提供:单位或户主雇佣证明、户口簿、再就业优惠证、代扣银行账号、交纳社保费的单据。(具体手续向社区居委会咨询)。
2.凭认定完的《长沙市灵活就业人员认定申请表》原件、复印件,个人身份证或户口簿原件到地税局办税服务中心办理“4050”补贴对象参保手续,养老保险、失业保险两个险都必须参保。
3.每个月都必须到银行打印当月交纳的社保费单据。
4.于每季度的第一个月的前七个工作日到街道劳动事务所申请补贴,凭缴费单据、灵活就业认定证明、再就业优惠证、银行账户,由街道汇总后,将社保补贴直接划拨到个人银行账户。
长沙4050社保补贴办理所需材料:
1、《灵活就业人员社保补贴申请表》原件;
2、《灵活就业证明》(一张原件,一张复印件);
3、申办人第二代身份证和户口本复印件;
4、《档案托管合同书》复印件;
5、从其他公共托管机构转移到市档案托管中心的申请人需提供往年度社保补贴享受情况证明。
二、长沙4050社保补贴新规2025年最新标准,2025年长沙4050社保补贴条件是什么?

三、?4050补贴可以通过以下几种方式进行查询?:
1. 社保局发放:通过社保局发放的4050补贴,可以在社保局柜台进行查询。需要提供户口所在地社保局的工作凭证、个人身份证原件和复印件以及补贴发放的存折账号,工作人员核实后,会告知补贴的发放情况。
2. 银行发放:如果4050补贴是银行发放,可以到银行柜台或者银行ATM机上进行查询。需要提供银行卡的账号,如果补贴已经到账,会有提示音提醒。
3. 支付宝查询:如果4050补贴是通过支付宝发放,可以登录支付宝账号,在首页点击“市民中心”选项,选择“社保”选项,进入页面后点击“4050补贴查询”即可查看补贴的发放情况。
四、农村户口能领4050补贴吗?
农村户口是可以申请4050社保补贴的。
农村户口的灵活性:虽然最初主要针对城镇个体工商户,但现已放宽至农村户口,只要满足条件,农村户口人员同样可以申请4050社保补贴。
社保缴纳要求:申请人必须是以灵活就业人员身份缴纳了城镇职工社保,包括养老保险和医疗保险。
地区差异:由于各地执行标准可能有所不同,建议申请人向当地社保部门进行详细咨询,以了解具体的申请要求和流程。
综上所述,农村户口在满足一定条件下是可以申请4050社保补贴的。申请人需关注当地的具体执行标准,并按照流程进行申请。
五、?长沙社保断缴有什么影响?这些资格可能受影响!
社保断交有什么影响:中断缴费对社保享受待遇肯定是有影响的,尤其是对养老和医疗保险待遇的影响。
1、对养老保险的影响:养老保险退休待遇是根据多缴多得的原则计发的,中断缴费期间不计缴费年限和个人账户,必然会影响将来养老待遇的高低,甚至养老金正常调整金额的多少。
2、对医疗保险的影响:从眼前看,中断缴纳医疗保险费,也就意味着停止享受医疗保险待遇,恢复缴费时不补缴或中断3个月后再补缴的,还要执行6个月的住院和门诊特定项目医疗费用免付期,而患病却是随时都可能发生的,按规,中断缴费期间或免付期内发生的医疗费用只能由本人承担;从长远看,中断缴费还会影响合计缴费年限的长短,很可能造成到达退休年龄时不符合医疗保险最低缴费年限(男30年、女25年,其中实际缴费年限5-10年),从而影响到退休后医疗待遇的享受。
哪些资格会清0?除了影响社保待遇,社保断缴之后,还可能影响大家的积分落户资格、购房资格、购车资格、入学资格等等。
比如现在有的城市要求外来人员积分达标之后就可取得户口,在积分落户制中,对于社保缴纳是有一定的要求的,比如需要连续缴纳满一定的年限,如果断缴的话,那么资格就相当于清0了。
目前大多数城市的落户、外地户籍子女上学、居住证办理都需要一定社保缴纳年限,如果有这方面需求的,一定要小心不要让自己的社保断缴了。
总的来说,社保断缴的影响还是很大的,尤其是对非本地户籍人员来说,很可能会影响落户、购房、购车等资格。所以说,小编建议大家,在辞职之前一定要安排好自己的社保交接,尽量不要发生断缴的情况。
以上就是长沙4050灵活就业社保补贴的相关内容,欢迎关注新社通/下载新社通APP了解更多五险一金专业资讯。