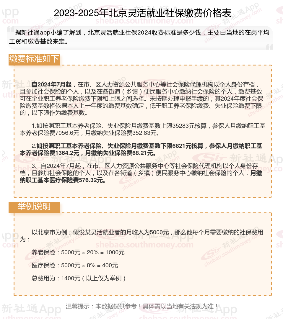
据新社通app数据显示,北京企业灵活就业养老保险的缴费基数为:6821元。
缴费比例:在企业参保缴费的情况下,单位缴纳比例为16%,个人缴纳比例为8%。而灵活就业人员参保缴费的比例为个人20%。
另外,需要注意的是,这些缴费标准可能会随着时间和方案的变化而调整。为了获取最新的北京灵活就业养老保险缴费标准信息,建议查阅相关消息或咨询当地社保部门。总的来说,了解并遵守当地的养老保险缴费标准是每个人的责任,也是保证个人权益的重要方案。
(注:本文数据仅供参考,具体以当地缴费标准为准)
灵活就业者买社保一个月费用要交多少钱?每月需要缴纳多少费用?根据新社通app-社保缴费查询工具提供的2025社保缴费标准详情数据如下:

灵活就业人员养老保险缴费算法
灵活就业人员参保费率一般为20%(8%计入个人账户),可选择社会平均工资的60%、100%、300%等各种档位作为缴费基数:
缴费金额=社会平均工资×档位×20%计入个人账户=社会平均工资×档位×8%,
影响养老金标准的因素有哪些?
退休年龄:55周岁退休还是60周岁退休,在计算个人账户养老金的时候,计发月数是不同的。退休年龄越晚,计发月数越小,个人账户养老金可能算起来就会略高一些。简单说,就是在同等条件下,当地工资越高,缴费年限越长,退休年龄越晚,缴费工资越高,那么养老金自然也就高了。
个人账户养老金:退休金的重要组成部分,其金额取决于个人在职期间缴纳的养老保险费用及其增值收益。个人账户余额越高,领取的退休金也相应增加。
社保的基数通常都是按照职工上一年度工资收入的月平均额确定的,根据要求,每年的1月开始,单位应该到社保机构确定社保缴费基数,如果用人单位没有按要求进行社保申报,缴费机构会按照上一年月缴费基数的110%确定社保缴费基数。
温馨提示:本数据仅供参考!具体需以当地有关法规为准!