随着经济社会的不断发展,灵活就业群体日益壮大,其社保缴费问题也愈发受到关注。接下来随社保君了解一下2025年厦门灵活就业人员社保交多少钱的详细内容。
一、厦门灵活就业人员社保缴费基数2024-2025年最新标准是多少?灵活就业社保缴费待遇是怎样的?

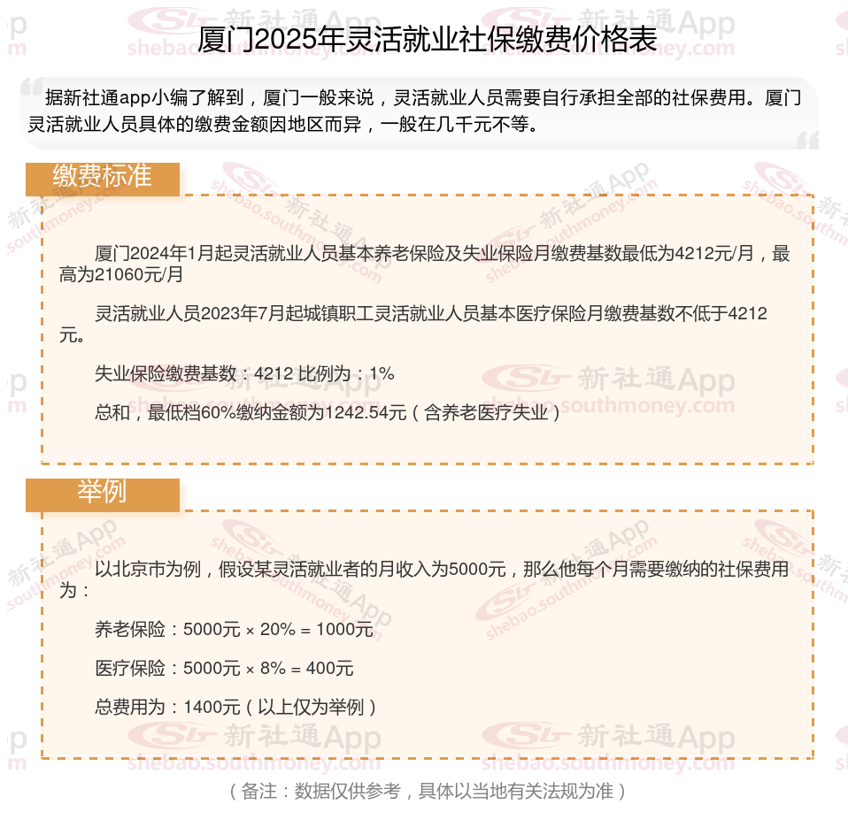
二、厦门2025年灵活就业社保缴费比例
厦门社保缴纳比例费用是以缴费基数为基数以一定的比例进行缴费,职工社保分为单位缴纳部分和个人缴纳部分,两者缴纳比例不同,但是灵活就业人员参保职工社保没有单位负责,将全部由个人缴费。
社保缴费比例各个地区标准有些细微的差别,并且会不断产生新的变化。例如,自2024年3月1日起,上海市灵活就业人员缴纳职工基本养老保险费的比例由24%调整为20%,其中有8%进入个人账户;缴纳职工基本医疗保险费的比例由11%调整为10%。浙江在2022年9月职工养老保险缴费比例从15%降到14%,今年4月又公布将其恢复至15%。
提示:灵活就业养老保险的缴费比例一致,都是社保缴费基数的20%。
灵活就业医保的缴费比例就有些差异了,有些地方是6%,有些地方是8%,有些地方是13%。
三、厦门2025年灵活就业社保缴费基数及比例最新消息
厦门灵活就业社保参照职工社保的缴费基数进行缴纳。灵活就业社保由于各地区经济发展水平不一,职工月平均工资存在差异,所以各地区的社保缴费基数上下限也不同。
而社保缴费基数由当地上一年度职工的月平均工资确定,一般是以当地社会平均工资的60%-300%为社保缴费基数,基本上分为60%、80%、90%、100%、150%、200%、250%、300%等八个缴费档次。
四、厦门2025年灵活就业社保缴费待遇
厦门灵活就业交社保15年能领多少钱,需取决于基础养老金和个人账户养老金的多少,每个地区的社保缴纳的标准不同、个人缴纳的费用多少都是没法固定的。灵活就业社保的缴费比例要求会比较高,但是相应的退休待遇和在职人员参保人是一样的,养老金的计算也是相同的,下面以武汉市举例计算灵活就业社保的人员社保退休待遇:
武汉市按最低缴费基数4077元,计发基数为8613元,灵活就业参保人按照最低缴费基数缴纳15年,在60周岁退休可领取的养老金为:
1、基础养老金=(8613+8613×0.47)÷2×15×1%=949.58元;
2、个人账户养老金=4077×8%×12×15÷139=422.36元;
每月总养老金为949.58+422.36=1371.94元
tip:厦门养老金计算公式:养老金=基础养老金+个人账户养老金:(1)基础养老金=(全省上年度在岗职工月平均工资+本人指数化月平均缴费工资)÷2×缴费年限×1%=全省上年度在岗职工月平均工资(1+本人平均缴费指数)÷2×缴费年限×1%。(2)个人账户养老金=个人账户储存额÷计发月数(50岁为195、55岁为170、60岁为139)。(3)过渡性养老金=当年的养老金计发基数×视同缴费指数×视同缴费年限×过渡系数。
厦门灵活就业人员退休后享受哪些待遇?
一是办理退休手续按月领取养老金。职工基本养老保险缴费满15年,且男满60周岁、女满55周岁,可申请办理退休手续,经审批退休后,按月领取养老金。
二是每年可领取一次冬季取暖补贴。取暖补贴标准为每人1700元。
三是本人去世后有一次性丧葬补助金和抚恤金。
以上就是灵活就业社保缴费知识,内容供参考,希望对你有帮助,欢迎关注/下载新社通APP解锁更多社保专业资讯。