社保灵活就业者交需要多少钱一个月?买哪个档次最划算?根据新社通app-社保缴费查询工具提供的2025社保缴费标准详情数据如下:

灵活就业人员的社保缴费基数是按照社保部门公布的各省市地区社会平均工资的60%~300%来确定,如果灵活就业人员的上年度月平均工资低于统筹地区上年度全口径城镇单位就业人员平均工资的60%,社保缴费基数将按照60%来计算。如果其月平均工资超过统筹地区上年度全口径城镇单位就业人员平均工资的300%,则其社保缴费基数将按照300%来计算。灵活就业人员通常按照在岗职工月平均工资的20%缴纳基本养老保险费,医保则一般是按当地上年度月平均工资的4.2%缴纳基本医疗保险费。注意,社保缴费不建议断缴超过三个月,因为可能会影响到连续缴纳年限的计算,同时医疗保险在断缴期间将无法使用。
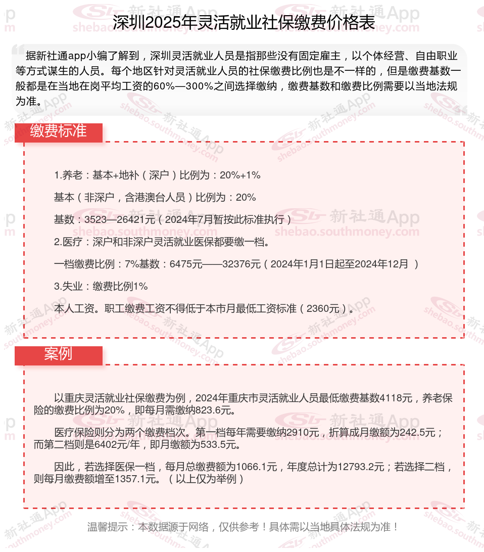
据新社通app数据显示,2024-2025年深圳灵活就业人员养老保险的缴费标准:
养老保险缴费基数的下限为3523元;养老保险缴费比例为20%。
(注:本文数据仅供参考,具体以当地缴费标准为准)

》点击新社通app社保计算器,了解你的社保缴费明细!
新社通app数据所得,数据仅供参考。
灵活就业社保缴费哪个档次最划算?
没有特别情况,比如个人资金特别充裕,一般都是选择60%档次最划算。原因在于:
1、60%档次,每个月缴费最低,个人缴费压力相对较小,比如缴费基数4000.一个也养老交800元,医保交360元,一个月1160元
2、应付缴费基数上涨相对更从容,比如今年最低缴费基数4000.明年就是4250.后年可能就是4600.对应的月交金额就是800、850、920元,每年缴费金额都在逐年增高,缴费压力越来越大。
3、退休前身故或退休不久身故,可以减少损失。养老保险灵活就业人员缴费比例20%,8%进个人账户,12%进统筹账户,个人账户身故可以退,进了统筹账户的钱不退,比如个人选择4000档次,每个月交800元,其中320元进个人账户,480进统筹账户,个人交15年,进个人账户至少57600元身故可退余额,进统筹账户至少86400元身故不退。
4、个人缴费基数上涨与退休工资上涨比例不是一比一,比如个人交120%档次,退休金并不是比60%档次高两倍。
5、根据个人需求,60%档次对普通居民能够解决基本生活。对于内地最低缴费基数三四千的人而言,退休金都是1100-1300左右。比如缴费基数4250元,在岗平均工资7084元,那么交15年,60岁退休金大概是:
基础养老金=(7084+7084×0.6)÷2×15×1%=850元
个人账户养老金:4250×8%×12月×15年÷计发月数139=440元,总共退休金1290元/月,没有考虑养老金上涨和个人账户利息,实际退休金更高一点。
温馨提示:本数据仅供参考!具体需以当地有关法规为准!