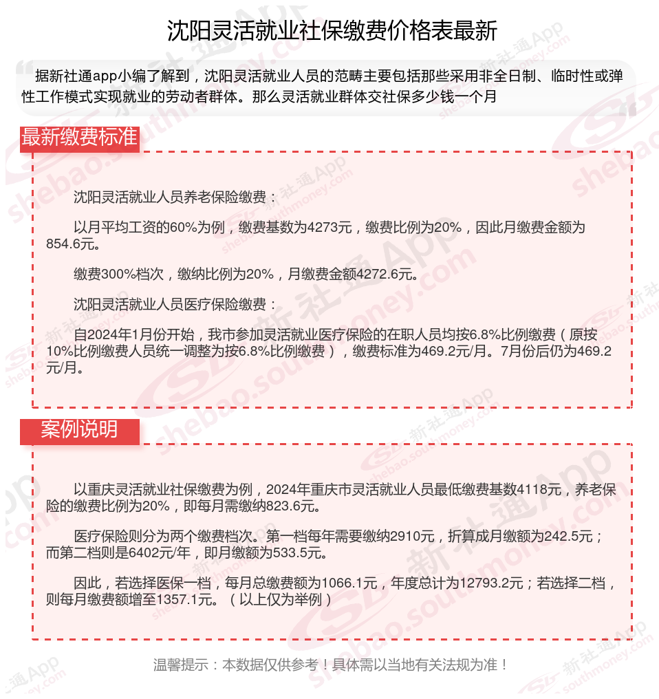
据新社通app数据显示,沈阳灵活就业养老保险缴费基数2024-2025年最新标准如下:
2025年度,全省职工基本养老保险缴费基数上限为全口径工资的300%,即21363元/月;下限为全口径工资的60%,即4273元/月。
个人缴费比例:20%;
(注:本文数据仅供参考,具体以当地缴费标准为准)
自由职业者买社保一个月费用要交多少钱?每月需要缴纳多少费用?根据新社通app-社保缴费查询工具提供的2025社保缴费标准详情数据如下:

灵活就业人员养老保险缴费算法
灵活就业人员参保费率一般为20%(8%计入个人账户),可选择社会平均工资的60%、100%、300%等各种档位作为缴费基数:
缴费金额=社会平均工资×档位×20%计入个人账户=社会平均工资×档位×8%,
影响退休工资高低的因素有哪些?
计发月数:计发月数是根据退休年龄和预期寿命等因素确定的,具体数值由相关法规确定。
缴纳基数:社保缴纳的基数一般参照上一年当地职工的平均工资。
缴费年限:是影响退休金数额的关键因素,通常缴费年限越长,领取的退休金越高。这反映了个人对养老保险体系的长期贡献。
根据相关法规,社保缴费工资基数上下限标准按全省城镇非私营单位就业人员平均工资和城镇私营单位就业人员平均工资加权计算的全口径城镇单位就业人员平均工资的300%和60%确定。职工个人以本人上一年月平均工资收入作为缴费工资基数,本人上一年月平均工资收入高于省公布的当年缴费工资基数上限标准的,按上限标准作为缴费工资基数;低于下限标准的,按下限标准作为缴费工资基数。
温馨提示:本数据仅供参考!具体需以当地有关法规为准!