灵活就业社保成为很多自由职业者和打工人空窗期的最佳选择。那具体缴费是多少呢?
据新社通app数据显示,2024-2025年青岛灵活就业人员养老保险的缴费标准是根据缴费基数来确定的:
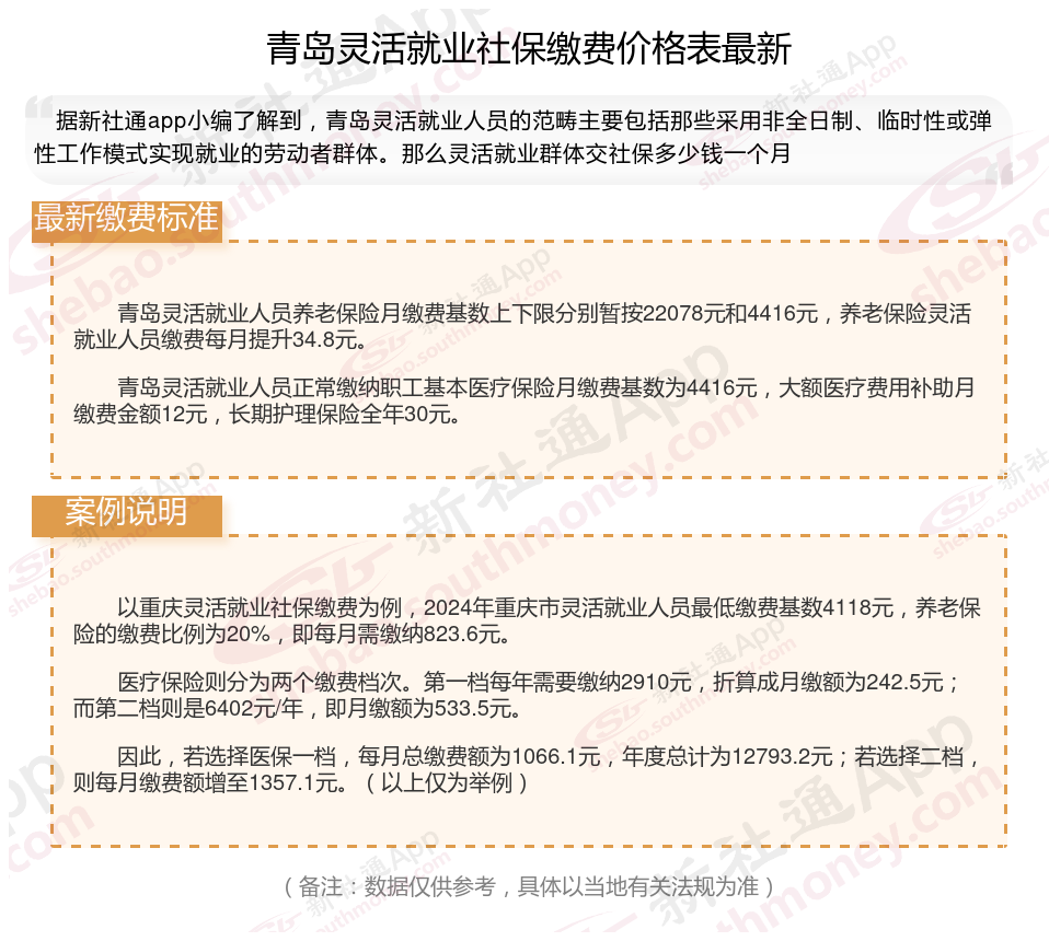
个人养老保险缴费比例为20%,缴费基数的下限为4416元。
(注:本文数据仅供参考,具体以当地缴费标准为准)
灵活就业者交社保一个月多少钱?2025社保缴费标准,根据新社通app-社保缴费查询工具提供的2025社保缴费标准详情数据如下:

灵活就业人员的社保缴费基数和比例是根据当地在岗职工平均工资的一定比例来确定的。灵活就业人员在参加养老保险时,缴费基数通常参照当地在岗职工的平均工资,一般来说,灵活就业人员可以选择按照在岗职工月平均工资的一定比例(如40%至100%)来缴纳基本养老保险费。医疗保险缴费基数:对于医疗保险,灵活就业人员一般是按照当地上年度月平均工资的一定比例(如4.2%至8%)来缴纳基本医疗保险费,具体比例可能因地区而异。
养老保险断缴,待遇清0吗?
社保断交时间的计算通常是按照月份来统计。从停止缴纳社保费用的那个月开始,到重新开始缴纳社保费用的前一个月为止,这段时间即为社保断交的时长。例如,某人在 2023 年 5 月停止缴纳社保,于 2023 年 10 月重新开始缴纳,那么其社保断交时间为 5 个月。
在计算社保断交的影响时,不同的保险项目可能有不同的计算方式。以养老保险为例,其遵循“多缴多得、长缴多得”的原则。断交期间未缴纳的费用,会导致累计缴费年限减少,从而可能影响到退休后领取的养老金数额。
医疗保险的断交计算则相对较为严格。一般来说,断交超过一定期限(通常为 3 个月),重新缴纳后可能需要经过一段等待期才能恢复享受医保待遇。在等待期内,发生的医疗费用通常无法报销。
温馨提示:本数据仅供参考!具体需以当地有关法规为准!